Li Lingyan, Yang Zengqiu, Li Qiqi, Guo Qianqian, Wu Xingjie, Wang Yu'e, Shen Xiangchun, Chen Ying, Tao Ling
State Key Laboratory of Functions and Applications of Medicinal Plants, Guizhou Medical University, Guiyang 561113, China.
The High Efficacy Application of Natural Medicinal Resources Engineering Center of Guizhou Province and The High Educational Key Laboratory of Guizhou Province for Natural Medicinal Pharmacology and Druggability, School of Pharmaceutical Sciences, Guizhou Medical University, Guiyang 561113, China.
Chin Herb Med. 2024 Nov 29;17(2):340-351. doi: 10.1016/j.chmed.2024.11.004. eCollection 2025 Apr.
To investigate the therapeutic potential of octaarginine (R8)-modified essential oil from Fructus (EOFAZ) lipid microspheres (EOFAZ@LM) for cardiovascular therapy.
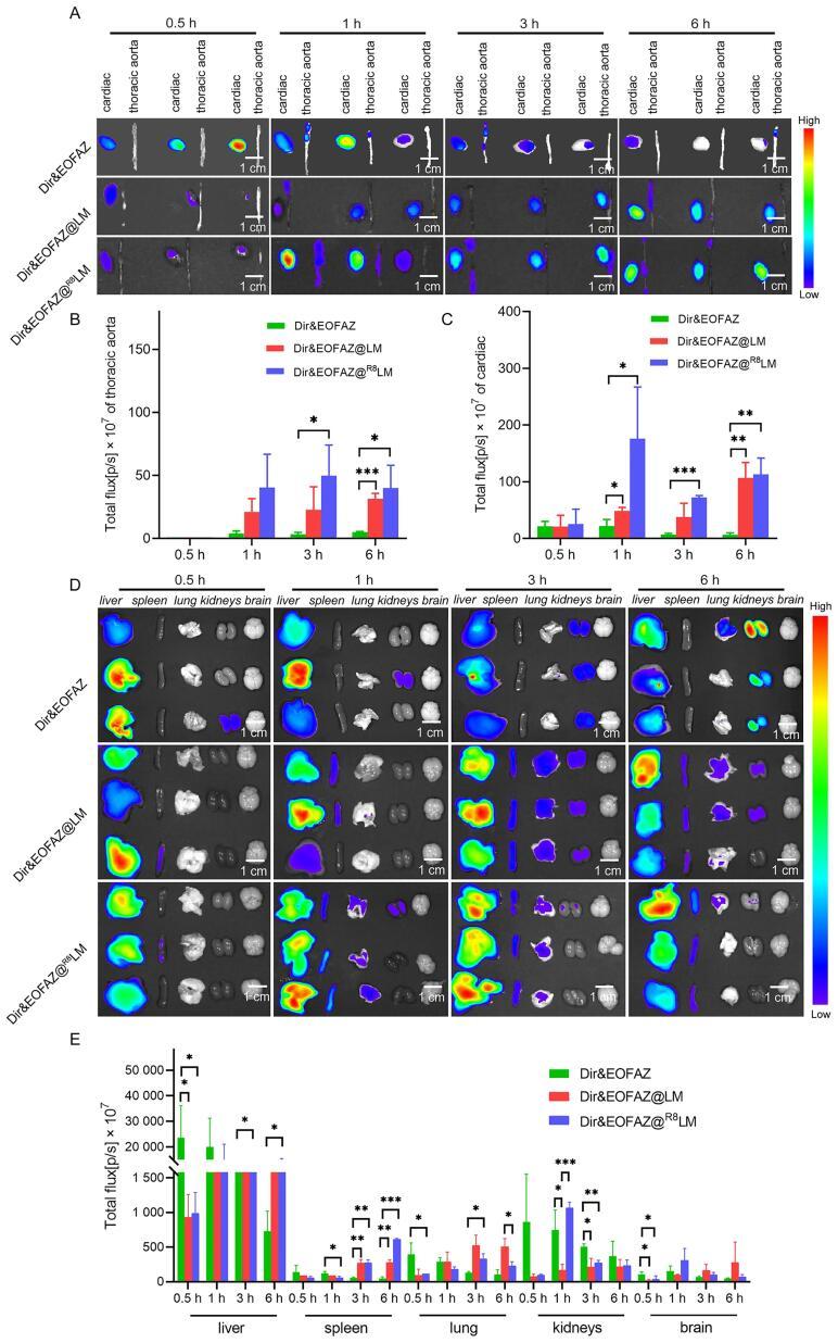
EOFAZ@LM was developed by leveraging the volatilization of EOFAZ and integrating it with the oil phase of LM, followed by surface modification with cell-penetrating peptide R8 to target the site of vascular endothelial injury. The therapeutic effects of this formulation in alleviating lipopolysaccharide-induced vascular endothelial inflammation were evaluated by assessing mitochondrial membrane potential (MMP), intracellular reactive oxygen species (ROS) levels, as well as inflammatory factors interleukin-6 (IL-6) and interleukin-1 (IL-1) levels.
EOFAZ@LM effectively delivered EOFAZ to the site of injury and specifically targeted the mitochondria in vascular endothelial cells, thereby ameliorating mitochondrial dysfunction through regulation of MMP and reduction of intracellular ROS levels. Moreover, it attenuated the expression levels of IL-6 and IL-1, exerting protective effects on the vascular endothelium.
Our findings highlight the significant therapeutic potential of EOFAZ@LM in cardiovascular therapy, providing valuable insights for developing novel dosage forms utilizing EOFAZ for effective treatment against cardiovascular diseases.
研究八精氨酸(R8)修饰的吴茱萸挥发油(EOFAZ)脂质微球(EOFAZ@LM)在心血管治疗中的潜在治疗作用。
利用EOFAZ的挥发性,将其与脂质微球的油相整合来制备EOFAZ@LM,随后用细胞穿透肽R8进行表面修饰,以靶向血管内皮损伤部位。通过评估线粒体膜电位(MMP)、细胞内活性氧(ROS)水平以及炎症因子白细胞介素-6(IL-6)和白细胞介素-1(IL-1)水平,来评价该制剂在减轻脂多糖诱导的血管内皮炎症方面的治疗效果。
EOFAZ@LM有效地将EOFAZ递送至损伤部位,并特异性地靶向血管内皮细胞中的线粒体,从而通过调节MMP和降低细胞内ROS水平来改善线粒体功能障碍。此外,它还降低了IL-6和IL-1的表达水平,对血管内皮发挥保护作用。
我们的研究结果突出了EOFAZ@LM在心血管治疗中的显著治疗潜力,为开发利用EOFAZ的新型剂型以有效治疗心血管疾病提供了有价值的见解。