Zhao Xin, Li Yang, Zhang Hongyan, Cai Yihang, Wang Xu, Liu Yidu, Li Tingting, Xu Chendong, Teng Yuee, Li Danni, Li Feng
Department of Cell Biology, Key Laboratory of Cell Biology, National Health Commission of the PRC and Key Laboratory of Medical Cell Biology, Ministry of Education of the PRC, China Medical University, Shenyang, Liaoning, China.
Department of Pediatric Orthopaedics, Shengjing Hospital of China Medical University, Shenyang, Liaoning, China.
Cell Death Dis. 2025 Apr 21;16(1):323. doi: 10.1038/s41419-025-07657-2.
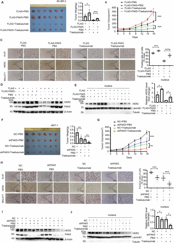
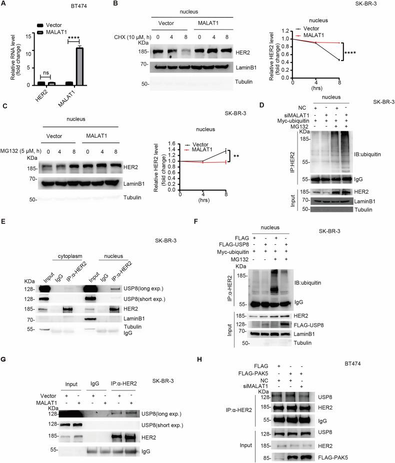
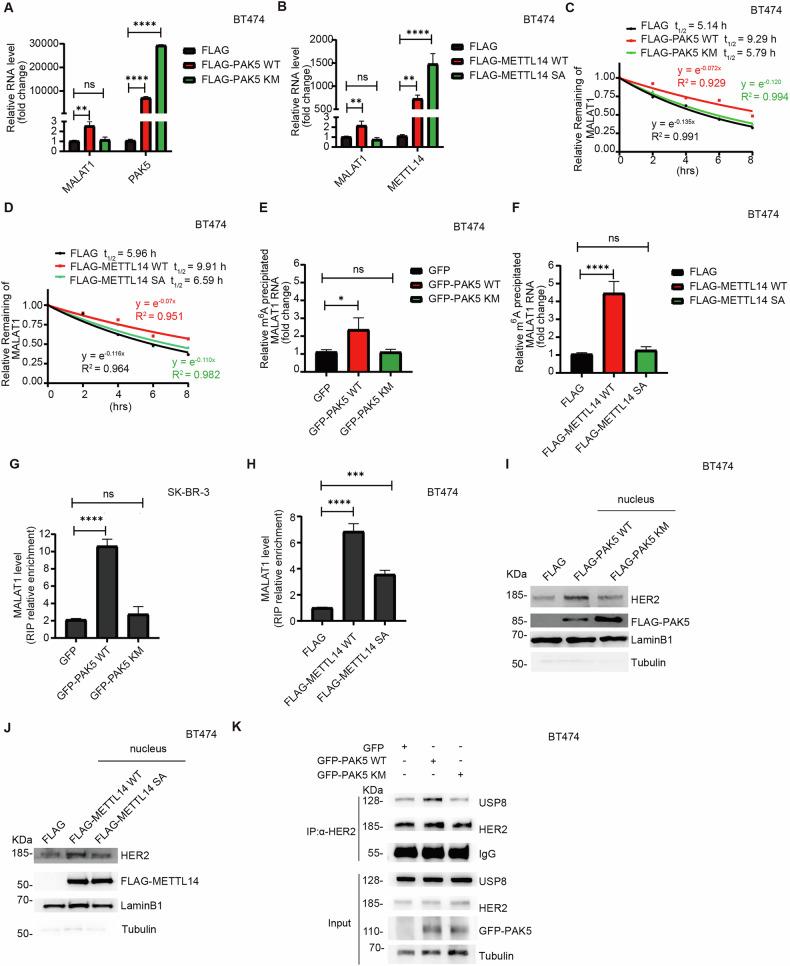
Nuclear HER2 (N-HER2) predicts resistance to HER2-targeted therapy and poor prognosis of breast cancer patients, and the underlying mechanisms remain unclear. Here, we show that high expression of p21-activated kinase 5 (PAK5) is associated with HER2-targeted therapy resistance and poor outcomes of breast cancer patients. Excitingly, we find an increase in N-HER2 protein expression in patients with high PAK5 expression, who demonstrate resistance to trastuzumab treatment. PAK5 phosphorylates methyltransferase METTL14 on serine 399 to enhance mA modification of lncRNA metastasis-associated lung adenocarcinoma transcript 1 (MALAT1), leading to increased MALAT1 stability. The stabilized MALAT1 inhibits ubiquitin-proteasomal degradation of the N-HER2 by affecting the interaction of deubiquitinase USP8 and N-HER2, thereby promoting N-HER2 accumulation. Moreover, HER2 upregulates the expression of PAK5 and MALAT1, activating the HER2-MALAT1 positive feedback loop. Importantly, PAK5 promotes the therapeutic resistance of HER2-positive breast cancer cells by increasing N-HER2 protein both in vitro and vivo. These findings highlight PAK5 as a therapeutic target for combating trastuzumab resistance in HER2-positive breast cancer.
细胞核HER2(N-HER2)预示着乳腺癌患者对HER2靶向治疗的耐药性及不良预后,其潜在机制仍不清楚。在此,我们表明p21激活激酶5(PAK5)的高表达与HER2靶向治疗耐药性及乳腺癌患者的不良预后相关。令人兴奋的是,我们发现PAK5高表达的患者中N-HER2蛋白表达增加,这些患者对曲妥珠单抗治疗耐药。PAK5使甲基转移酶METTL14的丝氨酸399位点磷酸化,以增强长链非编码RNA转移相关肺腺癌转录本1(MALAT1)的m⁶A修饰,导致MALAT1稳定性增加。稳定的MALAT1通过影响去泛素化酶USP8与N-HER2的相互作用,抑制N-HER2的泛素-蛋白酶体降解,从而促进N-HER2的积累。此外,HER2上调PAK5和MALAT1的表达,激活HER2-MALAT1正反馈环。重要的是,PAK5在体外和体内均通过增加N-HER2蛋白促进HER2阳性乳腺癌细胞的治疗耐药性。这些发现突出了PAK5作为克服HER2阳性乳腺癌曲妥珠单抗耐药性的治疗靶点。