• 文献检索
  • 文档翻译
  • 深度研究
  • 学术资讯
  • Suppr Zotero 插件Zotero 插件
  • 邀请有礼
  • 套餐&价格
  • 历史记录
应用&插件
Suppr Zotero 插件Zotero 插件浏览器插件Mac 客户端Windows 客户端微信小程序
定价
高级版会员购买积分包购买API积分包
服务
文献检索文档翻译深度研究API 文档MCP 服务
关于我们
关于 Suppr公司介绍联系我们用户协议隐私条款
关注我们

Suppr 超能文献

核心技术专利:CN118964589B侵权必究
粤ICP备2023148730 号-1Suppr @ 2026

文献检索

告别复杂PubMed语法,用中文像聊天一样搜索,搜遍4000万医学文献。AI智能推荐,让科研检索更轻松。

立即免费搜索

文件翻译

保留排版,准确专业,支持PDF/Word/PPT等文件格式,支持 12+语言互译。

免费翻译文档

深度研究

AI帮你快速写综述,25分钟生成高质量综述,智能提取关键信息,辅助科研写作。

立即免费体验

综合分析表明,DDX46是肺腺癌预后的一种新型生物标志物。

Comprehensive analysis indicates DDX46 as a novel biomarker for the prognosis of lung adenocarcinoma.

作者信息

Bian Tingting, Zheng Miaoseng, Wang Ting, Zhang Qing, Zhang Jianguo, Liu Yifei, Shi Wenyu

机构信息

Suzhou Medical College of Soochow University, Suzhou, Jiangsu 215006, P.R. China.

Department of Pathology, Affiliated Hospital of Nantong University, Nantong, Jiangsu 226001, P.R. China.

出版信息

Oncol Lett. 2025 Apr 11;29(6):292. doi: 10.3892/ol.2025.15038. eCollection 2025 Jun.

DOI:10.3892/ol.2025.15038
PMID:40271004
原文链接:https://pmc.ncbi.nlm.nih.gov/articles/PMC12015377/
Abstract

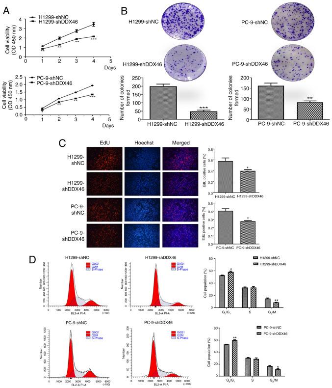
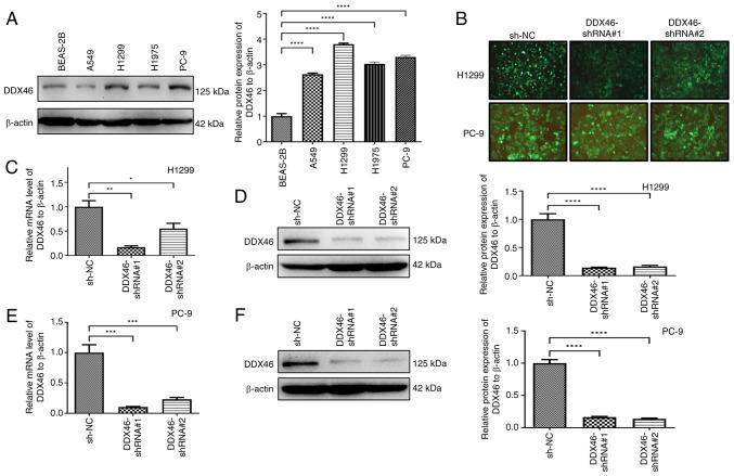
The expression levels of DEAD-box 46 (DDX46) are elevated in several malignancies; however, the function of DDX46 in lung adenocarcinoma (LUAD), including its expression patterns and functional implications, has not been fully elucidated. The present study primarily explores the potential role and underlying mechanism of DDX46 in the malignant progression of LUAD. The present study analyzed both publicly available databases and clinical specimens to assess DDX46 expression in LUAD and explore its prognostic significance. The findings demonstrated that elevated DDX46 expression was associated with a worse prognosis in patients with LUAD in comparison with a low DDX46 expression. Functional assays, including Cell Counting Kit-8, colony formation, 5-ethynyl-2'-deoxyuridine incorporation, flow cytometry, wound healing and Transwell assays, indicated that silencing DDX46 suppressed cancer cell migration, enhanced apoptosis, and induced G/G phase cell cycle arrest. Moreover, DDX46 expression was correlated with the infiltration of T cells, natural killer cells and monocytes, as well as with several immune checkpoints and chemokines. Additionally, the results identified a marked association between DDX46 and the Wnt signaling pathway in LUAD. Low DDX46 expression was also demonstrated to be associated with increased drug responsiveness in patients. In conclusion, DDX46 holds promise as a dual-purpose marker for the diagnosis and therapy of patients with LUAD.

摘要

DEAD盒蛋白46(DDX46)在多种恶性肿瘤中表达水平升高;然而,DDX46在肺腺癌(LUAD)中的功能,包括其表达模式和功能意义,尚未完全阐明。本研究主要探讨DDX46在LUAD恶性进展中的潜在作用及潜在机制。本研究分析了公开可用的数据库和临床标本,以评估DDX46在LUAD中的表达,并探讨其预后意义。研究结果表明,与低DDX46表达相比,LUAD患者中DDX46表达升高与较差的预后相关。功能分析,包括细胞计数试剂盒-8、集落形成、5-乙炔基-2'-脱氧尿苷掺入、流式细胞术、伤口愈合和Transwell分析,表明沉默DDX46可抑制癌细胞迁移、增强细胞凋亡并诱导G/G期细胞周期阻滞。此外,DDX46表达与T细胞、自然杀伤细胞和单核细胞的浸润以及几种免疫检查点和趋化因子相关。此外,结果确定了DDX46与LUAD中Wnt信号通路之间存在显著关联。低DDX46表达也被证明与患者药物反应性增加有关。总之,DDX有望成为LUAD患者诊断和治疗的双重用途标志物。

https://cdn.ncbi.nlm.nih.gov/pmc/blobs/86ee/12015377/41df059f9183/ol-29-06-15038-g07.jpg
https://cdn.ncbi.nlm.nih.gov/pmc/blobs/86ee/12015377/ac67946b7596/ol-29-06-15038-g00.jpg
https://cdn.ncbi.nlm.nih.gov/pmc/blobs/86ee/12015377/231a28d00c0b/ol-29-06-15038-g01.jpg
https://cdn.ncbi.nlm.nih.gov/pmc/blobs/86ee/12015377/ddd437b32729/ol-29-06-15038-g02.jpg
https://cdn.ncbi.nlm.nih.gov/pmc/blobs/86ee/12015377/912a93dabc01/ol-29-06-15038-g03.jpg
https://cdn.ncbi.nlm.nih.gov/pmc/blobs/86ee/12015377/50530ee19edc/ol-29-06-15038-g04.jpg
https://cdn.ncbi.nlm.nih.gov/pmc/blobs/86ee/12015377/5bb771aea1ee/ol-29-06-15038-g05.jpg
https://cdn.ncbi.nlm.nih.gov/pmc/blobs/86ee/12015377/48c75b957883/ol-29-06-15038-g06.jpg
https://cdn.ncbi.nlm.nih.gov/pmc/blobs/86ee/12015377/41df059f9183/ol-29-06-15038-g07.jpg
https://cdn.ncbi.nlm.nih.gov/pmc/blobs/86ee/12015377/ac67946b7596/ol-29-06-15038-g00.jpg
https://cdn.ncbi.nlm.nih.gov/pmc/blobs/86ee/12015377/231a28d00c0b/ol-29-06-15038-g01.jpg
https://cdn.ncbi.nlm.nih.gov/pmc/blobs/86ee/12015377/ddd437b32729/ol-29-06-15038-g02.jpg
https://cdn.ncbi.nlm.nih.gov/pmc/blobs/86ee/12015377/912a93dabc01/ol-29-06-15038-g03.jpg
https://cdn.ncbi.nlm.nih.gov/pmc/blobs/86ee/12015377/50530ee19edc/ol-29-06-15038-g04.jpg
https://cdn.ncbi.nlm.nih.gov/pmc/blobs/86ee/12015377/5bb771aea1ee/ol-29-06-15038-g05.jpg
https://cdn.ncbi.nlm.nih.gov/pmc/blobs/86ee/12015377/48c75b957883/ol-29-06-15038-g06.jpg
https://cdn.ncbi.nlm.nih.gov/pmc/blobs/86ee/12015377/41df059f9183/ol-29-06-15038-g07.jpg

相似文献

1
Comprehensive analysis indicates DDX46 as a novel biomarker for the prognosis of lung adenocarcinoma.综合分析表明,DDX46是肺腺癌预后的一种新型生物标志物。
Oncol Lett. 2025 Apr 11;29(6):292. doi: 10.3892/ol.2025.15038. eCollection 2025 Jun.
2
Junctional adhesion molecule-like protein promotes tumor progression via the Wnt/β-catenin signaling pathway in lung adenocarcinoma.连接黏附分子样蛋白通过 Wnt/β-连环蛋白信号通路促进肺腺癌的肿瘤进展。
J Transl Med. 2022 Jun 7;20(1):260. doi: 10.1186/s12967-022-03457-w.
3
Machine learning-based prognostic model of lactylation-related genes for predicting prognosis and immune infiltration in patients with lung adenocarcinoma.基于机器学习的乳酸化相关基因预后模型,用于预测肺腺癌患者的预后和免疫浸润。
Cancer Cell Int. 2024 Dec 18;24(1):400. doi: 10.1186/s12935-024-03592-y.
4
Identification of immune-associated biomarker for predicting lung adenocarcinoma: bioinformatics analysis and experiment verification of PTK6.预测肺腺癌的免疫相关生物标志物的鉴定:PTK6的生物信息学分析与实验验证
Discov Oncol. 2024 Apr 4;15(1):102. doi: 10.1007/s12672-024-00939-9.
5
Unlocking the role of EIF5A: A potential diagnostic marker regulating the cell cycle and showing negative correlation with immune infiltration in lung adenocarcinoma.揭示 EIF5A 的作用:一种潜在的调节细胞周期的诊断标志物,与肺腺癌中的免疫浸润呈负相关。
Int Immunopharmacol. 2024 Jan 5;126:111227. doi: 10.1016/j.intimp.2023.111227. Epub 2023 Nov 15.
6
Identification and validation of tryptophan metabolism-related lncRNAs in lung adenocarcinoma prognosis and immune response.鉴定和验证肺腺癌预后和免疫反应中与色氨酸代谢相关的长链非编码 RNA。
J Cancer Res Clin Oncol. 2024 Apr 1;150(4):171. doi: 10.1007/s00432-024-05665-x.
7
Knockdown of DDX46 inhibits proliferation and induces apoptosis in esophageal squamous cell carcinoma cells.敲低DDX46可抑制食管鳞状细胞癌细胞的增殖并诱导其凋亡。
Oncol Rep. 2016 Jul;36(1):223-30. doi: 10.3892/or.2016.4803. Epub 2016 May 11.
8
Lentiviral DDX46 knockdown inhibits growth and induces apoptosis in human colorectal cancer cells.慢病毒介导的DDX46基因敲低抑制人结肠癌细胞生长并诱导其凋亡。
Gene. 2015 Apr 15;560(2):237-44. doi: 10.1016/j.gene.2015.02.020. Epub 2015 Feb 11.
9
CircPRKCI regulates proliferation, migration and cycle of lung adenocarcinoma cells by targeting miR-219a-5p-regulated CAMK1D.环状PRKCI通过靶向miR-219a-5p调控的CAMK1D来调节肺腺癌细胞的增殖、迁移和周期。
Eur Rev Med Pharmacol Sci. 2021 Feb;25(4):1899-1909. doi: 10.26355/eurrev_202102_25085.
10
Prognostic value of SEC61G in lung adenocarcinoma: a comprehensive study based on bioinformatics and in vitro validation.SEC61G 在肺腺癌中的预后价值:基于生物信息学和体外验证的综合研究。
BMC Cancer. 2021 Nov 13;21(1):1216. doi: 10.1186/s12885-021-08957-4.

本文引用的文献

1
DEAD box RNA helicases are pervasive protein kinase interactors and activators.DEAD 盒 RNA 解旋酶是普遍存在的蛋白激酶相互作用蛋白和激活剂。
Genome Res. 2024 Jul 23;34(6):952-966. doi: 10.1101/gr.278264.123.
2
Investigation of GPR143 as a promising novel marker for the progression of skin cutaneous melanoma through bioinformatic analyses and cell experiments.通过生物信息学分析和细胞实验研究 GPR143 作为皮肤黑色素瘤进展的有前途的新型标志物。
Apoptosis. 2024 Apr;29(3-4):372-392. doi: 10.1007/s10495-023-01913-6. Epub 2023 Nov 9.
3
A risk score model based on lipid metabolism-related genes could predict response to immunotherapy and prognosis of lung adenocarcinoma: a multi-dataset study and cytological validation.
基于脂质代谢相关基因的风险评分模型可预测肺腺癌的免疫治疗反应及预后:多数据集研究与细胞学验证
Discov Oncol. 2023 Oct 24;14(1):188. doi: 10.1007/s12672-023-00802-3.
4
Single-cell sequencing on CD8 TILs revealed the nature of exhausted T cells recognizing neoantigen and cancer/testis antigen in non-small cell lung cancer.单细胞测序分析 CD8 TILs 揭示了 NSCLC 中识别新抗原和肿瘤/睾丸抗原的衰竭 T 细胞的本质。
J Immunother Cancer. 2023 Aug;11(8). doi: 10.1136/jitc-2023-007180.
5
Immunotherapy and targeted therapy for lung cancer: Current status and future perspectives.肺癌的免疫疗法和靶向疗法:现状与未来展望。
Front Pharmacol. 2022 Nov 28;13:1035171. doi: 10.3389/fphar.2022.1035171. eCollection 2022.
6
The role of DDX46 in breast cancer proliferation and invasiveness: A potential therapeutic target.DDX46 在乳腺癌增殖和侵袭中的作用:一个潜在的治疗靶点。
Cell Biol Int. 2023 Jan;47(1):283-291. doi: 10.1002/cbin.11930. Epub 2022 Oct 6.
7
Non-small cell lung cancer in China.中国的非小细胞肺癌。
Cancer Commun (Lond). 2022 Oct;42(10):937-970. doi: 10.1002/cac2.12359. Epub 2022 Sep 8.
8
Wnt/β-catenin signaling in colorectal cancer: Is therapeutic targeting even possible?结直肠癌中的 Wnt/β-连环蛋白信号通路:治疗靶向是否可行?
Biochimie. 2022 Apr;195:39-53. doi: 10.1016/j.biochi.2022.01.009. Epub 2022 Jan 20.
9
DDX46 accelerates the proliferation of glioblastoma by activating the MAPK-p38 signaling.DDX46 通过激活 MAPK-p38 信号促进胶质母细胞瘤的增殖。
J BUON. 2021 Sep-Oct;26(5):2084-2089.
10
Genome-scale CRISPR-Cas9 screen of Wnt/β-catenin signaling identifies therapeutic targets for colorectal cancer.基于全基因组 CRISPR-Cas9 筛选的 Wnt/β-catenin 信号通路研究鉴定出结直肠癌的治疗靶点。
Sci Adv. 2021 May 19;7(21). doi: 10.1126/sciadv.abf2567. Print 2021 May.