Suppr超能文献

一种用于回路和行为调节的人源化Gs偶联的设计受体特异性激活的 Designer Receptors Exclusively Activated by Designer Drugs(DREADD)

A humanized Gs-coupled DREADD for circuit and behavior modulation.

作者信息

Zhang Qi, Wang Ruiqi, Zhang Liang, Li Mengqi, Lin Jianbang, Lu Xiaoyang, Tian Yixuan, Lin Yunping, Liu Taian, Chen Yefei, Li Yuantao, Cao Jun, Wu Qiang, Wang Jinhui, Lu Zhonghua, Hong Zexuan

机构信息

Department of Medicinal Chemistry and Natural Medicine Chemistry, College of Pharmacy, Harbin Medical University, Harbin, China.

Research Center for Primate Neuromodulation and Neuroimaging, Institute of Biomedical and Health Engineering, Shenzhen Institute of Advanced Technology, Chinese Academy of Sciences, Shenzhen, China.

出版信息

Front Cell Neurosci. 2025 Apr 9;19:1577117. doi: 10.3389/fncel.2025.1577117. eCollection 2025.

Abstract

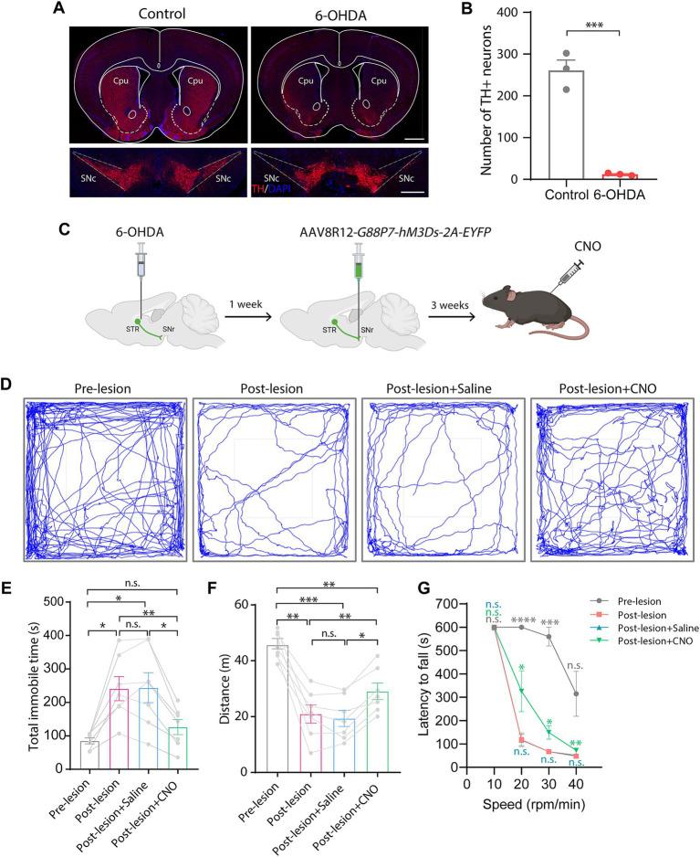
Designer receptors exclusively activated by designer drugs (DREADDs) play important roles in neuroscience research and show great promise for future clinical interventions in neurological diseases. The Gs-coupled DREADD, rM3Ds, modulates excitability in neuron subsets that are sensitive to downstream effectors of Gs protein. However, given the non-human nature of the rM3Ds backbone, risks about potential immunogenicity and tolerability exist when considering clinical translation. Here, we report the development of a whole sequence-humanized Gs-coupled DREADD, hM3Ds. We found that hM3Ds has a comparable DREADD ligand response profile to rM3Ds. We then selectively expressed hM3Ds in D1 medium spiny neurons (D1-MSNs) and found that hM3Ds was able to activate the D1-MSNs-mediated basal ganglia direct pathway and alleviate Parkinsonian phenotypes in a Parkinson's disease mouse model. In conclusion, this engineered humanized Gs-coupled DREADD is suitable as an effective, and likely safer, DREADD tool for both research and future clinical applications.

摘要

仅由设计药物激活的设计受体(DREADDs)在神经科学研究中发挥着重要作用,并在未来神经系统疾病的临床干预中显示出巨大潜力。与Gs蛋白偶联的DREADD,即rM3Ds,可调节对Gs蛋白下游效应器敏感的神经元亚群的兴奋性。然而,鉴于rM3Ds骨架的非人类性质,在考虑临床转化时存在潜在免疫原性和耐受性的风险。在此,我们报告了一种全序列人源化的与Gs蛋白偶联的DREADD,即hM3Ds的开发。我们发现hM3Ds具有与rM3Ds相当的DREADD配体反应谱。然后,我们在D1中型多棘神经元(D1-MSNs)中选择性表达hM3Ds,发现hM3Ds能够激活D1-MSNs介导的基底神经节直接通路,并在帕金森病小鼠模型中减轻帕金森病表型。总之,这种工程化的人源化与Gs蛋白偶联的DREADD适合作为一种有效且可能更安全的DREADD工具用于研究和未来的临床应用。

https://cdn.ncbi.nlm.nih.gov/pmc/blobs/6823/12015759/c4f03a82c38a/fncel-19-1577117-g001.jpg

文献AI研究员

20分钟写一篇综述,助力文献阅读效率提升50倍。

立即体验

用中文搜PubMed

大模型驱动的PubMed中文搜索引擎

马上搜索

文档翻译

学术文献翻译模型,支持多种主流文档格式。

立即体验