Lu Haoran, Xie Teng, Qin Xiaohong, Wei Shanshan, Zhao Zilong, Liu Xizhi, Wu Liquan, Ding Rui, Chen Zhibiao
Department of Neurosurgery, Renmin Hospital of Wuhan University, 238 Jiefang Street, Wuhan, 430060, Hubei, China.
Department of Neurosurgery, Hanchuan Renmin Hospital, Hanchuan, 431600, Hubei, China.
Sci Rep. 2025 Apr 24;15(1):14401. doi: 10.1038/s41598-025-98754-x.
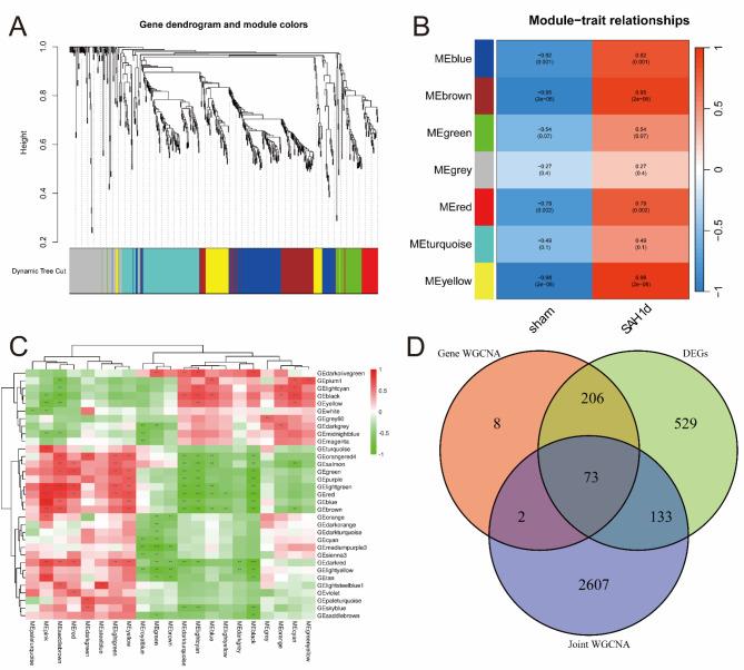
Subarachnoid hemorrhage (SAH) is a disease with high mortality and morbidity, and its pathophysiology is complex but poorly understood. To investigate the potential therapeutic targets post-SAH, the SAH-related feature genes were screened by the combined analysis of transcriptomics and metabolomics of rat cortical tissues following SAH and proteomics of cerebrospinal fluid from SAH patients, as well as WGCNA and machine learning. The competitive endogenous RNAs (ceRNAs) and transcription factors (TFs) regulatory networks of the feature genes were constructed and further validated by molecular biology experiments. A total of 1336 differentially expressed proteins were identified, including 729 proteins downregulated and 607 proteins upregulated. The immune microenvironment changed after SAH and the changement persisted at SAH 7d. Through multi-omics and bioinformatics techniques, five SAH-related feature genes (A2M, GFAP, GLIPR2, GPNMB, and LCN2) were identified, closely related to the immune microenvironment. In addition, ceRNAs and TFs regulatory networks of the feature genes were constructed. The increased expression levels of A2M and GLIPR2 following SAH were verified, and co-localization of A2M with intravascular microthrombus was demonstrated. Multiomics and bioinformatics tools were used to predict the SAH associated feature genes confirmed further through the ceRNAs and TFs regulatory network development. These molecules might play a key role in SAH and may serve as potential biological markers and provide clues for exploring therapeutic options.
蛛网膜下腔出血(SAH)是一种死亡率和发病率都很高的疾病,其病理生理学复杂但了解甚少。为了研究SAH后的潜在治疗靶点,通过对SAH后大鼠皮质组织的转录组学和代谢组学以及SAH患者脑脊液的蛋白质组学进行联合分析,以及运用加权基因共表达网络分析(WGCNA)和机器学习,筛选出了与SAH相关的特征基因。构建了特征基因的竞争性内源性RNA(ceRNA)和转录因子(TF)调控网络,并通过分子生物学实验进一步验证。共鉴定出1336种差异表达蛋白,其中729种蛋白表达下调,607种蛋白表达上调。SAH后免疫微环境发生改变,且在SAH后7天仍持续存在。通过多组学和生物信息学技术,确定了五个与SAH相关的特征基因(A2M、GFAP、GLIPR2、GPNMB和LCN2),它们与免疫微环境密切相关。此外,还构建了特征基因的ceRNA和TF调控网络。验证了SAH后A2M和GLIPR2表达水平的升高,并证明了A2M与血管内微血栓的共定位。多组学和生物信息学工具用于预测SAH相关特征基因,并通过ceRNA和TF调控网络的建立进一步得到证实。这些分子可能在SAH中起关键作用,可能作为潜在的生物标志物,并为探索治疗方案提供线索。