• 文献检索
  • 文档翻译
  • 深度研究
  • 学术资讯
  • Suppr Zotero 插件Zotero 插件
  • 邀请有礼
  • 套餐&价格
  • 历史记录
应用&插件
Suppr Zotero 插件Zotero 插件浏览器插件Mac 客户端Windows 客户端微信小程序
定价
高级版会员购买积分包购买API积分包
服务
文献检索文档翻译深度研究API 文档MCP 服务
关于我们
关于 Suppr公司介绍联系我们用户协议隐私条款
关注我们

Suppr 超能文献

核心技术专利:CN118964589B侵权必究
粤ICP备2023148730 号-1Suppr @ 2026

文献检索

告别复杂PubMed语法,用中文像聊天一样搜索,搜遍4000万医学文献。AI智能推荐,让科研检索更轻松。

立即免费搜索

文件翻译

保留排版,准确专业,支持PDF/Word/PPT等文件格式,支持 12+语言互译。

免费翻译文档

深度研究

AI帮你快速写综述,25分钟生成高质量综述,智能提取关键信息,辅助科研写作。

立即免费体验

胶质母细胞瘤原位小鼠模型的放射组学分析揭示了与肿瘤对电离辐射反应相关的组织病理学相关性。

Radiomic Profiling of Orthotopic Mouse Models of Glioblastoma Reveals Histopathological Correlations Associated with Tumour Response to Ionising Radiation.

作者信息

Baxan Nicoleta, Perryman Richard, Chatziathanasiadou Maria V, Syed Nelofer

机构信息

John Fulcher Neuro-Oncology Laboratory, Department of Brain Sciences, Faculty of Medicine, Imperial College London, London W12 0NN, UK.

Biological Imaging Centre, Hammersmith Campus, Imperial College London, London W12 0NN, UK.

出版信息

Cancers (Basel). 2025 Apr 8;17(8):1258. doi: 10.3390/cancers17081258.

DOI:10.3390/cancers17081258
PMID:40282434
原文链接:https://pmc.ncbi.nlm.nih.gov/articles/PMC12025692/
Abstract

BACKGROUND

Glioblastoma (GB) is a particularly malignant brain tumour which carries a poor prognosis and presents limited treatment options. MRI is standard practice for differential diagnosis at initial presentation of GB and can assist in both treatment planning and response assessment. MRI radiomics allows for discerning GB features of clinical importance that are not evident by visual analysis, augmenting the morphological and functional tumour characterisation beyond traditional imaging techniques. Given that radiotherapy is part of the standard of care for GB patients, establishing a platform for phenotyping radiation treatment responses using non-invasive methods is of high relevance.

METHODS

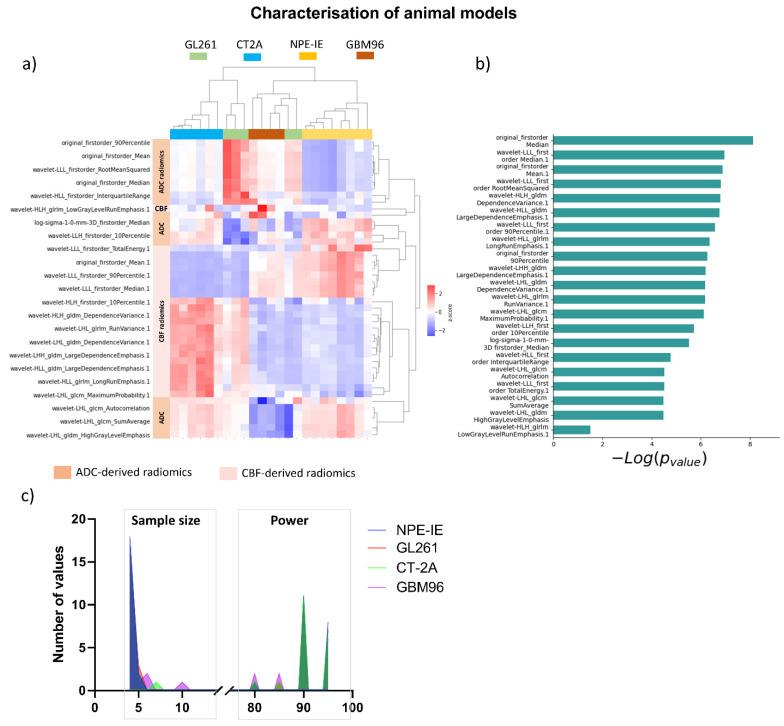
In this study, we modelled the responses to ionising radiation across four orthotopic mouse models of GB using diffusion and perfusion radiomics. We have identified the optimal set of radiomic features that reflect tumour cellularity, microvascularity, and blood flow changes brought about by radiation treatment in these murine orthotopic models of GB, and directly compared them with endpoint histopathological analysis.

RESULTS

We showed that the selected radiomic features can quantify textural information and pixel interrelationships of tumour response to radiation therapy, revealing subtle image patterns that may reflect intra-tumoural spatial heterogeneity. When compared to GB patients, similarities in selected radiomic features were noted between orthotopic murine tumours and non-enhancing central tumour areas in patients, along with several discrepancies in tumour cellularity and vascularization, denoted by distinct grey level intensities and nonuniformity metrics.

CONCLUSION

As the field evolves, radiomic profiling of GB may enhance the evaluation of targeted therapeutic strategies, accelerate the development of new therapies, and act as a potential virtual biopsy tool.

摘要

背景

胶质母细胞瘤(GB)是一种特别恶性的脑肿瘤,预后较差,治疗选择有限。磁共振成像(MRI)是GB初次就诊时进行鉴别诊断的标准方法,可辅助治疗计划制定和疗效评估。MRI放射组学能够识别具有临床重要性的GB特征,这些特征通过视觉分析并不明显,从而超越传统成像技术增强肿瘤的形态学和功能特征描述。鉴于放射治疗是GB患者标准治疗的一部分,建立一个使用非侵入性方法对放射治疗反应进行表型分析的平台具有高度相关性。

方法

在本研究中,我们使用扩散和灌注放射组学对四种GB原位小鼠模型的电离辐射反应进行建模。我们确定了一组最佳的放射组学特征,这些特征反映了在这些GB小鼠原位模型中放射治疗引起的肿瘤细胞密度、微血管形成和血流变化,并将它们与终点组织病理学分析直接进行比较。

结果

我们表明,所选的放射组学特征可以量化肿瘤对放射治疗反应的纹理信息和像素间关系,揭示可能反映肿瘤内空间异质性的细微图像模式。与GB患者相比,原位小鼠肿瘤与患者非强化中央肿瘤区域在所选放射组学特征上存在相似性,同时在肿瘤细胞密度和血管形成方面存在一些差异,表现为不同的灰度强度和不均匀性指标。

结论

随着该领域的发展,GB的放射组学分析可能会加强对靶向治疗策略的评估,加速新疗法的开发,并作为一种潜在的虚拟活检工具。

https://cdn.ncbi.nlm.nih.gov/pmc/blobs/8163/12025692/63440f39b19a/cancers-17-01258-g008.jpg
https://cdn.ncbi.nlm.nih.gov/pmc/blobs/8163/12025692/1e8d41f120fe/cancers-17-01258-g001.jpg
https://cdn.ncbi.nlm.nih.gov/pmc/blobs/8163/12025692/9eec55ff1427/cancers-17-01258-g002.jpg
https://cdn.ncbi.nlm.nih.gov/pmc/blobs/8163/12025692/8d574ae01373/cancers-17-01258-g003a.jpg
https://cdn.ncbi.nlm.nih.gov/pmc/blobs/8163/12025692/3f91b9713f71/cancers-17-01258-g004.jpg
https://cdn.ncbi.nlm.nih.gov/pmc/blobs/8163/12025692/1719f8f04c29/cancers-17-01258-g005.jpg
https://cdn.ncbi.nlm.nih.gov/pmc/blobs/8163/12025692/c44a82e2ef17/cancers-17-01258-g006.jpg
https://cdn.ncbi.nlm.nih.gov/pmc/blobs/8163/12025692/e7ee27278204/cancers-17-01258-g007.jpg
https://cdn.ncbi.nlm.nih.gov/pmc/blobs/8163/12025692/63440f39b19a/cancers-17-01258-g008.jpg
https://cdn.ncbi.nlm.nih.gov/pmc/blobs/8163/12025692/1e8d41f120fe/cancers-17-01258-g001.jpg
https://cdn.ncbi.nlm.nih.gov/pmc/blobs/8163/12025692/9eec55ff1427/cancers-17-01258-g002.jpg
https://cdn.ncbi.nlm.nih.gov/pmc/blobs/8163/12025692/8d574ae01373/cancers-17-01258-g003a.jpg
https://cdn.ncbi.nlm.nih.gov/pmc/blobs/8163/12025692/3f91b9713f71/cancers-17-01258-g004.jpg
https://cdn.ncbi.nlm.nih.gov/pmc/blobs/8163/12025692/1719f8f04c29/cancers-17-01258-g005.jpg
https://cdn.ncbi.nlm.nih.gov/pmc/blobs/8163/12025692/c44a82e2ef17/cancers-17-01258-g006.jpg
https://cdn.ncbi.nlm.nih.gov/pmc/blobs/8163/12025692/e7ee27278204/cancers-17-01258-g007.jpg
https://cdn.ncbi.nlm.nih.gov/pmc/blobs/8163/12025692/63440f39b19a/cancers-17-01258-g008.jpg

相似文献

1
Radiomic Profiling of Orthotopic Mouse Models of Glioblastoma Reveals Histopathological Correlations Associated with Tumour Response to Ionising Radiation.胶质母细胞瘤原位小鼠模型的放射组学分析揭示了与肿瘤对电离辐射反应相关的组织病理学相关性。
Cancers (Basel). 2025 Apr 8;17(8):1258. doi: 10.3390/cancers17081258.
2
MRI Delta Radiomics to Track Early Changes in Tumor Following Radiation: Application in Glioblastoma Mouse Model.MRI 影像组学增量分析用于追踪放疗后肿瘤的早期变化:在胶质母细胞瘤小鼠模型中的应用
Biomedicines. 2025 Mar 28;13(4):815. doi: 10.3390/biomedicines13040815.
3
Radiomics analysis of cerebral blood flow suggests a possible link between perfusion homogeneity and poor glioblastoma multiforme prognosis.脑血流的放射组学分析表明,灌注均一性与多形性胶质母细胞瘤不良预后之间可能存在关联。
Biomed Phys Eng Express. 2024 Sep 9;10(6). doi: 10.1088/2057-1976/ad7593.
4
Magnetic resonance imaging (MRI) radiomics in paediatric neuro-oncology: A systematic review of clinical applications, feature interpretation, and biological insights in the characterisation and management of childhood brain tumours.儿科神经肿瘤学中的磁共振成像(MRI)放射组学:关于儿童脑肿瘤特征描述与管理中临床应用、特征解读及生物学见解的系统综述
Digit Health. 2025 Apr 22;11:20552076251336285. doi: 10.1177/20552076251336285. eCollection 2025 Jan-Dec.
5
Radiomic features from the peritumoral brain parenchyma on treatment-naïve multi-parametric MR imaging predict long versus short-term survival in glioblastoma multiforme: Preliminary findings.治疗前多参数磁共振成像中肿瘤周围脑实质的放射组学特征可预测胶质母细胞瘤的长期和短期生存:初步发现。
Eur Radiol. 2017 Oct;27(10):4188-4197. doi: 10.1007/s00330-016-4637-3. Epub 2016 Oct 24.
6
Changes in Magnetic Resonance Imaging Radiomic Features in Response to Androgen Deprivation Therapy in Patients with Intermediate- and High-risk Prostate Cancer.中高危前列腺癌患者接受雄激素剥夺治疗后磁共振成像放射组学特征的变化
Clin Oncol (R Coll Radiol). 2022 Jun;34(6):e246-e253. doi: 10.1016/j.clon.2021.12.020. Epub 2022 Jan 13.
7
MRI-derived radiomics to guide post-operative management of glioblastoma: Implication for personalized radiation treatment volume delineation.基于磁共振成像的放射组学用于指导胶质母细胞瘤的术后管理:对个性化放射治疗靶区勾画的意义
Front Med (Lausanne). 2023 Jan 19;10:1059712. doi: 10.3389/fmed.2023.1059712. eCollection 2023.
8
A radiomics approach to assess tumour-infiltrating CD8 cells and response to anti-PD-1 or anti-PD-L1 immunotherapy: an imaging biomarker, retrospective multicohort study.一种基于放射组学的方法来评估肿瘤浸润 CD8 细胞与抗 PD-1 或抗 PD-L1 免疫治疗反应的关系:一项影像学生物标志物、回顾性多队列研究。
Lancet Oncol. 2018 Sep;19(9):1180-1191. doi: 10.1016/S1470-2045(18)30413-3. Epub 2018 Aug 14.
9
Development of A Radiomic Model for Promoter Methylation Detection in Glioblastoma Using Conventional MRI.利用常规 MRI 构建胶质母细胞瘤启动子甲基化检测的放射组学模型。
Int J Mol Sci. 2023 Dec 21;25(1):138. doi: 10.3390/ijms25010138.
10
A clinically relevant computed tomography (CT) radiomics strategy for intracranial rodent brain tumour monitoring.一种用于颅内啮齿动物脑肿瘤监测的临床相关 CT 放射组学策略。
Sci Rep. 2024 Feb 1;14(1):2720. doi: 10.1038/s41598-024-52960-1.

本文引用的文献

1
Preoperative prediction of MGMT promoter methylation in glioblastoma based on multiregional and multi-sequence MRI radiomics analysis.基于多区域和多序列 MRI 放射组学分析的胶质母细胞瘤 MGMT 启动子甲基化的术前预测。
Sci Rep. 2024 Jul 11;14(1):16031. doi: 10.1038/s41598-024-66653-2.
2
State of the neoadjuvant therapy for glioblastoma multiforme-Where do we stand?多形性胶质母细胞瘤新辅助治疗的现状——我们目前的进展如何?
Neurooncol Adv. 2024 Mar 5;6(1):vdae028. doi: 10.1093/noajnl/vdae028. eCollection 2024 Jan-Dec.
3
Integrating multi-modal imaging in radiation treatments for glioblastoma.
将多模态成像技术整合到胶质母细胞瘤的放射治疗中。
Neuro Oncol. 2024 Mar 4;26(12 Suppl 2):S17-S25. doi: 10.1093/neuonc/noad187.
4
Antigen presentation deficiency, mesenchymal differentiation, and resistance to immunotherapy in the murine syngeneic CT2A tumor model.在同种小鼠 CT2A 肿瘤模型中,抗原呈递缺陷、间充质分化和对免疫治疗的抵抗。
Front Immunol. 2023 Dec 28;14:1297932. doi: 10.3389/fimmu.2023.1297932. eCollection 2023.
5
[[Fundamentals] 5. Python+scikit-learn for Machine Learning in Medical Imaging].[基础篇] 5. 医学成像中用于机器学习的Python+scikit-learn
Nihon Hoshasen Gijutsu Gakkai Zasshi. 2023;79(10):1189-1193. doi: 10.6009/jjrt.2023-2266.
6
MRI radiomics and potential applications to glioblastoma.磁共振成像放射组学及其在胶质母细胞瘤中的潜在应用。
Front Oncol. 2023 Feb 17;13:1134109. doi: 10.3389/fonc.2023.1134109. eCollection 2023.
7
The University of California San Francisco Preoperative Diffuse Glioma MRI Dataset.加利福尼亚大学旧金山分校术前弥漫性胶质瘤MRI数据集。
Radiol Artif Intell. 2022 Oct 5;4(6):e220058. doi: 10.1148/ryai.220058. eCollection 2022 Nov.
8
Predicting IDH subtype of grade 4 astrocytoma and glioblastoma from tumor radiomic patterns extracted from multiparametric magnetic resonance images using a machine learning approach.使用机器学习方法从多参数磁共振图像中提取的肿瘤放射组学特征预测4级星形细胞瘤和胶质母细胞瘤的异柠檬酸脱氢酶(IDH)亚型。
Front Oncol. 2022 Sep 30;12:879376. doi: 10.3389/fonc.2022.879376. eCollection 2022.
9
Challenges in Glioblastoma Radiomics and the Path to Clinical Implementation.胶质母细胞瘤影像组学面临的挑战及临床应用之路
Cancers (Basel). 2022 Aug 12;14(16):3897. doi: 10.3390/cancers14163897.
10
Radiomics for pseudoprogression prediction in high grade gliomas: added value of MR contrast agent.用于高级别胶质瘤假进展预测的放射组学:磁共振造影剂的附加价值
Heliyon. 2022 Aug 2;8(8):e10023. doi: 10.1016/j.heliyon.2022.e10023. eCollection 2022 Aug.