Suppr超能文献

通过流式病毒测量法对纳米抗体与严重急性呼吸综合征冠状病毒2刺突蛋白不同区域的结合进行表征。

Characterization of Nanobody Binding to Distinct Regions of the SARS-CoV-2 Spike Protein by Flow Virometry.

作者信息

Maltseva Mariam, Rossotti Martin A, Tanha Jamshid, Langlois Marc-André

机构信息

Department of Biochemistry, Microbiology and Immunology, Faculty of Medicine, University of Ottawa, Ottawa, ON K1H 8M5, Canada.

Human Health Therapeutics Research Centre, Life Sciences Division, National Research Council Canada, Ottawa, ON K1N 1J1, Canada.

出版信息

Viruses. 2025 Apr 15;17(4):571. doi: 10.3390/v17040571.

Abstract

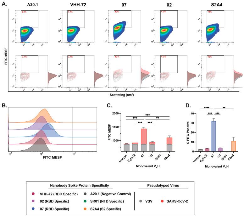
Nanobodies, or single-domain antibodies (VHs) from camelid heavy-chain-only antibodies, offer significant advantages in therapeutic and diagnostic applications due to their small size and ability to bind cryptic protein epitopes inaccessible to conventional antibodies. In this study, we examined nanobodies specific to regions of the SARS-CoV-2 spike glycoprotein, including the receptor-binding domain (RBD), N-terminal domain (NTD), and subunit 2 (S2). Using flow virometry, a high-throughput technique for viral quantification, we achieved the efficient detection of pseudotyped viruses expressing the spike glycoprotein. RBD-targeting nanobodies showed the most effective staining, followed by NTD-targeting ones, while S2-specific nanobodies exhibited limited resolution. The simple genetic structure of nanobodies enables the creation of multimeric formats, improving binding specificity and avidity. Bivalent VH-Fc constructs (VHs fused to the Fc region of human IgG) outperformed monovalent formats in resolving viral particles from background noise. However, S2-specific monovalent VHs demonstrated improved staining efficiency, suggesting their smaller size better accesses restricted antigenic sites. Furthermore, direct staining of cell supernatants was possible without virus purification. This versatile nanobody platform, initially developed for antiviral therapy against SARS-CoV-2, can be readily adapted for flow virometry applications and other diagnostic assays.

摘要

纳米抗体,即来自骆驼科仅重链抗体的单域抗体(VHs),由于其尺寸小且能够结合传统抗体无法触及的隐蔽蛋白表位,在治疗和诊断应用中具有显著优势。在本研究中,我们检测了针对严重急性呼吸综合征冠状病毒2(SARS-CoV-2)刺突糖蛋白区域的纳米抗体,包括受体结合域(RBD)、N端结构域(NTD)和亚基2(S2)。使用流动病毒学这一用于病毒定量的高通量技术,我们实现了对表达刺突糖蛋白的假型病毒的有效检测。靶向RBD的纳米抗体显示出最有效的染色效果,其次是靶向NTD的纳米抗体,而S2特异性纳米抗体的分辨率有限。纳米抗体简单的基因结构使得多聚体形式的构建成为可能,从而提高了结合特异性和亲和力。二价VH-Fc构建体(VHs与人IgG的Fc区域融合)在从背景噪声中分辨病毒颗粒方面优于单价形式。然而,S2特异性单价VHs显示出更高的染色效率,表明其较小的尺寸能更好地接近受限的抗原位点。此外,无需病毒纯化即可直接对细胞上清液进行染色。这个最初为抗SARS-CoV-2抗病毒治疗而开发的多功能纳米抗体平台,可以很容易地应用于流动病毒学应用和其他诊断检测。

https://cdn.ncbi.nlm.nih.gov/pmc/blobs/0768/12030927/081905113f14/viruses-17-00571-g001.jpg

文献检索

告别复杂PubMed语法,用中文像聊天一样搜索,搜遍4000万医学文献。AI智能推荐,让科研检索更轻松。

立即免费搜索

文件翻译

保留排版,准确专业,支持PDF/Word/PPT等文件格式,支持 12+语言互译。

免费翻译文档

深度研究

AI帮你快速写综述,25分钟生成高质量综述,智能提取关键信息,辅助科研写作。

立即免费体验