• 文献检索
  • 文档翻译
  • 深度研究
  • 学术资讯
  • Suppr Zotero 插件Zotero 插件
  • 邀请有礼
  • 套餐&价格
  • 历史记录
应用&插件
Suppr Zotero 插件Zotero 插件浏览器插件Mac 客户端Windows 客户端微信小程序
定价
高级版会员购买积分包购买API积分包
服务
文献检索文档翻译深度研究API 文档MCP 服务
关于我们
关于 Suppr公司介绍联系我们用户协议隐私条款
关注我们

Suppr 超能文献

核心技术专利:CN118964589B侵权必究
粤ICP备2023148730 号-1Suppr @ 2026

文献检索

告别复杂PubMed语法,用中文像聊天一样搜索,搜遍4000万医学文献。AI智能推荐,让科研检索更轻松。

立即免费搜索

文件翻译

保留排版,准确专业,支持PDF/Word/PPT等文件格式,支持 12+语言互译。

免费翻译文档

深度研究

AI帮你快速写综述,25分钟生成高质量综述,智能提取关键信息,辅助科研写作。

立即免费体验

核受体信号传导调节区室化磷脂酰胆碱重塑以促进热敏性脂滴融合。

Nuclear receptor signaling regulates compartmentalized phosphatidylcholine remodeling to facilitate thermosensitive lipid droplet fusion.

作者信息

Li Qi, Zhou Xiaofang, Zhang Xiaocong, Zhang Chuqi, Zhang Shaobing O

机构信息

Laboratory of Metabolic Genetics, College of Life Sciences, Capital Normal University, Beijing, China.

出版信息

Nat Commun. 2025 Apr 27;16(1):3955. doi: 10.1038/s41467-025-59256-6.

DOI:10.1038/s41467-025-59256-6
PMID:40289189
原文链接:https://pmc.ncbi.nlm.nih.gov/articles/PMC12034805/
Abstract

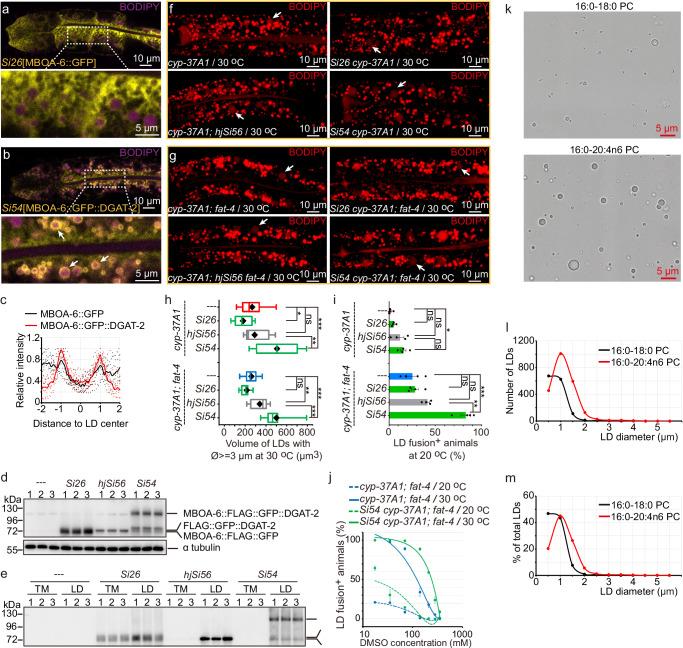
Lipid droplet (LD) fusion plays a key role in cellular fat storage. How the phospholipid monolayer membrane of LD functions in fusion, however, is poorly understood. In Caenorhabditis elegans, loss of cytochrome P450 protein CYP-37A1 causes de-repression of nuclear receptor DAF-12, promoting thermosensitive LD fusion. Here, we report that in cyp-37A1 mutants, DAF-12 up-regulates the transcription and LD localization of seven fatty acid desaturases (FAT-1 to FAT-7) and a lysophosphatidylcholine acyltransferase 3 (LPCAT3) homolog MBOA-6. LD-targeting of these enzymes increases phosphatidylcholine (PC) containing ω-3 C20 polyunsaturated fatty acids, which are essential for thermosensitive fusion. ω-3 C20-PC increase LD membrane fluidity, as does high ambient temperature. Lowering LD membrane fluidity by a chemical membrane rigidifier attenuates thermosensitive fusion; ectopic targeting of ω3 desaturase FAT-1 or MBOA-6 to LDs increases fusion kinetics and thermosensitivity. Furthermore, human LPCAT3 localizes to LDs, positively regulates LD size in human cells and facilitates thermosensitive fusion in C. elegans. These results demonstrate that DAF-12 signaling regulates compartmentalized membrane remodeling and fluidization to facilitate conserved thermosensitive LD fusion.

摘要

脂滴融合在细胞脂肪储存中起关键作用。然而,脂滴的磷脂单分子层膜在融合过程中的功能却鲜为人知。在秀丽隐杆线虫中,细胞色素P450蛋白CYP - 37A1的缺失导致核受体DAF - 12的去抑制,从而促进热敏性脂滴融合。在此,我们报道在cyp - 37A1突变体中,DAF - 12上调了七种脂肪酸去饱和酶(FAT - 1至FAT - 7)和溶血磷脂酰胆碱酰基转移酶3(LPCAT3)同源物MBOA - 6的转录及脂滴定位。这些酶靶向脂滴会增加含有ω-3 C20多不饱和脂肪酸的磷脂酰胆碱(PC),而这些脂肪酸对于热敏性融合至关重要。ω-3 C20 - PC会增加脂滴膜的流动性,高温也会如此。用化学膜硬化剂降低脂滴膜的流动性会减弱热敏性融合;将ω3去饱和酶FAT - 1或MBOA - 6异位靶向脂滴会增加融合动力学和热敏性。此外,人类LPCAT3定位于脂滴,在人类细胞中正向调节脂滴大小,并促进秀丽隐杆线虫中的热敏性融合。这些结果表明,DAF - 12信号通路调节分隔的膜重塑和流化,以促进保守的热敏性脂滴融合。

https://cdn.ncbi.nlm.nih.gov/pmc/blobs/6ae5/12034805/7f98b69a8b8a/41467_2025_59256_Fig8_HTML.jpg
https://cdn.ncbi.nlm.nih.gov/pmc/blobs/6ae5/12034805/e49bf3eda953/41467_2025_59256_Fig1_HTML.jpg
https://cdn.ncbi.nlm.nih.gov/pmc/blobs/6ae5/12034805/cbf090bb3554/41467_2025_59256_Fig2_HTML.jpg
https://cdn.ncbi.nlm.nih.gov/pmc/blobs/6ae5/12034805/674802095925/41467_2025_59256_Fig3_HTML.jpg
https://cdn.ncbi.nlm.nih.gov/pmc/blobs/6ae5/12034805/b577e82e0a43/41467_2025_59256_Fig4_HTML.jpg
https://cdn.ncbi.nlm.nih.gov/pmc/blobs/6ae5/12034805/ee252638a81f/41467_2025_59256_Fig5_HTML.jpg
https://cdn.ncbi.nlm.nih.gov/pmc/blobs/6ae5/12034805/5391877a0ea7/41467_2025_59256_Fig6_HTML.jpg
https://cdn.ncbi.nlm.nih.gov/pmc/blobs/6ae5/12034805/66744d40d435/41467_2025_59256_Fig7_HTML.jpg
https://cdn.ncbi.nlm.nih.gov/pmc/blobs/6ae5/12034805/7f98b69a8b8a/41467_2025_59256_Fig8_HTML.jpg
https://cdn.ncbi.nlm.nih.gov/pmc/blobs/6ae5/12034805/e49bf3eda953/41467_2025_59256_Fig1_HTML.jpg
https://cdn.ncbi.nlm.nih.gov/pmc/blobs/6ae5/12034805/cbf090bb3554/41467_2025_59256_Fig2_HTML.jpg
https://cdn.ncbi.nlm.nih.gov/pmc/blobs/6ae5/12034805/674802095925/41467_2025_59256_Fig3_HTML.jpg
https://cdn.ncbi.nlm.nih.gov/pmc/blobs/6ae5/12034805/b577e82e0a43/41467_2025_59256_Fig4_HTML.jpg
https://cdn.ncbi.nlm.nih.gov/pmc/blobs/6ae5/12034805/ee252638a81f/41467_2025_59256_Fig5_HTML.jpg
https://cdn.ncbi.nlm.nih.gov/pmc/blobs/6ae5/12034805/5391877a0ea7/41467_2025_59256_Fig6_HTML.jpg
https://cdn.ncbi.nlm.nih.gov/pmc/blobs/6ae5/12034805/66744d40d435/41467_2025_59256_Fig7_HTML.jpg
https://cdn.ncbi.nlm.nih.gov/pmc/blobs/6ae5/12034805/7f98b69a8b8a/41467_2025_59256_Fig8_HTML.jpg

相似文献

1
Nuclear receptor signaling regulates compartmentalized phosphatidylcholine remodeling to facilitate thermosensitive lipid droplet fusion.核受体信号传导调节区室化磷脂酰胆碱重塑以促进热敏性脂滴融合。
Nat Commun. 2025 Apr 27;16(1):3955. doi: 10.1038/s41467-025-59256-6.
2
Specific regulation of thermosensitive lipid droplet fusion by a nuclear hormone receptor pathway.核激素受体通路对热敏性脂滴融合的特异性调控。
Proc Natl Acad Sci U S A. 2017 Aug 15;114(33):8841-8846. doi: 10.1073/pnas.1704277114. Epub 2017 Jul 31.
3
Polyunsaturated fatty acids promote the rapid fusion of lipid droplets in Caenorhabditis elegans.多不饱和脂肪酸促进秀丽隐杆线虫中脂滴的快速融合。
J Biol Chem. 2022 Aug;298(8):102179. doi: 10.1016/j.jbc.2022.102179. Epub 2022 Jun 23.
4
Lipidomic and proteomic analysis of Caenorhabditis elegans lipid droplets and identification of ACS-4 as a lipid droplet-associated protein.秀丽隐杆线虫脂滴的脂质组学和蛋白质组学分析以及将ACS-4鉴定为脂滴相关蛋白。
Biochim Biophys Acta. 2015 Oct;1851(10):1337-45. doi: 10.1016/j.bbalip.2015.06.004. Epub 2015 Jun 27.
5
Juniperonic Acid Biosynthesis is Essential in Lacking Δ6 Desaturase () and Generates New ω-3 Endocannabinoids.金雀花酸生物合成在缺乏 Δ6 去饱和酶 () 的情况下是必需的,并产生新的 ω-3 内源性大麻素。
Cells. 2020 Sep 19;9(9):2127. doi: 10.3390/cells9092127.
6
Polyunsaturated fatty acids are involved in regulatory mechanism of fatty acid homeostasis via daf-2/insulin signaling in Caenorhabditis elegans.多不饱和脂肪酸通过 daf-2/胰岛素信号通路参与秀丽隐杆线虫脂肪酸动态平衡的调控机制。
Mol Cell Endocrinol. 2010 Jul 29;323(2):183-92. doi: 10.1016/j.mce.2010.03.004. Epub 2010 Mar 11.
7
Regulation of lipid droplet size and phospholipid composition by stearoyl-CoA desaturase.硬脂酰辅酶 A 去饱和酶对脂滴大小和磷脂组成的调控。
J Lipid Res. 2013 Sep;54(9):2504-14. doi: 10.1194/jlr.M039669. Epub 2013 Jun 20.
8
A Genetic Screen for Mutants with Supersized Lipid Droplets in Caenorhabditis elegans.秀丽隐杆线虫中具有超大脂滴突变体的遗传筛选
G3 (Bethesda). 2016 Aug 9;6(8):2407-19. doi: 10.1534/g3.116.030866.
9
The cytochrome b5 reductase HPO-19 is required for biosynthesis of polyunsaturated fatty acids in Caenorhabditis elegans.细胞色素b5还原酶HPO-19是秀丽隐杆线虫中多不饱和脂肪酸生物合成所必需的。
Biochim Biophys Acta. 2016 Apr;1861(4):310-9. doi: 10.1016/j.bbalip.2016.01.009. Epub 2016 Jan 20.
10
Dietary induces supersized lipid droplets by enhancing lipogenesis and ER-LD contacts in .饮食诱导通过增强脂肪生成和内质网-脂滴接触导致 中的超大脂质滴。
Gut Microbes. 2022 Jan-Dec;14(1):2013762. doi: 10.1080/19490976.2021.2013762.

本文引用的文献

1
CLSTN3β enforces adipocyte multilocularity to facilitate lipid utilization.CLSTN3β 增强脂肪细胞的多房性以促进脂质利用。
Nature. 2023 Jan;613(7942):160-168. doi: 10.1038/s41586-022-05507-1. Epub 2022 Dec 7.
2
AAV-mediated gene-replacement therapy restores viability of BCD patient iPSC derived RPE cells and vision of Cyp4v3 knockout mice.腺相关病毒介导的基因替代疗法可恢复BCD患者诱导多能干细胞衍生的视网膜色素上皮细胞的活力,并改善Cyp4v3基因敲除小鼠的视力。
Hum Mol Genet. 2023 Jan 1;32(1):122-138. doi: 10.1093/hmg/ddac181.
3
Accumulation of Lipid Droplets in a Novel Bietti Crystalline Dystrophy Zebrafish Model With Impaired PPARα Pathway.
PPARα 通路受损的新型比埃蒂结晶状营养不良斑马鱼模型中脂滴的积累
Invest Ophthalmol Vis Sci. 2022 May 2;63(5):32. doi: 10.1167/iovs.63.5.32.
4
Endocrine pheromones couple fat rationing to dauer diapause through HNF4α nuclear receptors.内分泌信息素通过 HNF4α 核受体将脂肪分配与 dauer 休眠耦合。
Sci China Life Sci. 2021 Dec;64(12):2153-2174. doi: 10.1007/s11427-021-2016-9. Epub 2021 Nov 5.
5
A gel-like condensation of Cidec generates lipid-permeable plates for lipid droplet fusion.Cidec 凝胶凝聚形成脂透性板,促进脂滴融合。
Dev Cell. 2021 Sep 27;56(18):2592-2606.e7. doi: 10.1016/j.devcel.2021.08.015. Epub 2021 Sep 10.
6
Roles of polyunsaturated fatty acids, from mediators to membranes.多不饱和脂肪酸的作用:从介质到膜。
J Lipid Res. 2020 Aug;61(8):1150-1160. doi: 10.1194/jlr.R120000800. Epub 2020 Jun 2.
7
LDAF1 and Seipin Form a Lipid Droplet Assembly Complex.LDAF1 和 Seipin 形成脂滴组装复合物。
Dev Cell. 2019 Dec 2;51(5):551-563.e7. doi: 10.1016/j.devcel.2019.10.006. Epub 2019 Nov 7.
8
Seipin regulates lipid homeostasis by ensuring calcium-dependent mitochondrial metabolism.Seipin 通过确保钙依赖性线粒体代谢来调节脂质稳态。
EMBO J. 2018 Sep 3;37(17). doi: 10.15252/embj.201797572. Epub 2018 Jul 26.
9
The Inner Nuclear Membrane Is a Metabolically Active Territory that Generates Nuclear Lipid Droplets.核内膜是一个代谢活跃的区域,能够生成核内脂滴。
Cell. 2018 Jul 26;174(3):700-715.e18. doi: 10.1016/j.cell.2018.05.047. Epub 2018 Jun 21.
10
Reduction of lipid accumulation rescues Bietti's crystalline dystrophy phenotypes.脂质蓄积减少可挽救结晶性营养不良的表型。
Proc Natl Acad Sci U S A. 2018 Apr 10;115(15):3936-3941. doi: 10.1073/pnas.1717338115. Epub 2018 Mar 26.