Suppr超能文献

通过对不同方案的人诱导多能干细胞衍生模型进行基于成像的系统分析揭示的神经元纤毛发生率和纤毛含量差异。

Differences in neuronal ciliation rate and ciliary content revealed by systematic imaging-based analysis of hiPSC-derived models across protocols.

作者信息

Haenseler Walther, Eschment Melanie, Evans Beth, Brasili Marta, Figueiro-Silva Joana, Roethlisberger Fee, Abidi Affef, Jackson Darcie, Müller Martin, Cowley Sally A, Bachmann-Gagescu Ruxandra

机构信息

URPP Adaptive Brain Circuits in Development and Learning, University of Zurich, Zurich, Switzerland.

Department of Molecular Life Sciences, University of Zurich, Zurich, Switzerland.

出版信息

Front Cell Dev Biol. 2025 Apr 11;13:1516596. doi: 10.3389/fcell.2025.1516596. eCollection 2025.

Abstract

INTRODUCTION

Ciliopathies are a group of human Mendelian disorders caused by dysfunction of primary cilia, small quasi-ubiquitous sensory organelles. Patients suffering from ciliopathies often display prominent neurodevelopmental phenotypes, underscoring the importance of primary cilia during development and for function of the central nervous system (CNS). Human tissues, in particular from the CNS, are very hard to obtain for research. Patient derived- or genetically engineered human induced pluripotent stem cells (hiPSCs) are therefore a precious resource for investigating the role of cilia in human neurons.

METHODS

In this study we used a variety of 2D and 3D neuronal differentiation protocols in multiple hiPSC lines and systematically analyzed ciliation rates and ciliary length in hiPSCs, neural stem cells (NSCs), immature and different types of mature neurons using immunofluorescence.

RESULTS

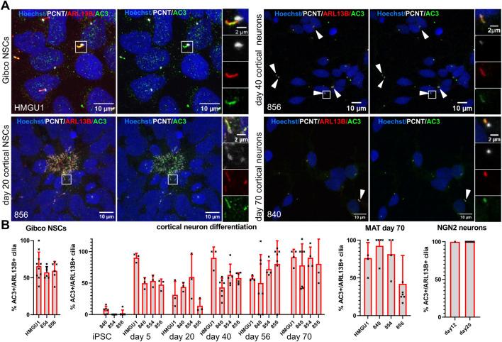
We found that ciliation rate varied substantially between cell lines and differentiation protocols. Moreover, ciliation rate depended on differentiation stage, being maximal in NSCs and decreasing with neuronal maturation. In various types of mature neurons obtained with different protocols, we found ciliation rates to be as low as ∼10%. Neuronal density also played an important role, with higher ciliation in denser cultures. We further investigated the ciliary protein content in these cells at different differentiation stages using commonly used antibodies against ARL13B, INPP5E, AC3 and GPR161. Cilia in hiPSCs, NSCs and neurons were all positive for ARL13B, with a decreasing trend in intensity in more mature neurons. Likewise, INPP5E was present in all cilia analyzed, while AC3 positivity increased as maturation proceeded. Interestingly, we found that while GPR161 signal almost completely disappeared from cilia upon Sonic hedgehog (SHH) stimulation in NSCs and immature neurons, this was not the case in more mature neurons, suggesting a possible developmental time window for cilia-dependent SHH signaling.

CONCLUSION

Taken together, our results provide a systematic description of cilia in hiPSC-derived neuronal cells generated with different protocols, underscoring the importance of selecting the optimal model system and controls for investigating primary cilia in hiPSC-derived neuronal cells.

摘要

引言

纤毛病是由初级纤毛功能障碍引起的一组人类孟德尔疾病,初级纤毛是一种几乎无处不在的小型感觉细胞器。患有纤毛病的患者通常表现出明显的神经发育表型,这突出了初级纤毛在发育过程中以及对中枢神经系统(CNS)功能的重要性。人体组织,特别是来自中枢神经系统的组织,很难获取用于研究。因此,患者来源的或基因工程改造的人类诱导多能干细胞(hiPSC)是研究纤毛在人类神经元中作用的宝贵资源。

方法

在本研究中,我们在多个hiPSC系中使用了多种二维和三维神经元分化方案,并使用免疫荧光系统分析了hiPSC、神经干细胞(NSC)、未成熟和不同类型成熟神经元中的纤毛形成率和纤毛长度。

结果

我们发现,不同细胞系和分化方案之间的纤毛形成率差异很大。此外,纤毛形成率取决于分化阶段,在神经干细胞中最高,并随着神经元成熟而降低。在通过不同方案获得的各种类型的成熟神经元中,我们发现纤毛形成率低至约10%。神经元密度也起着重要作用,在密度较高的培养物中纤毛形成率更高。我们使用针对ARL13B、INPP5E、AC3和GPR161的常用抗体,进一步研究了这些细胞在不同分化阶段的纤毛蛋白含量。hiPSC、神经干细胞和神经元中的纤毛对ARL13B均呈阳性,在更成熟的神经元中强度呈下降趋势。同样,INPP5E存在于所有分析的纤毛中,而随着成熟进程,AC3阳性增加。有趣的是,我们发现,虽然在神经干细胞和未成熟神经元中,经音猬因子(SHH)刺激后,GPR161信号几乎完全从纤毛中消失,但在更成熟的神经元中并非如此,这表明纤毛依赖性SHH信号可能存在一个发育时间窗口。

结论

综上所述,我们的结果系统地描述了用不同方案生成的hiPSC衍生神经元细胞中的纤毛,强调了选择最佳模型系统和对照来研究hiPSC衍生神经元细胞中初级纤毛的重要性。

https://cdn.ncbi.nlm.nih.gov/pmc/blobs/afd6/12021924/97e32db883d3/fcell-13-1516596-g001.jpg

文献AI研究员

20分钟写一篇综述,助力文献阅读效率提升50倍。

立即体验

用中文搜PubMed

大模型驱动的PubMed中文搜索引擎

马上搜索

文档翻译

学术文献翻译模型,支持多种主流文档格式。

立即体验