Suppr超能文献

可穿戴设备记录的多个时间尺度上身体活动测量变异性的性别差异:观察性回顾性队列研究

Sex Differences in the Variability of Physical Activity Measurements Across Multiple Timescales Recorded by a Wearable Device: Observational Retrospective Cohort Study.

作者信息

Varner Kristin J, Keeler Bruce Lauryn, Soltani Severine, Hartogensis Wendy, Dilchert Stephan, Hecht Frederick M, Chowdhary Anoushka, Pandya Leena, Dasgupta Subhasis, Altintas Ilkay, Gupta Amarnath, Mason Ashley E, Smarr Benjamin L

机构信息

Shu Chien-Gene Lay Department of Bioengineering, University of California San Diego, La Jolla, CA, United States.

UC San Diego Health Department of Biomedical Informatics, University of California San Diego, La Jolla, CA, United States.

出版信息

J Med Internet Res. 2025 Apr 28;27:e66231. doi: 10.2196/66231.

Abstract

BACKGROUND

A substantially lower proportion of female individuals participate in sufficient daily activity compared to male individuals despite the known health benefits of exercise. Investment in female sports and exercise medicine research may help close this gap; however, female individuals are underrepresented in this research. Hesitancy to include female participants is partly due to assumptions that biological rhythms driven by menstrual cycles and occurring on the timescale of approximately 28 days increase intraindividual biological variability and weaken statistical power. An analysis of continuous skin temperature data measured using a commercial wearable device found that temperature cycles indicative of menstrual cycles did not substantially increase variability in female individuals' skin temperature. In this study, we explore physical activity (PA) data as a variable more related to behavior, whereas temperature is more reflective of physiological changes.

OBJECTIVE

We aimed to determine whether intraindividual variability of PA is affected by biological sex, and if so, whether having menstrual cycles (as indicated by temperature rhythms) contributes to increased female intraindividual PA variability. We then sought to compare the effect of sex and menstrual cycles on PA variability to the effect of PA rhythms on the timescales of days and weeks and to the effect of nonrhythmic temporal structure in PA on the timescale of decades of life (age).

METHODS

We used minute-level metabolic equivalent of task data collected using a wearable device across a 206-day study period for each of 596 individuals as an index of PA to assess the magnitudes of variability in PA accounted for by biological sex and temporal structure on different timescales. Intraindividual variability in PA was represented by the consecutive disparity index.

RESULTS

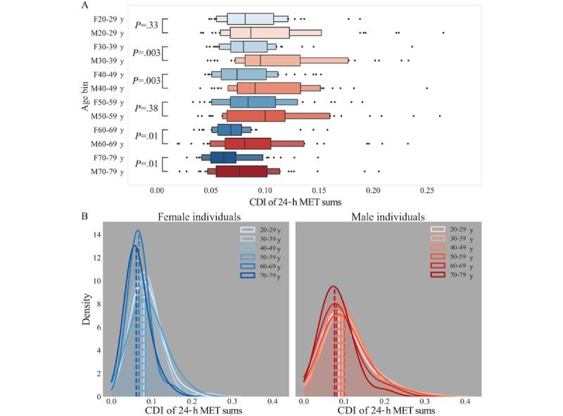
Female individuals (regardless of whether they had menstrual cycles) demonstrated lower intraindividual variability in PA than male individuals (Kruskal-Wallis H=29.51; P<.001). Furthermore, individuals with menstrual cycles did not have greater intraindividual variability than those without menstrual cycles (Kruskal-Wallis H=0.54; P=.46). PA rhythms differed at the weekly timescale: individuals with increased or decreased PA on weekends had larger intraindividual variability (Kruskal-Wallis H=10.13; P=.001). In addition, intraindividual variability differed by decade of life, with older age groups tending to have less variability in PA (Kruskal-Wallis H=40.55; P<.001; Bonferroni-corrected significance threshold for 15 comparisons: P=.003). A generalized additive model predicting the consecutive disparity index of 24-hour metabolic equivalent of task sums (intraindividual variability of PA) showed that sex, age, and weekly rhythm accounted for only 11% of the population variability in intraindividual PA variability.

CONCLUSIONS

The exclusion of people from PA research based on their biological sex, age, the presence of menstrual cycles, or the presence of weekly rhythms in PA is not supported by our analysis.

摘要

背景

尽管运动对健康有益,但与男性相比,参与充足日常活动的女性比例要低得多。对女性体育和运动医学研究的投入可能有助于缩小这一差距;然而,女性在这项研究中的代表性不足。不愿纳入女性参与者部分是由于一种假设,即由月经周期驱动且发生在大约28天时间尺度上的生物节律会增加个体内部的生物变异性并削弱统计效力。一项对使用商用可穿戴设备测量的连续皮肤温度数据的分析发现,指示月经周期的温度周期并未显著增加女性个体皮肤温度的变异性。在本研究中,我们将身体活动(PA)数据作为一个与行为更相关的变量进行探索,而温度更能反映生理变化。

目的

我们旨在确定PA的个体内部变异性是否受生物性别影响,如果是,有月经周期(如由温度节律所示)是否会导致女性个体内部PA变异性增加。然后,我们试图比较性别和月经周期对PA变异性的影响与PA在数天和数周时间尺度上的节律对PA变异性的影响,以及PA在数十年生命时间尺度(年龄)上的无节律时间结构对PA变异性的影响。

方法

我们将在206天研究期间使用可穿戴设备为596名个体中的每一个收集的分钟级代谢当量任务数据用作PA的指标,以评估不同时间尺度上生物性别和时间结构所导致的PA变异性大小。PA的个体内部变异性由连续差异指数表示。

结果

女性个体(无论是否有月经周期)的PA个体内部变异性低于男性个体(Kruskal - Wallis H = 29.51;P <.001)。此外,有月经周期的个体与没有月经周期的个体相比,其个体内部变异性并没有更大(Kruskal - Wallis H = 0.54;P = 0.46)。PA节律在每周时间尺度上有所不同:周末PA增加或减少的个体具有更大的个体内部变异性(Kruskal - Wallis H = 10.13;P = 0.001)。此外,个体内部变异性因生命的十年不同而有所差异,年龄较大的组在PA方面往往变异性较小(Kruskal - Wallis H = 40.55;P <.001;15次比较的Bonferroni校正显著性阈值:P = 0.003)。一个预测24小时代谢当量任务总和的连续差异指数(PA的个体内部变异性)的广义相加模型表明,性别、年龄和每周节律仅占PA个体内部变异性总体变异性的11%。

结论

我们的分析不支持基于生物性别、年龄、月经周期的存在或PA中的每周节律而将人们排除在PA研究之外。

https://cdn.ncbi.nlm.nih.gov/pmc/blobs/cc97/12070018/5956bcc1d40e/jmir_v27i1e66231_fig1.jpg

文献检索

告别复杂PubMed语法,用中文像聊天一样搜索,搜遍4000万医学文献。AI智能推荐,让科研检索更轻松。

立即免费搜索

文件翻译

保留排版,准确专业,支持PDF/Word/PPT等文件格式,支持 12+语言互译。

免费翻译文档

深度研究

AI帮你快速写综述,25分钟生成高质量综述,智能提取关键信息,辅助科研写作。

立即免费体验