Suppr超能文献

β冠状病毒刺突蛋白S2结构域N-糖基化的保守作用

Conserved role of spike S2 domain N-glycosylation across betacoronaviruses.

作者信息

Yang Qi, Kelkar Anju, Manicassamy Balaji, Neelamegham Sriram

机构信息

Chemical & Biological Engineering, State University of New York, Buffalo, NY, USA.

Cell, Gene and Tissue Engineering Center, State University of New York, Buffalo, NY, USA.

出版信息

Npj Viruses. 2025 Jan 25;3(1):4. doi: 10.1038/s44298-024-00085-7.

Abstract

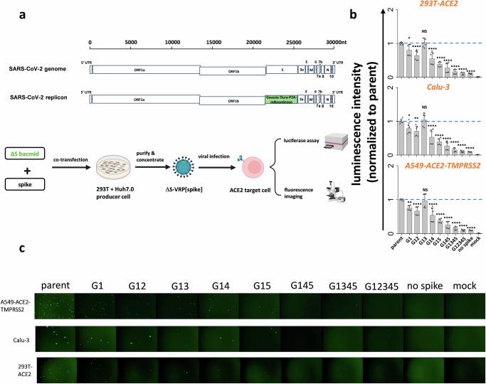
Besides acting as an immunological shield, the N-glycans of SARS-CoV-2 are also critical for viral life cycle. As the S2 subunit of spike is highly conserved across betacoronaviruses, we determined the functional significance of the five 'stem N-glycans' located in S2 between N1098-N1194. Studies were performed with 31 Asn-to-Gln mutants, betacoronavirus virus-like particles and single-cycle viral replicons. Deletions of stem N-glycans enhanced S1 shedding from trimeric spike, reduced ACE2 binding and abolished syncytia formation. When three or more N-glycans were deleted, spike expression on cell surface and incorporation into virions was both reduced. Viral entry function was progressively lost upon deleting the N1098 glycan in combination with additional glycosite modifications. In addition to SARS-CoV-2, deleting stem N-glycans in SARS-CoV and MERS-CoV spike also prevented viral entry into target cells. These data suggest multiple functional roles for the stem N-glycans, and evolutionarily conserved properties for these complex carbohydrates across human betacoronaviruses.

摘要

除了作为免疫屏障外,严重急性呼吸综合征冠状病毒2(SARS-CoV-2)的N-聚糖对病毒生命周期也至关重要。由于刺突蛋白的S2亚基在β冠状病毒中高度保守,我们确定了位于S2中N1098 - N1194之间的五个“茎部N-聚糖”的功能意义。我们对31个天冬酰胺(Asn)到谷氨酰胺(Gln)的突变体、β冠状病毒样病毒颗粒和单周期病毒复制子进行了研究。茎部N-聚糖的缺失增强了三聚体刺突蛋白上S1的脱落,降低了与血管紧张素转换酶2(ACE2)的结合,并消除了多核体的形成。当三个或更多N-聚糖被删除时,细胞表面的刺突蛋白表达和病毒粒子中的整合均减少。在删除N1098聚糖并结合额外的糖基化位点修饰后,病毒进入功能逐渐丧失。除了SARS-CoV-2,删除严重急性呼吸综合征冠状病毒(SARS-CoV)和中东呼吸综合征冠状病毒(MERS-CoV)刺突蛋白中的茎部N-聚糖也会阻止病毒进入靶细胞。这些数据表明茎部N-聚糖具有多种功能作用,并且这些复杂碳水化合物在人类β冠状病毒中具有进化保守特性。

https://cdn.ncbi.nlm.nih.gov/pmc/blobs/5506/11762317/f3a51b50286c/44298_2024_85_Fig1_HTML.jpg

文献AI研究员

20分钟写一篇综述,助力文献阅读效率提升50倍。

立即体验

用中文搜PubMed

大模型驱动的PubMed中文搜索引擎

马上搜索

文档翻译

学术文献翻译模型,支持多种主流文档格式。

立即体验