Verna Giulio, Caponigro Vicky, Santis Stefania De, Salviati Emanuela, Merciai Fabrizio, Celio Fabiano De Almeida, Campiglia Pietro, Petroni Katia, Tonelli Chiara, Scarano Aurelia, Santino Angelo, Basilicata Manuela Giovanna, Chieppa Marcello, Cominelli Fabio
Department of Medicine, Digestive Health Research Institute, Case Western Reserve University School of Medicine, Cleveland, OH 44106, USA.
Department of Pharmacy, School of Pharmacy, University of Salerno, 84084 Fisciano, Italy.
Antioxidants (Basel). 2025 Apr 15;14(4):473. doi: 10.3390/antiox14040473.
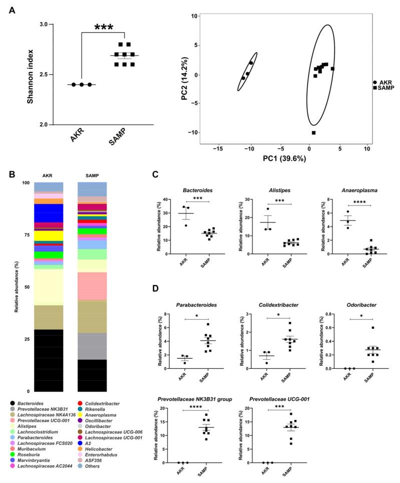
SAMP mice develop progressive Crohn's disease (CD)-like ileitis without spontaneous colitis that worsens over time without chemical, genetic, or immunological manipulation. Even growing in an identical vivarium and fed with the same diet, SAMP mice reveal a distinct fecal microbiome, metabolome, and lipidome profile compared to AKR mice, their non-inflamed parental control strain. Differences are already present in 5-week-old mice, with a tendency to increase in 15-week-old mice. SAMP and AKR mice metabolome and lipidome profiles were substantially different, belonging to two clusters in line with the progression of intestinal disease. Similarly, the 16S analysis confirmed differences between 15-week-old AKR and SAMP mice. The protective role of dietary polyphenols has been documented in inflammatory bowel diseases (IBD); thus, we supplemented the chow diet with an anthocyanin-rich extract (RED) to evaluate disease reduction in SAMP mice and changes in fecal microbiota/metabolome. Our data reveal that 10-week supplementation with anthocyanin-rich extract ameliorated disease severity in SAMP mice despite limited fecal microbiota/metabolome differences.
SAMP小鼠会发展为进行性克罗恩病(CD)样回肠炎,且无自发性结肠炎,即便不进行化学、基因或免疫操作,病情也会随时间恶化。即使饲养在相同的动物饲养室并喂食相同的饮食,与它们未发炎的亲代对照品系AKR小鼠相比,SAMP小鼠的粪便微生物组、代谢组和脂质组谱也有所不同。5周龄的小鼠就已存在差异,且在15周龄的小鼠中有增加的趋势。SAMP和AKR小鼠的代谢组和脂质组谱有很大差异,根据肠道疾病的进展分属两个聚类。同样,16S分析证实了15周龄的AKR和SAMP小鼠之间存在差异。饮食中的多酚在炎症性肠病(IBD)中的保护作用已有文献记载;因此,我们在普通饮食中添加了富含花青素的提取物(RED),以评估SAMP小鼠疾病的减轻情况以及粪便微生物群/代谢组的变化。我们的数据显示,尽管粪便微生物群/代谢组差异有限,但富含花青素的提取物补充10周可改善SAMP小鼠的疾病严重程度。