• 文献检索
  • 文档翻译
  • 深度研究
  • 学术资讯
  • Suppr Zotero 插件Zotero 插件
  • 邀请有礼
  • 套餐&价格
  • 历史记录
应用&插件
Suppr Zotero 插件Zotero 插件浏览器插件Mac 客户端Windows 客户端微信小程序
定价
高级版会员购买积分包购买API积分包
服务
文献检索文档翻译深度研究API 文档MCP 服务
关于我们
关于 Suppr公司介绍联系我们用户协议隐私条款
关注我们

Suppr 超能文献

核心技术专利:CN118964589B侵权必究
粤ICP备2023148730 号-1Suppr @ 2026

文献检索

告别复杂PubMed语法,用中文像聊天一样搜索,搜遍4000万医学文献。AI智能推荐,让科研检索更轻松。

立即免费搜索

文件翻译

保留排版,准确专业,支持PDF/Word/PPT等文件格式,支持 12+语言互译。

免费翻译文档

深度研究

AI帮你快速写综述,25分钟生成高质量综述,智能提取关键信息,辅助科研写作。

立即免费体验

重新审视微生物微观世界中经典的生物多样性-生态系统功能及稳定性关系。

Revisiting the classical biodiversity-ecosystem functioning and stability relationships in microbial microcosms.

作者信息

Lei Jiesi, Feng Jiajie, Ding Junjun, Yang Yunfeng

机构信息

State Key Joint Laboratory of Environment Simulation and Pollution Control, School of Environment, Tsinghua University, Beijing 100084, China.

School of Biological Science and Medical Engineering, Beihang University, Beijing 100191, China.

出版信息

PNAS Nexus. 2025 Apr 5;4(4):pgaf114. doi: 10.1093/pnasnexus/pgaf114. eCollection 2025 Apr.

DOI:10.1093/pnasnexus/pgaf114
PMID:40303002
原文链接:https://pmc.ncbi.nlm.nih.gov/articles/PMC12038814/
Abstract

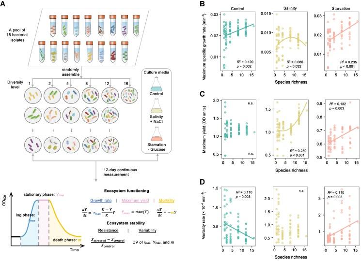
The question of how biodiversity influences ecosystem functioning and stability has been a central focus in ecological research. Yet, this question remains unresolved, primarily because of the widely divergent definitions of functioning, stability, and diversity. Consequently, forecasts of ecosystem services will remain speculative until we can establish more precise and comprehensive definitions for these concepts than previously. Here, we investigated how the maximum specific growth rate, productivity, mortality rate, and species interaction in microbial communities vary with a diversity gradient ranging from 1 to 16 species under control conditions, starvation, or saline stress. We found that diversity played a critical role in maintaining community growth and stability under control conditions, with higher diversity associated with increased maximum specific growth rate and decreased mortality rate. However, higher diversity was associated with an increased mortality rate under starvation, while diversity did not affect the mortality rate under saline stress. Diversity stabilized microbial productivity only under control conditions, defying the "diversity begets stability" hypothesis under stress. Beneficial interactions among species were prevalent in most samples, but species interaction increased mortality rates under starvation. Our findings suggest that while biodiversity is crucial for preserving ecosystem functioning and stability, the presence of multiple definitions and contextual dependence on environmental conditions argues against any general relationship between diversity and ecosystem functioning/stability. Furthermore, we provide new insights into the longstanding debate surrounding the "diversity begets stability" hypothesis and the "diversity destabilizes ecosystem" hypothesis in that diversity begets stability under control conditions but destabilizes ecosystems under severe stress.

摘要

生物多样性如何影响生态系统功能和稳定性的问题一直是生态学研究的核心焦点。然而,这个问题仍未得到解决,主要是因为功能、稳定性和多样性的定义差异很大。因此,在我们能够为这些概念建立比以前更精确和全面的定义之前,对生态系统服务的预测仍将是推测性的。在这里,我们研究了在对照条件、饥饿或盐胁迫下,微生物群落中的最大比生长速率、生产力、死亡率和物种相互作用如何随1至16个物种的多样性梯度而变化。我们发现,在对照条件下,多样性在维持群落生长和稳定性方面发挥了关键作用,更高的多样性与最大比生长速率的增加和死亡率的降低相关。然而,在饥饿条件下,更高的多样性与死亡率的增加相关,而在盐胁迫下,多样性对死亡率没有影响。多样性仅在对照条件下稳定微生物生产力,这与胁迫下的“多样性带来稳定性”假说相悖。物种间的有益相互作用在大多数样本中普遍存在,但在饥饿条件下,物种相互作用会增加死亡率。我们的研究结果表明,虽然生物多样性对于维持生态系统功能和稳定性至关重要,但多种定义的存在以及对环境条件的背景依赖性表明,多样性与生态系统功能/稳定性之间不存在任何普遍关系。此外,我们为围绕“多样性带来稳定性”假说和“多样性破坏生态系统”假说的长期争论提供了新的见解,即多样性在对照条件下带来稳定性,但在严重胁迫下会破坏生态系统。

https://cdn.ncbi.nlm.nih.gov/pmc/blobs/7d5e/12038814/8ce38012e75a/pgaf114f4.jpg
https://cdn.ncbi.nlm.nih.gov/pmc/blobs/7d5e/12038814/57869bd47de4/pgaf114f1.jpg
https://cdn.ncbi.nlm.nih.gov/pmc/blobs/7d5e/12038814/5d1582523238/pgaf114f2.jpg
https://cdn.ncbi.nlm.nih.gov/pmc/blobs/7d5e/12038814/6587ca034f36/pgaf114f3.jpg
https://cdn.ncbi.nlm.nih.gov/pmc/blobs/7d5e/12038814/8ce38012e75a/pgaf114f4.jpg
https://cdn.ncbi.nlm.nih.gov/pmc/blobs/7d5e/12038814/57869bd47de4/pgaf114f1.jpg
https://cdn.ncbi.nlm.nih.gov/pmc/blobs/7d5e/12038814/5d1582523238/pgaf114f2.jpg
https://cdn.ncbi.nlm.nih.gov/pmc/blobs/7d5e/12038814/6587ca034f36/pgaf114f3.jpg
https://cdn.ncbi.nlm.nih.gov/pmc/blobs/7d5e/12038814/8ce38012e75a/pgaf114f4.jpg

相似文献

1
Revisiting the classical biodiversity-ecosystem functioning and stability relationships in microbial microcosms.重新审视微生物微观世界中经典的生物多样性-生态系统功能及稳定性关系。
PNAS Nexus. 2025 Apr 5;4(4):pgaf114. doi: 10.1093/pnasnexus/pgaf114. eCollection 2025 Apr.
2
Drivers of productivity and its temporal stability in a tropical tree diversity experiment.生产力的驱动因素及其在热带树木多样性实验中的时间稳定性。
Glob Chang Biol. 2019 Dec;25(12):4257-4272. doi: 10.1111/gcb.14792. Epub 2019 Sep 5.
3
Response trait diversity and species asynchrony underlie the diversity-stability relationship in Romanian bird communities.罗马尼亚鸟类群落的多样性-稳定性关系的基础是反应特征多样性和物种的不同步性。
J Anim Ecol. 2023 Dec;92(12):2309-2322. doi: 10.1111/1365-2656.14010. Epub 2023 Oct 19.
4
Biodiversity acts as insurance of productivity of bacterial communities under abiotic perturbations.生物多样性是细菌群落应对非生物胁迫下生产力的保障。
ISME J. 2014 Dec;8(12):2445-52. doi: 10.1038/ismej.2014.91. Epub 2014 Jun 13.
5
Genetic diversity affects ecosystem functions across trophic levels as much as species diversity, but in an opposite direction.遗传多样性对生态系统各营养级功能的影响与物种多样性一样大,但方向相反。
Elife. 2025 Mar 20;13:RP100041. doi: 10.7554/eLife.100041.
6
Biodiversity and ecosystem functioning in naturally assembled communities.自然组装群落中的生物多样性和生态系统功能。
Biol Rev Camb Philos Soc. 2019 Aug;94(4):1220-1245. doi: 10.1111/brv.12499. Epub 2019 Feb 6.
7
Nutrient levels and trade-offs control diversity in a serial dilution ecosystem.营养水平和权衡控制连续稀释生态系统中的多样性。
Elife. 2020 Sep 11;9:e57790. doi: 10.7554/eLife.57790.
8
Bacterial diversity stabilizes community productivity.细菌多样性稳定了群落生产力。
PLoS One. 2012;7(3):e34517. doi: 10.1371/journal.pone.0034517. Epub 2012 Mar 28.
9
Disturbance Regimes Predictably Alter Diversity in an Ecologically Complex Bacterial System.干扰机制可预测地改变了一个生态复杂的细菌系统中的多样性。
mBio. 2016 Dec 20;7(6):e01372-16. doi: 10.1128/mBio.01372-16.
10
High-elevation-induced decrease in soil pH weakens ecosystem multifunctionality by influencing soil microbiomes.高海拔导致的土壤 pH 值降低通过影响土壤微生物组来减弱生态系统多功能性。
Environ Res. 2024 Sep 15;257:119330. doi: 10.1016/j.envres.2024.119330. Epub 2024 Jun 1.

引用本文的文献

1
Coupling between bacterial phylogenetic diversity and heterotrophic productivity in a coastal ecosystem affected by estuarine plumes.受河口羽流影响的沿海生态系统中细菌系统发育多样性与异养生产力之间的耦合关系。
ISME Commun. 2025 Jun 20;5(1):ycaf102. doi: 10.1093/ismeco/ycaf102. eCollection 2025 Jan.

本文引用的文献

1
Global marine microbial diversity and its potential in bioprospecting.全球海洋微生物多样性及其在生物勘探中的潜力。
Nature. 2024 Sep;633(8029):371-379. doi: 10.1038/s41586-024-07891-2. Epub 2024 Sep 4.
2
Gut microbiome transitions across generations in different ethnicities in an urban setting-the HELIUS study.在城市环境中,不同种族的肠道微生物群在代际间的转变——HELIUS 研究。
Microbiome. 2023 May 8;11(1):99. doi: 10.1186/s40168-023-01488-z.
3
Emergent phases of ecological diversity and dynamics mapped in microcosms.微观世界中生态多样性和动态变化的突发阶段
Science. 2022 Oct 7;378(6615):85-89. doi: 10.1126/science.abm7841. Epub 2022 Oct 6.
4
Life and death in the soil microbiome: how ecological processes influence biogeochemistry.土壤微生物组中的生死:生态过程如何影响生物地球化学。
Nat Rev Microbiol. 2022 Jul;20(7):415-430. doi: 10.1038/s41579-022-00695-z. Epub 2022 Feb 28.
5
Nutrient supply controls the linkage between species abundance and ecological interactions in marine bacterial communities.营养供应控制着海洋细菌群落中物种丰度和生态相互作用之间的联系。
Nat Commun. 2022 Jan 10;13(1):175. doi: 10.1038/s41467-021-27857-6.
6
Biodiversity promotes ecosystem functioning despite environmental change.生物多样性促进生态系统功能,尽管环境发生变化。
Ecol Lett. 2022 Feb;25(2):555-569. doi: 10.1111/ele.13936. Epub 2021 Dec 2.
7
Mechanistic model of nutrient uptake explains dichotomy between marine oligotrophic and copiotrophic bacteria.营养物质摄取的机理模型解释了海洋贫营养菌和富营养菌之间的二分法。
PLoS Comput Biol. 2021 May 19;17(5):e1009023. doi: 10.1371/journal.pcbi.1009023. eCollection 2021 May.
8
MEGA11: Molecular Evolutionary Genetics Analysis Version 11.MEGA11:分子进化遗传学分析版本 11。
Mol Biol Evol. 2021 Jun 25;38(7):3022-3027. doi: 10.1093/molbev/msab120.
9
Estimating maximal microbial growth rates from cultures, metagenomes, and single cells via codon usage patterns.通过密码子使用模式从培养物、宏基因组和单细胞中估计最大微生物生长率。
Proc Natl Acad Sci U S A. 2021 Mar 23;118(12). doi: 10.1073/pnas.2016810118.
10
Temperature sensitivity of SOM decomposition is linked with a K-selected microbial community.土壤有机质分解的温度敏感性与 K 选择型微生物群落有关。
Glob Chang Biol. 2021 Jun;27(12):2763-2779. doi: 10.1111/gcb.15593. Epub 2021 Mar 25.