• 文献检索
  • 文档翻译
  • 深度研究
  • 学术资讯
  • Suppr Zotero 插件Zotero 插件
  • 邀请有礼
  • 套餐&价格
  • 历史记录
应用&插件
Suppr Zotero 插件Zotero 插件浏览器插件Mac 客户端Windows 客户端微信小程序
定价
高级版会员购买积分包购买API积分包
服务
文献检索文档翻译深度研究API 文档MCP 服务
关于我们
关于 Suppr公司介绍联系我们用户协议隐私条款
关注我们

Suppr 超能文献

核心技术专利:CN118964589B侵权必究
粤ICP备2023148730 号-1Suppr @ 2026

文献检索

告别复杂PubMed语法,用中文像聊天一样搜索,搜遍4000万医学文献。AI智能推荐,让科研检索更轻松。

立即免费搜索

文件翻译

保留排版,准确专业,支持PDF/Word/PPT等文件格式,支持 12+语言互译。

免费翻译文档

深度研究

AI帮你快速写综述,25分钟生成高质量综述,智能提取关键信息,辅助科研写作。

立即免费体验

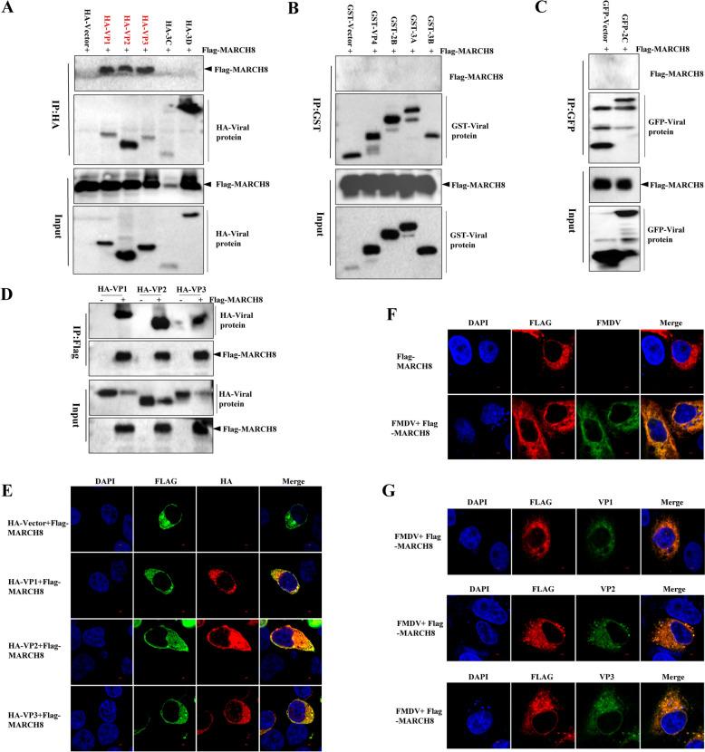
MARCH8促进口蹄疫病毒VP1、VP2和VP3的蛋白酶体降解,从而负向调节病毒复制。

MARCH8 promotes the proteasomal degradation of foot-and-mouth disease virus VP1, VP2, and VP3 to negatively regulate viral replication.

作者信息

Yin Mengge, Li Xiangmin, Zhang Min, Zhao Qiongqiong, Wang Haoyuan, Zhang Huiyan, Lu Zengjun, Qian Ping

机构信息

National Key Laboratory of Agricultural Microbiology, Hubei Hongshan Laboratory, Huazhong Agricultural University, Wuhan, 430070, Hubei, China.

College of Veterinary Medicine, Huazhong Agricultural University. Wuhan, Hubei, 430070, China.

出版信息

Vet Res. 2025 Apr 30;56(1):96. doi: 10.1186/s13567-025-01521-z.

DOI:10.1186/s13567-025-01521-z
PMID:40307900
原文链接:https://pmc.ncbi.nlm.nih.gov/articles/PMC12044826/
Abstract

The host cell membrane-associated RING-CH8 protein (MARCH8) functions as an antiviral host factor by targeting viral envelope glycoproteins. Foot-and-mouth disease virus (FMDV) is a non-enveloped, positive-sense, single-stranded RNA virus. The potential impact of MARCH8 on FMDV replication remains uncertain. Here, we found that the overexpression of MARCH8 significantly inhibited FMDV replication in a dose-dependent manner. Conversely, the knockdown of MARCH8 facilitated FMDV replication. Specifically, MARCH8 interacted with VP1, VP2, and VP3, mediating their degradation in a proteasome-dependent manner. MARCH8 catalyzed the K33-linked polyubiquitination of VP1, VP2, and VP3. Moreover, the Lys210 residue of VP1, the Lys63 residue of VP2, and the Lys118 residue of VP3 were identified as critical target sites for MARCH8-mediated degradation. Overall, we conclude that MARCH8 is an intrinsic antiviral factor against FMDV.

摘要

宿主细胞膜相关的RING-CH8蛋白(MARCH8)通过靶向病毒包膜糖蛋白发挥抗病毒宿主因子的作用。口蹄疫病毒(FMDV)是一种无包膜的正链单链RNA病毒。MARCH8对FMDV复制的潜在影响仍不确定。在此,我们发现MARCH8的过表达以剂量依赖性方式显著抑制FMDV复制。相反,MARCH8的敲低促进了FMDV复制。具体而言,MARCH8与VP1、VP2和VP3相互作用,以蛋白酶体依赖性方式介导它们的降解。MARCH8催化VP1、VP2和VP3的K33连接的多聚泛素化。此外,VP1的Lys210残基、VP2的Lys63残基和VP3的Lys118残基被确定为MARCH8介导降解的关键靶位点。总体而言,我们得出结论,MARCH8是一种针对FMDV的内在抗病毒因子。

https://cdn.ncbi.nlm.nih.gov/pmc/blobs/4ad9/12044826/792428c3bf96/13567_2025_1521_Fig8_HTML.jpg
https://cdn.ncbi.nlm.nih.gov/pmc/blobs/4ad9/12044826/c76c7f155d06/13567_2025_1521_Fig1_HTML.jpg
https://cdn.ncbi.nlm.nih.gov/pmc/blobs/4ad9/12044826/c5146781419f/13567_2025_1521_Fig2_HTML.jpg
https://cdn.ncbi.nlm.nih.gov/pmc/blobs/4ad9/12044826/cac8e8086047/13567_2025_1521_Fig3_HTML.jpg
https://cdn.ncbi.nlm.nih.gov/pmc/blobs/4ad9/12044826/a05089cc4cf7/13567_2025_1521_Fig4_HTML.jpg
https://cdn.ncbi.nlm.nih.gov/pmc/blobs/4ad9/12044826/4cd164f84325/13567_2025_1521_Fig5_HTML.jpg
https://cdn.ncbi.nlm.nih.gov/pmc/blobs/4ad9/12044826/881d9433873c/13567_2025_1521_Fig6_HTML.jpg
https://cdn.ncbi.nlm.nih.gov/pmc/blobs/4ad9/12044826/aa0bd6dadb35/13567_2025_1521_Fig7_HTML.jpg
https://cdn.ncbi.nlm.nih.gov/pmc/blobs/4ad9/12044826/792428c3bf96/13567_2025_1521_Fig8_HTML.jpg
https://cdn.ncbi.nlm.nih.gov/pmc/blobs/4ad9/12044826/c76c7f155d06/13567_2025_1521_Fig1_HTML.jpg
https://cdn.ncbi.nlm.nih.gov/pmc/blobs/4ad9/12044826/c5146781419f/13567_2025_1521_Fig2_HTML.jpg
https://cdn.ncbi.nlm.nih.gov/pmc/blobs/4ad9/12044826/cac8e8086047/13567_2025_1521_Fig3_HTML.jpg
https://cdn.ncbi.nlm.nih.gov/pmc/blobs/4ad9/12044826/a05089cc4cf7/13567_2025_1521_Fig4_HTML.jpg
https://cdn.ncbi.nlm.nih.gov/pmc/blobs/4ad9/12044826/4cd164f84325/13567_2025_1521_Fig5_HTML.jpg
https://cdn.ncbi.nlm.nih.gov/pmc/blobs/4ad9/12044826/881d9433873c/13567_2025_1521_Fig6_HTML.jpg
https://cdn.ncbi.nlm.nih.gov/pmc/blobs/4ad9/12044826/aa0bd6dadb35/13567_2025_1521_Fig7_HTML.jpg
https://cdn.ncbi.nlm.nih.gov/pmc/blobs/4ad9/12044826/792428c3bf96/13567_2025_1521_Fig8_HTML.jpg

相似文献

1
MARCH8 promotes the proteasomal degradation of foot-and-mouth disease virus VP1, VP2, and VP3 to negatively regulate viral replication.MARCH8促进口蹄疫病毒VP1、VP2和VP3的蛋白酶体降解,从而负向调节病毒复制。
Vet Res. 2025 Apr 30;56(1):96. doi: 10.1186/s13567-025-01521-z.
2
Foot-and-Mouth Disease Virus Capsid Protein VP1 Interacts with Host Ribosomal Protein SA To Maintain Activation of the MAPK Signal Pathway and Promote Virus Replication.口蹄疫病毒衣壳蛋白 VP1 与宿主核糖体蛋白 SA 相互作用以维持 MAPK 信号通路的激活并促进病毒复制。
J Virol. 2020 Jan 17;94(3). doi: 10.1128/JVI.01350-19.
3
Engineering Responses to Amino Acid Substitutions in the VP0- and VP3-Coding Regions of PanAsia-1 Strains of Foot-and-Mouth Disease Virus Serotype O.工程化应对口蹄疫病毒 O 型 PanAsia-1 株 VP0 和 VP3 编码区氨基酸替换。
J Virol. 2019 Mar 21;93(7). doi: 10.1128/JVI.02278-18. Print 2019 Apr 1.
4
Engineering viable foot-and-mouth disease viruses with increased acid stability facilitate the development of improved vaccines.工程化具有更高酸稳定性的口蹄疫病毒有助于开发改进型疫苗。
Appl Microbiol Biotechnol. 2020 Feb;104(4):1683-1694. doi: 10.1007/s00253-019-10280-9. Epub 2020 Jan 3.
5
Host microRNA miR-1307 suppresses foot-and-mouth disease virus replication by promoting VP3 degradation and enhancing innate immune response.宿主 microRNA miR-1307 通过促进 VP3 降解和增强先天免疫反应来抑制口蹄疫病毒复制。
Virology. 2019 Sep;535:162-170. doi: 10.1016/j.virol.2019.07.009. Epub 2019 Jul 9.
6
Foot-and-mouth disease virus (FMDV) negatively regulates ZFP36 protein expression to alleviate its antiviral activity.口蹄疫病毒(FMDV)负调控 ZFP36 蛋白的表达,以减轻其抗病毒活性。
J Virol. 2024 Sep 17;98(9):e0111424. doi: 10.1128/jvi.01114-24. Epub 2024 Aug 28.
7
Foot-and-mouth disease virus VP1 degrades YTHDF2 through autophagy to regulate IRF3 activity for viral replication.口蹄疫病毒 VP1 通过自噬降解 YTHDF2 来调节 IRF3 活性以促进病毒复制。
Autophagy. 2024 Jul;20(7):1597-1615. doi: 10.1080/15548627.2024.2330105. Epub 2024 Mar 22.
8
Cellular DNAJA3, a Novel VP1-Interacting Protein, Inhibits Foot-and-Mouth Disease Virus Replication by Inducing Lysosomal Degradation of VP1 and Attenuating Its Antagonistic Role in the Beta Interferon Signaling Pathway.细胞 DNAJA3,一种新型 VP1 相互作用蛋白,通过诱导 VP1 的溶酶体降解并减弱其在 β 干扰素信号通路中的拮抗作用来抑制口蹄疫病毒复制。
J Virol. 2019 Jun 14;93(13). doi: 10.1128/JVI.00588-19. Print 2019 Jul 1.
9
The VP1 S154D mutation of type Asia1 foot-and-mouth disease virus enhances viral replication and pathogenicity.亚洲1型口蹄疫病毒的VP1 S154D突变增强病毒复制和致病性。
Infect Genet Evol. 2016 Apr;39:113-119. doi: 10.1016/j.meegid.2016.01.009. Epub 2016 Jan 12.
10
Foot-and-Mouth Disease Virus VP3 Protein Acts as a Critical Proinflammatory Factor by Promoting Toll-Like Receptor 4-Mediated Signaling.口蹄疫病毒 VP3 蛋白通过促进 Toll 样受体 4 介导的信号转导发挥关键促炎因子作用。
J Virol. 2021 Nov 9;95(23):e0112021. doi: 10.1128/JVI.01120-21. Epub 2021 Sep 15.

本文引用的文献

1
Genetic diversity and antigenic variability of foot-and-mouth disease virus strains in Egypt.埃及口蹄疫病毒株的遗传多样性和抗原变异性
Trop Anim Health Prod. 2025 Jan 21;57(2):29. doi: 10.1007/s11250-025-04275-0.
2
E3 ligase RNF2 inhibits porcine circovirus type 3 replication by targeting its capsid protein for ubiquitination-dependent degradation.E3 连接酶 RNF2 通过靶向其衣壳蛋白进行泛素化依赖降解来抑制猪圆环病毒 3 的复制。
J Virol. 2024 Aug 20;98(8):e0022324. doi: 10.1128/jvi.00223-24. Epub 2024 Jul 24.
3
Foot-and-mouth disease virus VP1 degrades YTHDF2 through autophagy to regulate IRF3 activity for viral replication.
口蹄疫病毒 VP1 通过自噬降解 YTHDF2 来调节 IRF3 活性以促进病毒复制。
Autophagy. 2024 Jul;20(7):1597-1615. doi: 10.1080/15548627.2024.2330105. Epub 2024 Mar 22.
4
The emerging roles of MARCH8 in viral infections: A double-edged Sword.MARCH8 在病毒感染中的新兴作用:一把双刃剑。
PLoS Pathog. 2023 Sep 14;19(9):e1011619. doi: 10.1371/journal.ppat.1011619. eCollection 2023 Sep.
5
Foot-and-mouth disease virus downregulates vacuolar protein sorting 28 to promote viral replication.口蹄疫病毒下调液泡蛋白分选 28 以促进病毒复制。
J Virol. 2023 Aug 31;97(8):e0018123. doi: 10.1128/jvi.00181-23. Epub 2023 Aug 11.
6
TRIM21 restricts influenza A virus replication by ubiquitination-dependent degradation of M1.TRIM21 通过依赖泛素化的 M1 降解来限制甲型流感病毒的复制。
PLoS Pathog. 2023 Jun 21;19(6):e1011472. doi: 10.1371/journal.ppat.1011472. eCollection 2023 Jun.
7
The Host Protein CAD Regulates the Replication of FMDV through the Function of Pyrimidines' Synthesis.宿主蛋白 CAD 通过嘧啶合成的功能调控口蹄疫病毒的复制。
J Virol. 2023 May 31;97(5):e0036923. doi: 10.1128/jvi.00369-23. Epub 2023 May 10.
8
N-Acetyltransferase 9 Inhibits Porcine Reproductive and Respiratory Syndrome Virus Proliferation by N-Terminal Acetylation of the Structural Protein GP5.N-乙酰基转移酶 9 通过结构蛋白 GP5 的 N 端乙酰化抑制猪繁殖与呼吸综合征病毒的增殖。
Microbiol Spectr. 2023 Feb 14;11(1):e0244222. doi: 10.1128/spectrum.02442-22. Epub 2023 Jan 25.
9
Host antiviral factors hijack furin to block SARS-CoV-2, ebola virus, and HIV-1 glycoproteins cleavage.宿主抗病毒因子劫持弗林蛋白酶以阻止 SARS-CoV-2、埃博拉病毒和 HIV-1 糖蛋白的切割。
Emerg Microbes Infect. 2023 Dec;12(1):2164742. doi: 10.1080/22221751.2022.2164742.
10
DDX60 selectively reduces translation off viral type II internal ribosome entry sites.DDX60 选择性地减少病毒 II 型内部核糖体进入位点的翻译。
EMBO Rep. 2022 Dec 6;23(12):e55218. doi: 10.15252/embr.202255218. Epub 2022 Oct 18.