• 文献检索
  • 文档翻译
  • 深度研究
  • 学术资讯
  • Suppr Zotero 插件Zotero 插件
  • 邀请有礼
  • 套餐&价格
  • 历史记录
应用&插件
Suppr Zotero 插件Zotero 插件浏览器插件Mac 客户端Windows 客户端微信小程序
定价
高级版会员购买积分包购买API积分包
服务
文献检索文档翻译深度研究API 文档MCP 服务
关于我们
关于 Suppr公司介绍联系我们用户协议隐私条款
关注我们

Suppr 超能文献

核心技术专利:CN118964589B侵权必究
粤ICP备2023148730 号-1Suppr @ 2026

文献检索

告别复杂PubMed语法,用中文像聊天一样搜索,搜遍4000万医学文献。AI智能推荐,让科研检索更轻松。

立即免费搜索

文件翻译

保留排版,准确专业,支持PDF/Word/PPT等文件格式,支持 12+语言互译。

免费翻译文档

深度研究

AI帮你快速写综述,25分钟生成高质量综述,智能提取关键信息,辅助科研写作。

立即免费体验

桂枝茯苓丸通过抑制上皮-间质转化和铁死亡减轻博来霉素诱导的肺纤维化。

Gui-zhi-fu-ling-wan alleviates bleomycin-induced pulmonary fibrosis through inhibiting epithelial-mesenchymal transition and ferroptosis.

作者信息

Chen Zi-Yong, Ma Meng-Meng, Wang Rui, Zhang Qing-Qing, Xie Mei-Ling, Wang Ying-Li, Guo Yong-Xia, Liu Kui, Cao Li-Fang, He Feng-Lian, Fu Lin, Jiang Ya-Lin

机构信息

The Affiliated Bozhou Hospital of Anhui Medical University, Bozhou, Anhui, China.

Department of Respiratory and Critical Care Medicine, The Affiliated Bozhou Hospital of Anhui Medical University, Bozhou, Anhui, China.

出版信息

Front Pharmacol. 2025 Apr 16;16:1552251. doi: 10.3389/fphar.2025.1552251. eCollection 2025.

DOI:10.3389/fphar.2025.1552251
PMID:40308766
原文链接:https://pmc.ncbi.nlm.nih.gov/articles/PMC12041222/
Abstract

BACKGROUND

Idiopathic pulmonary fibrosis (IPF) has a higher morbidity and poor prognosis. Gui-Zhi-Fu-Ling-Wan (GFW) is a traditional Chinese herbal formula which exerts anti-inflammatory and anti-oxidative effects. The goal was to determine the protective effect of GFW on bleomycin (BLM)-induced pulmonary fibrosis.

METHODS

One hundred and twenty-four mice were randomly divided into eight groups, and orally supplemented with GFW (1 g/kg) in 1 week ago and continuing to 1 week later of single BLM intratracheal injection (5.0 mg/kg). Lung tissues were collected in 7 days and 21 days after BLM injection. BEAS-2B cells were pretreated with GFW (100 μg/mL) for three consecutive days before BLM (10 μg/mL) exposure. Cells were harvested in 12 or 24 h after BLM co-culture.

RESULTS

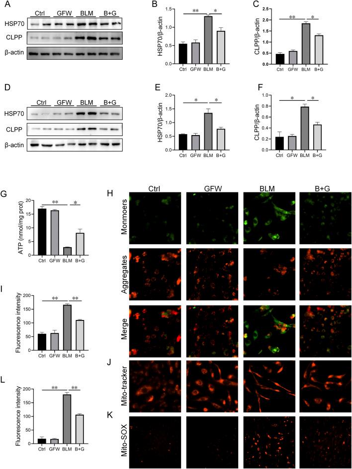
GFW supplementation alleviated BLM-induced alveolar structure destruction and inflammatory cell infiltration in mice lungs. BLM-incurred collagen deposition was attenuated by GFW. In addition, GFW pretreatment repressed BLM-evoked downregulation of E-cadherin, and elevation of N-cadherin and Vimentin in mouse lungs. Besides, BLM-excited GPX4 reduction, ferritin increases, lipid peroxidation, and free iron overload were significantly relieved by GFW pretreatment in mouse lungs and BEAS-2B cells. Notably, BLM-provoked mitochondrial reactive oxygen species (mtROS) excessive production, elevation of mitochondrial stress markers, such as HSP70 and CLPP, and mitochondrial injury, were all abolished in mouse lungs and BEAS-2B cells by GFW pretreatment.

CONCLUSION

GFW supplementation attenuated BLM-evoked lung injury and pulmonary fibrosis partially through repressing EMT and mtROS-mediated ferroptosis in pulmonary epithelial cells.

摘要

背景

特发性肺纤维化(IPF)发病率较高且预后较差。桂枝茯苓丸(GFW)是一种具有抗炎和抗氧化作用的传统中药配方。本研究旨在确定GFW对博来霉素(BLM)诱导的肺纤维化的保护作用。

方法

124只小鼠随机分为八组,在单次气管内注射BLM(5.0mg/kg)前1周口服给予GFW(1g/kg),并持续至注射后1周。在BLM注射后7天和21天收集肺组织。BEAS-2B细胞在暴露于BLM(10μg/mL)前连续三天用GFW(100μg/mL)预处理。在与BLM共培养12或24小时后收获细胞。

结果

补充GFW减轻了BLM诱导的小鼠肺组织肺泡结构破坏和炎性细胞浸润。GFW减轻了BLM引起的胶原沉积。此外,GFW预处理抑制了BLM引起的小鼠肺组织中E-钙黏蛋白的下调以及N-钙黏蛋白和波形蛋白的升高。此外,GFW预处理显著减轻了BLM引起的小鼠肺组织和BEAS-2B细胞中谷胱甘肽过氧化物酶4(GPX4)的降低、铁蛋白的增加、脂质过氧化和游离铁过载。值得注意的是,GFW预处理消除了BLM引起的小鼠肺组织和BEAS-2B细胞中线粒体活性氧(mtROS)的过量产生、线粒体应激标志物如热休克蛋白70(HSP70)和线粒体基质加工肽酶(CLPP)的升高以及线粒体损伤。

结论

补充GFW部分通过抑制肺上皮细胞中的上皮-间质转化(EMT)和mtROS介导的铁死亡减轻了BLM引起的肺损伤和肺纤维化。

https://cdn.ncbi.nlm.nih.gov/pmc/blobs/3c73/12041222/5db9bf4ae488/fphar-16-1552251-g006.jpg
https://cdn.ncbi.nlm.nih.gov/pmc/blobs/3c73/12041222/74226e4e9af6/fphar-16-1552251-g001.jpg
https://cdn.ncbi.nlm.nih.gov/pmc/blobs/3c73/12041222/e4b20bd233f0/fphar-16-1552251-g002.jpg
https://cdn.ncbi.nlm.nih.gov/pmc/blobs/3c73/12041222/9fab307a6ced/fphar-16-1552251-g003.jpg
https://cdn.ncbi.nlm.nih.gov/pmc/blobs/3c73/12041222/69e3607f89db/fphar-16-1552251-g004.jpg
https://cdn.ncbi.nlm.nih.gov/pmc/blobs/3c73/12041222/43cad6ced81a/fphar-16-1552251-g005.jpg
https://cdn.ncbi.nlm.nih.gov/pmc/blobs/3c73/12041222/5db9bf4ae488/fphar-16-1552251-g006.jpg
https://cdn.ncbi.nlm.nih.gov/pmc/blobs/3c73/12041222/74226e4e9af6/fphar-16-1552251-g001.jpg
https://cdn.ncbi.nlm.nih.gov/pmc/blobs/3c73/12041222/e4b20bd233f0/fphar-16-1552251-g002.jpg
https://cdn.ncbi.nlm.nih.gov/pmc/blobs/3c73/12041222/9fab307a6ced/fphar-16-1552251-g003.jpg
https://cdn.ncbi.nlm.nih.gov/pmc/blobs/3c73/12041222/69e3607f89db/fphar-16-1552251-g004.jpg
https://cdn.ncbi.nlm.nih.gov/pmc/blobs/3c73/12041222/43cad6ced81a/fphar-16-1552251-g005.jpg
https://cdn.ncbi.nlm.nih.gov/pmc/blobs/3c73/12041222/5db9bf4ae488/fphar-16-1552251-g006.jpg

相似文献

1
Gui-zhi-fu-ling-wan alleviates bleomycin-induced pulmonary fibrosis through inhibiting epithelial-mesenchymal transition and ferroptosis.桂枝茯苓丸通过抑制上皮-间质转化和铁死亡减轻博来霉素诱导的肺纤维化。
Front Pharmacol. 2025 Apr 16;16:1552251. doi: 10.3389/fphar.2025.1552251. eCollection 2025.
2
Mitoquinone alleviates bleomycin-induced acute lung injury via inhibiting mitochondrial ROS-dependent pulmonary epithelial ferroptosis.米托醌通过抑制线粒体活性氧依赖性肺上皮细胞铁死亡减轻博来霉素诱导的急性肺损伤。
Int Immunopharmacol. 2022 Dec;113(Pt A):109359. doi: 10.1016/j.intimp.2022.109359. Epub 2022 Oct 23.
3
Ephedrine alleviates bleomycin-induced pulmonary fibrosis by inhibiting epithelial-mesenchymal transition and restraining NF-κB signaling.麻黄碱通过抑制上皮间质转化和抑制 NF-κB 信号通路缓解博来霉素诱导的肺纤维化。
J Toxicol Sci. 2023;48(10):547-556. doi: 10.2131/jts.48.547.
4
Tauroursodeoxycholic acid alleviates pulmonary endoplasmic reticulum stress and epithelial-mesenchymal transition in bleomycin-induced lung fibrosis.牛磺熊去氧胆酸减轻博来霉素诱导的肺纤维化中肺内质网应激和上皮间质转化。
BMC Pulm Med. 2021 May 5;21(1):149. doi: 10.1186/s12890-021-01514-6.
5
Hydrogen inhalation attenuated bleomycin-induced pulmonary fibrosis by inhibiting transforming growth factor-β1 and relevant oxidative stress and epithelial-to-mesenchymal transition.氢气吸入通过抑制转化生长因子-β1 及相关氧化应激和上皮间质转化来减轻博来霉素诱导的肺纤维化。
Exp Physiol. 2019 Dec;104(12):1942-1951. doi: 10.1113/EP088028. Epub 2019 Oct 23.
6
Deciphering the Potential Pharmaceutical Mechanism of GUI-ZHI-FU-LING-WAN on Systemic Sclerosis based on Systems Biology Approaches.基于系统生物学方法解析桂枝茯苓丸治疗系统性硬化症的潜在药物机制。
Sci Rep. 2019 Jan 23;9(1):355. doi: 10.1038/s41598-018-36314-2.
7
Vitamin D deficiency exacerbates bleomycin-induced pulmonary fibrosis partially through aggravating TGF-β/Smad2/3-mediated epithelial-mesenchymal transition.维生素 D 缺乏通过加重 TGF-β/Smad2/3 介导的上皮-间充质转化部分加重博来霉素诱导的肺纤维化。
Respir Res. 2019 Nov 27;20(1):266. doi: 10.1186/s12931-019-1232-6.
8
Induced Pluripotent Stem Cells Inhibit Bleomycin-Induced Pulmonary Fibrosis in Mice through Suppressing TGF-β1/Smad-Mediated Epithelial to Mesenchymal Transition.诱导多能干细胞通过抑制转化生长因子-β1/ Smad介导的上皮-间质转化来抑制博来霉素诱导的小鼠肺纤维化。
Front Pharmacol. 2016 Nov 15;7:430. doi: 10.3389/fphar.2016.00430. eCollection 2016.
9
Sulforaphane attenuates pulmonary fibrosis by inhibiting the epithelial-mesenchymal transition.萝卜硫素通过抑制上皮-间质转化减轻肺纤维化。
BMC Pharmacol Toxicol. 2018 Apr 2;19(1):13. doi: 10.1186/s40360-018-0204-7.
10
Bone morphogenetic protein 4 ameliorates bleomycin-induced pulmonary fibrosis in mice by repressing NLRP3 inflammasome activation and epithelial-mesenchymal transition.骨形态发生蛋白4通过抑制NLRP3炎性小体激活和上皮-间质转化改善博来霉素诱导的小鼠肺纤维化。
J Thorac Dis. 2024 Aug 31;16(8):4875-4891. doi: 10.21037/jtd-23-1947. Epub 2024 Aug 28.

本文引用的文献

1
Guizhi Fuling Wan attenuates tetrachloromethane-induced hepatic fibrosis in rats via PTEN/AKT/mTOR signaling pathway.桂枝茯苓丸通过 PTEN/AKT/mTOR 信号通路减轻四氯化碳诱导的大鼠肝纤维化。
J Ethnopharmacol. 2024 Nov 15;334:118593. doi: 10.1016/j.jep.2024.118593. Epub 2024 Jul 19.
2
DNA-PKcs/AKT1 inhibits epithelial-mesenchymal transition during radiation-induced pulmonary fibrosis by inducing ubiquitination and degradation of Twist1.DNA-PKcs/AKT1 通过诱导 Twist1 的泛素化和降解来抑制辐射诱导的肺纤维化中的上皮间质转化。
Clin Transl Med. 2024 May;14(5):e1690. doi: 10.1002/ctm2.1690.
3
Benzo[a]pyrene evokes epithelial-mesenchymal transition and pulmonary fibrosis through AhR-mediated Nrf2-p62 signaling.
苯并[a]芘通过 AhR 介导的 Nrf2-p62 信号通路诱导上皮-间充质转化和肺纤维化。
J Hazard Mater. 2024 Jul 15;473:134560. doi: 10.1016/j.jhazmat.2024.134560. Epub 2024 May 8.
4
Associations of the Serum KL-6 with Severity and Prognosis in Patients with Acute Exacerbation of Chronic Obstructive Pulmonary Disease.血清 KL-6 与慢性阻塞性肺疾病急性加重患者严重程度和预后的相关性。
Lung. 2024 Jun;202(3):245-255. doi: 10.1007/s00408-024-00702-5. Epub 2024 May 14.
5
Role of lung ornithine aminotransferase in idiopathic pulmonary fibrosis: regulation of mitochondrial ROS generation and TGF-β1 activity.肺鸟氨酸转氨酶在特发性肺纤维化中的作用:调节线粒体 ROS 生成和 TGF-β1 活性。
Exp Mol Med. 2024 Feb;56(2):478-490. doi: 10.1038/s12276-024-01170-w. Epub 2024 Feb 28.
6
ALKBH5 SUMOylation-mediated FBXW7 m6A modification regulates alveolar cells senescence during 1-nitropyrene-induced pulmonary fibrosis.ALKBH5 SUMOylation 介导的 FBXW7 m6A 修饰调节 1-硝基芘诱导的肺纤维化过程中肺泡细胞衰老。
J Hazard Mater. 2024 Apr 15;468:133704. doi: 10.1016/j.jhazmat.2024.133704. Epub 2024 Feb 9.
7
Flavonoid-Phenolic Acid Hybrids Are Potent Inhibitors of Ferroptosis via Attenuation of Mitochondrial Impairment.类黄酮 - 酚酸杂合物通过减轻线粒体损伤成为铁死亡的有效抑制剂。
Antioxidants (Basel). 2023 Dec 26;13(1):44. doi: 10.3390/antiox13010044.
8
Integrated transcriptomic and proteomic analysis reveals Guizhi-Fuling Wan inhibiting STAT3-EMT in ovarian cancer progression.整合转录组和蛋白质组分析揭示了桂枝茯苓丸抑制卵巢癌进展中的 STAT3-EMT。
Biomed Pharmacother. 2024 Jan;170:116016. doi: 10.1016/j.biopha.2023.116016. Epub 2023 Dec 20.
9
Guizhi Fuling Formulation: A review on chemical constituents, quality control, pharmacokinetic studies, pharmacological properties, adverse reactions and clinical applications.桂枝茯苓配方:化学成分、质量控制、药代动力学研究、药理作用、不良反应及临床应用综述。
J Ethnopharmacol. 2024 Jan 30;319(Pt 2):117277. doi: 10.1016/j.jep.2023.117277. Epub 2023 Oct 5.
10
Fraxetin alleviates BLM-induced idiopathic pulmonary fibrosis by inhibiting NCOA4-mediated epithelial cell ferroptosis.非瑟酮通过抑制 NCOA4 介导体细胞铁死亡缓解博来霉素诱导的特发性肺纤维化。
Inflamm Res. 2023 Nov;72(10-11):1999-2012. doi: 10.1007/s00011-023-01800-5. Epub 2023 Oct 5.