• 文献检索
  • 文档翻译
  • 深度研究
  • 学术资讯
  • Suppr Zotero 插件Zotero 插件
  • 邀请有礼
  • 套餐&价格
  • 历史记录
应用&插件
Suppr Zotero 插件Zotero 插件浏览器插件Mac 客户端Windows 客户端微信小程序
定价
高级版会员购买积分包购买API积分包
服务
文献检索文档翻译深度研究API 文档MCP 服务
关于我们
关于 Suppr公司介绍联系我们用户协议隐私条款
关注我们

Suppr 超能文献

核心技术专利:CN118964589B侵权必究
粤ICP备2023148730 号-1Suppr @ 2026

文献检索

告别复杂PubMed语法,用中文像聊天一样搜索,搜遍4000万医学文献。AI智能推荐,让科研检索更轻松。

立即免费搜索

文件翻译

保留排版,准确专业,支持PDF/Word/PPT等文件格式,支持 12+语言互译。

免费翻译文档

深度研究

AI帮你快速写综述,25分钟生成高质量综述,智能提取关键信息,辅助科研写作。

立即免费体验

泛素特异性蛋白酶9X调节ARK5的激活并促进纤维化重塑进程。

Ubiquitin Specific Protease 9X Regulates the Activation of ARK5 and Promotes Progression of Fibrotic Remodeling.

作者信息

Li Xuelian, Jiang Shijiu, Yang Wenling, Zhu Xianjie, Zhang Fan, Li Zhiyang, Guo Xiaopeng, Wei Yumiao

机构信息

Department of Cardiology, Union Hospital, Tongji Medical College, Huazhong University of Science and Technology, Wuhan, Hubei, China; Hubei Key Laboratory of Biological Targeted Therapy, Union Hospital, Tongji Medical College, Huazhong University of Science and Technology, Wuhan, Hubei, China; Hubei Engineering Research Center for Immunological Diagnosis and Therapy of Cardiovascular Diseases, Union Hospital, Tongji Medical College, Huazhong University of Science and Technology, Wuhan, Hubei, China.

Department of Orthopedics, Southwest Hospital, Third Military Medical University (Army Medical University), Chongqing, China; Graduate School of Dalian Medical University, Dalian, China.

出版信息

JACC Basic Transl Sci. 2025 Jul;10(7):101255. doi: 10.1016/j.jacbts.2025.02.014. Epub 2025 Apr 30.

DOI:10.1016/j.jacbts.2025.02.014
PMID:40310323
原文链接:https://pmc.ncbi.nlm.nih.gov/articles/PMC12434208/
Abstract

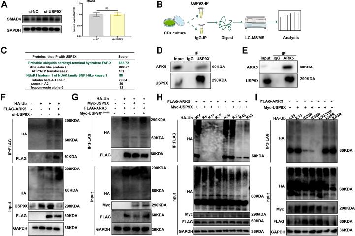
USP9X plays a crucial role in myocardial fibrosis. This study showed increased USP9X expression in myocardial infarction models, associated with collagen deposition and myofibroblast activation. Myofibroblast-specific USP9X knockout and pharmacologic inhibition with Degrasyn both reduced fibrosis and improved cardiac function. Mechanistically, USP9X was found to bind and deubiquitinate AMPK-related kinase 5, thereby activating it and promoting transforming growth factor-β1-induced myofibroblast transformation via the Rho kinase pathway. These findings highlight USP9X as a potential therapeutic target for fibrotic diseases.

摘要

USP9X在心肌纤维化中起关键作用。本研究表明,在心肌梗死模型中USP9X表达增加,这与胶原沉积和成肌纤维细胞活化有关。成肌纤维细胞特异性USP9X基因敲除以及使用Degrasyn进行药物抑制均可减少纤维化并改善心脏功能。从机制上讲,发现USP9X可结合并去泛素化AMPK相关激酶5,从而激活它,并通过Rho激酶途径促进转化生长因子-β1诱导的成肌纤维细胞转化。这些发现突出了USP9X作为纤维化疾病潜在治疗靶点的作用。

https://cdn.ncbi.nlm.nih.gov/pmc/blobs/f283/12434208/ed9f750c7f95/gr8.jpg
https://cdn.ncbi.nlm.nih.gov/pmc/blobs/f283/12434208/3a7ac778cee3/ga1.jpg
https://cdn.ncbi.nlm.nih.gov/pmc/blobs/f283/12434208/95d7a774e15c/gr1.jpg
https://cdn.ncbi.nlm.nih.gov/pmc/blobs/f283/12434208/3d14022af9c6/gr2.jpg
https://cdn.ncbi.nlm.nih.gov/pmc/blobs/f283/12434208/305fad8242db/gr3.jpg
https://cdn.ncbi.nlm.nih.gov/pmc/blobs/f283/12434208/cf37e21af6b9/gr4.jpg
https://cdn.ncbi.nlm.nih.gov/pmc/blobs/f283/12434208/6809ca49217f/gr5.jpg
https://cdn.ncbi.nlm.nih.gov/pmc/blobs/f283/12434208/547cd9edce2a/gr6.jpg
https://cdn.ncbi.nlm.nih.gov/pmc/blobs/f283/12434208/120fbc766987/gr7.jpg
https://cdn.ncbi.nlm.nih.gov/pmc/blobs/f283/12434208/ed9f750c7f95/gr8.jpg
https://cdn.ncbi.nlm.nih.gov/pmc/blobs/f283/12434208/3a7ac778cee3/ga1.jpg
https://cdn.ncbi.nlm.nih.gov/pmc/blobs/f283/12434208/95d7a774e15c/gr1.jpg
https://cdn.ncbi.nlm.nih.gov/pmc/blobs/f283/12434208/3d14022af9c6/gr2.jpg
https://cdn.ncbi.nlm.nih.gov/pmc/blobs/f283/12434208/305fad8242db/gr3.jpg
https://cdn.ncbi.nlm.nih.gov/pmc/blobs/f283/12434208/cf37e21af6b9/gr4.jpg
https://cdn.ncbi.nlm.nih.gov/pmc/blobs/f283/12434208/6809ca49217f/gr5.jpg
https://cdn.ncbi.nlm.nih.gov/pmc/blobs/f283/12434208/547cd9edce2a/gr6.jpg
https://cdn.ncbi.nlm.nih.gov/pmc/blobs/f283/12434208/120fbc766987/gr7.jpg
https://cdn.ncbi.nlm.nih.gov/pmc/blobs/f283/12434208/ed9f750c7f95/gr8.jpg

相似文献

1
Ubiquitin Specific Protease 9X Regulates the Activation of ARK5 and Promotes Progression of Fibrotic Remodeling.泛素特异性蛋白酶9X调节ARK5的激活并促进纤维化重塑进程。
JACC Basic Transl Sci. 2025 Jul;10(7):101255. doi: 10.1016/j.jacbts.2025.02.014. Epub 2025 Apr 30.
2
Tanshinone IIA Inhibits NADPH Oxidase 4 Expression by Regulating Sestrin2-Mediated AMPK/mTOR Signaling Pathway to Alleviate Myofibroblast Activation in Pulmonary Fibrosis.丹参酮IIA通过调节Sestrin2介导的AMPK/mTOR信号通路抑制NADPH氧化酶4表达,以减轻肺纤维化中的肌成纤维细胞活化。
Am J Chin Med. 2025;53(6):1845-1863. doi: 10.1142/S0192415X25500685. Epub 2025 Aug 14.
3
NAT10 Mediates Cardiac Fibrosis Induced by Myocardial Infarction Through ac4C Modification of TGFBR1 mRNA.NAT10通过对TGFBR1 mRNA进行ac4C修饰介导心肌梗死诱导的心脏纤维化。
Cell Biol Toxicol. 2025 Aug 12;41(1):125. doi: 10.1007/s10565-025-10081-z.
4
Junctophilin-2 Regulates Store-Operated Calcium Entry to Drive Cardiac Fibroblast Activation, Fibrotic Repair, and Angiogenesis After Myocardial Infarction.连接素-2调节储存-操作性钙内流以驱动心肌梗死后心脏成纤维细胞活化、纤维化修复和血管生成。
Circulation. 2025 Jul 25. doi: 10.1161/CIRCULATIONAHA.125.073937.
5
The metastasis-associated protein MTA3 promotes cardiac repair by inhibiting the fibroblast to myofibroblast transition during fibrosis.转移相关蛋白MTA3通过在纤维化过程中抑制成纤维细胞向肌成纤维细胞的转变来促进心脏修复。
J Biol Chem. 2025 Jul 2;301(8):110448. doi: 10.1016/j.jbc.2025.110448.
6
3D alveolar organoid drug screening model for targeting TGF-β1 in pulmonary fibrosis.用于靶向肺纤维化中转化生长因子-β1的3D肺泡类器官药物筛选模型
Biochem Biophys Rep. 2025 Aug 11;43:102191. doi: 10.1016/j.bbrep.2025.102191. eCollection 2025 Sep.
7
Trpv4-mediated mechanotransduction regulates the differentiation of valvular interstitial cells to myofibroblasts: implications for aortic valve stenosis.瞬时受体电位香草酸亚型4(Trpv4)介导的机械转导调节瓣膜间质细胞向肌成纤维细胞的分化:对主动脉瓣狭窄的影响
Am J Physiol Cell Physiol. 2025 May 1;328(5):C1558-C1570. doi: 10.1152/ajpcell.00977.2024. Epub 2025 Apr 9.
8
APOE4 promotes cerebrovascular fibrosis and amyloid deposition via a pericyte-to-myofibroblast transition.载脂蛋白E4(APOE4)通过周细胞向肌成纤维细胞的转变促进脑血管纤维化和淀粉样蛋白沉积。
bioRxiv. 2025 Sep 9:2025.09.04.674192. doi: 10.1101/2025.09.04.674192.
9
Tinglu Yixin granule inhibited fibroblast-myofibroblast transdifferentiation to ameliorate myocardial fibrosis in diabetic mice.庭律益心颗粒抑制成纤维细胞-肌成纤维细胞转分化改善糖尿病小鼠心肌纤维化。
J Ethnopharmacol. 2025 Jan 30;337(Pt 3):118980. doi: 10.1016/j.jep.2024.118980. Epub 2024 Oct 23.
10
Acetylcytidine modification of Amotl1 by N-acetyltransferase 10 contributes to cardiac fibrotic expansion in mice after myocardial infarction.乙酰胞苷通过 N-乙酰基转移酶 10 修饰 Amotl1 导致心肌梗死后小鼠心脏成纤维细胞的过度扩张。
Acta Pharmacol Sin. 2024 Jul;45(7):1425-1437. doi: 10.1038/s41401-024-01306-8. Epub 2024 Jun 5.

引用本文的文献

1
From Recovery to Discovery in Excess Post-MI Fibrosis: Targeting ARK5/USP9X for Therapy.从心肌梗死后过度纤维化的恢复到发现:靶向ARK5/USP9X进行治疗
JACC Basic Transl Sci. 2025 Jul;10(7):101299. doi: 10.1016/j.jacbts.2025.04.013.

本文引用的文献

1
Ubiquitin specific protease 38 aggravates pathological cardiac remodeling by stabilizing phospho-TBK1.泛素特异性蛋白酶 38 通过稳定磷酸化 TBK1 加剧病理性心脏重构。
Int J Biol Sci. 2024 Feb 25;20(5):1815-1832. doi: 10.7150/ijbs.85562. eCollection 2024.
2
OTUD1 promotes hypertensive kidney fibrosis and injury by deubiquitinating CDK9 in renal epithelial cells.OTUD1通过去泛素化肾上皮细胞中的CDK9促进高血压性肾纤维化和损伤。
Acta Pharmacol Sin. 2024 Apr;45(4):765-776. doi: 10.1038/s41401-023-01192-6. Epub 2023 Dec 18.
3
Roles of USP9X in cellular functions and tumorigenesis (Review).
USP9X在细胞功能和肿瘤发生中的作用(综述)
Oncol Lett. 2023 Oct 10;26(6):506. doi: 10.3892/ol.2023.14093. eCollection 2023 Dec.
4
The deubiquitinase USP10 mediates crosstalk between the LKB1/AMPK axis and Wnt/β-catenin signaling in cancer.去泛素化酶 USP10 介导 LKB1/AMPK 轴与癌症中 Wnt/β-连环蛋白信号之间的串扰。
FEBS Lett. 2023 Dec;597(24):3061-3071. doi: 10.1002/1873-3468.14763. Epub 2023 Nov 2.
5
OTUD1 promotes pathological cardiac remodeling and heart failure by targeting STAT3 in cardiomyocytes.OTUD1 通过靶向心肌细胞中的 STAT3 促进病理性心脏重构和心力衰竭。
Theranostics. 2023 Apr 17;13(7):2263-2280. doi: 10.7150/thno.83340. eCollection 2023.
6
Fibroblast growth factor 18 alleviates stress-induced pathological cardiac hypertrophy in male mice.成纤维细胞生长因子 18 可减轻雄性小鼠应激诱导的病理性心肌肥厚。
Nat Commun. 2023 Mar 4;14(1):1235. doi: 10.1038/s41467-023-36895-1.
7
USP25 Ameliorates Pathological Cardiac Hypertrophy by Stabilizing SERCA2a in Cardiomyocytes.USP25 通过稳定心肌细胞中的 SERCA2a 来改善病理性心肌肥厚。
Circ Res. 2023 Feb 17;132(4):465-480. doi: 10.1161/CIRCRESAHA.122.321849. Epub 2023 Feb 1.
8
USP9X-mediated NRP1 deubiquitination promotes liver fibrosis by activating hepatic stellate cells.USP9X 介导的 NRP1 去泛素化通过激活肝星状细胞促进肝纤维化。
Cell Death Dis. 2023 Jan 19;14(1):40. doi: 10.1038/s41419-022-05527-9.
9
Ubiquitin-specific protease 11 promotes partial epithelial-to-mesenchymal transition by deubiquitinating the epidermal growth factor receptor during kidney fibrosis.泛素特异性蛋白酶11在肾纤维化过程中通过去泛素化表皮生长因子受体促进部分上皮-间质转化。
Kidney Int. 2023 Mar;103(3):544-564. doi: 10.1016/j.kint.2022.11.027. Epub 2022 Dec 26.
10
Identification of immune cell infiltration and diagnostic biomarkers in unstable atherosclerotic plaques by integrated bioinformatics analysis and machine learning.通过集成生物信息学分析和机器学习鉴定不稳定粥样硬化斑块中的免疫细胞浸润和诊断生物标志物。
Front Immunol. 2022 Sep 23;13:956078. doi: 10.3389/fimmu.2022.956078. eCollection 2022.