Suppr超能文献

SART1独特地定位于纺锤体极,形成一个SART1帽,并促进纺锤体极组装。

SART1 uniquely localizes to spindle poles forming a SART1 cap and promotes spindle pole assembly.

作者信息

Yokoyama Hideki, Moreno-Andrés Daniel, Takizawa Kaoru, Chu Zhenzhen, Scheufen Anja, Funabashi Tsumugi, Ma Jian, Antonin Wolfram, Gruss Oliver J, Haramoto Yoshikazu

机构信息

National Institute of Technology, Ibaraki College, Hitachinaka, Japan.

Institute of Biochemistry and Molecular Cell Biology, Medical School, RWTH Aachen University, Aachen, Germany.

出版信息

J Biol Chem. 2025 May 2;301(6):108561. doi: 10.1016/j.jbc.2025.108561.

Abstract

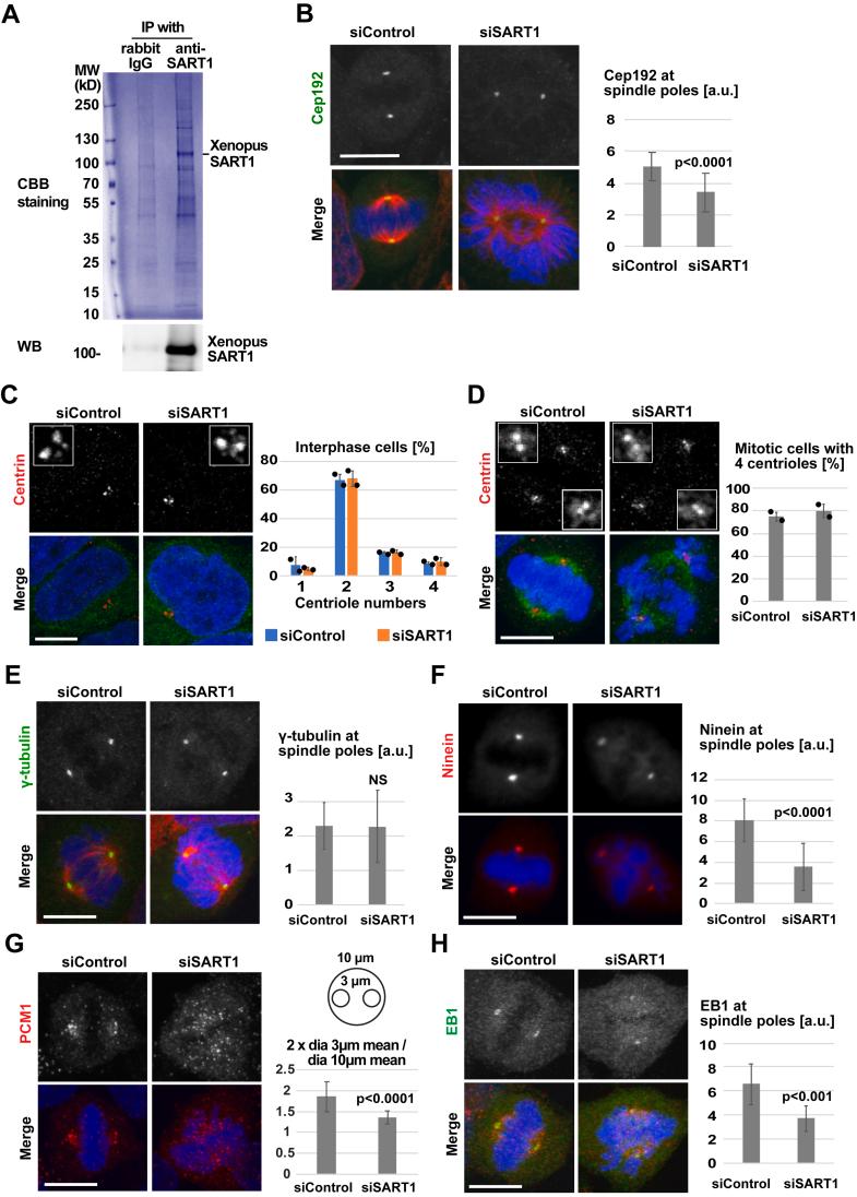
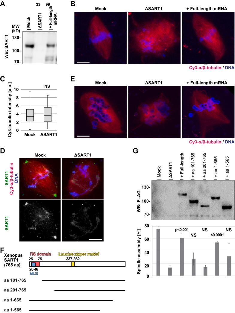
The nuclear protein squamous cell carcinoma antigen recognized by T cells 1 (SART1) has been associated with pre-mRNA splicing, but SART1 RNAi knockdown results also in defects in mitotic progression, centrosome biogenesis, and chromosome cohesion. The mitotic roles of SART1 have not been characterized in detail, and it remains unclear whether SART1 functions in mitosis directly or indirectly via pre-mRNA splicing. Here, we identify SART1 as a direct, mitosis-specific microtubule-associated protein. SART1 downregulation in human cells leads to spindle assembly defects with reduced microtubule dynamics, end-on attachment defects, and checkpoint activation, while microtubule dynamics remain unaffected in interphase. SART1 uniquely localizes to the distal surface of mitotic centrosomes along the spindle axis, forming a previously not described structure we refer to as SART1 cap. Immunoprecipitation of SART1 consistently identifies centrosomal proteins as interaction partners. Immunostaining of these shows that SART1 downregulation does not affect centriole duplication and centrosome accumulation of γ-tubulin but reduces the accumulation of selective pericentriolar material (PCM) proteins such as ninein. Depletion of SART1 from frog egg extracts disrupts spindle pole assembly around sperm nuclei and DNA-coated beads. Spindles formed around DNA-coated beads do not contain centrosomes but still recruit PCM proteins for spindle pole assembly. We finally show that the N-terminus of SART1 is its microtubule-binding region and is essential for spindle assembly. Our data unravel a unique localization of SART1 and its novel function to recruit selective PCM proteins for spindle pole assembly in centrosomal and acentrosomal spindle assembly.

摘要

T细胞识别的核蛋白鳞状细胞癌抗原1(SART1)与前体mRNA剪接有关,但SART1的RNA干扰敲低结果也导致有丝分裂进程、中心体生物发生和染色体凝聚方面的缺陷。SART1在有丝分裂中的作用尚未得到详细表征,目前尚不清楚SART1是直接在有丝分裂中发挥作用,还是通过前体mRNA剪接间接发挥作用。在这里,我们将SART1鉴定为一种直接的、有丝分裂特异性的微管相关蛋白。人类细胞中SART1的下调会导致纺锤体组装缺陷,伴有微管动力学降低、端对端附着缺陷和检查点激活,而在间期微管动力学不受影响。SART1独特地沿着纺锤体轴定位于有丝分裂中心体的远端表面,形成一种我们称为SART1帽的前所未有的结构。SART1的免疫沉淀始终将中心体蛋白鉴定为相互作用伙伴。对这些蛋白的免疫染色表明,SART1的下调不影响中心粒复制和γ-微管蛋白的中心体积累,但会减少选择性中心粒周围物质(PCM)蛋白(如九蛋白)的积累。从蛙卵提取物中耗尽SART1会破坏围绕精子细胞核和DNA包被珠子的纺锤体极组装。围绕DNA包被珠子形成的纺锤体不包含中心体,但仍会募集PCM蛋白进行纺锤体极组装。我们最终表明,SART1的N端是其微管结合区域,对纺锤体组装至关重要。我们的数据揭示了SART1的独特定位及其在中心体和无中心体纺锤体组装中募集选择性PCM蛋白用于纺锤体极组装的新功能。

https://cdn.ncbi.nlm.nih.gov/pmc/blobs/f131/12155601/7324ce45d8a6/gr1.jpg

文献检索

告别复杂PubMed语法,用中文像聊天一样搜索,搜遍4000万医学文献。AI智能推荐,让科研检索更轻松。

立即免费搜索

文件翻译

保留排版,准确专业,支持PDF/Word/PPT等文件格式,支持 12+语言互译。

免费翻译文档

深度研究

AI帮你快速写综述,25分钟生成高质量综述,智能提取关键信息,辅助科研写作。

立即免费体验