Suppr超能文献

应激诱导基因AtDUF569正向调控拟南芥的盐胁迫反应。

The stress-induced gene AtDUF569 positively regulates salt stress responses in Arabidopsis thaliana.

作者信息

Nabi Rizwana Begum Syed, Tayade Rupesh, Deshmukh Rupesh, Hussain Adil, Shahid Muhammad, Adhikari Arjun, AbuQamar Synan F, Yun Byung-Wook

机构信息

Department of Applied Biosciences, Kyungpook National University, Daegu, 41566, Republic of Korea.

Department of Southern Area Crop Science, Rural Development Administration, National Institute of Crop Science, Miryang, 50424, Republic of Korea.

出版信息

BMC Plant Biol. 2025 May 5;25(1):585. doi: 10.1186/s12870-025-06618-3.

Abstract

BACKGROUND

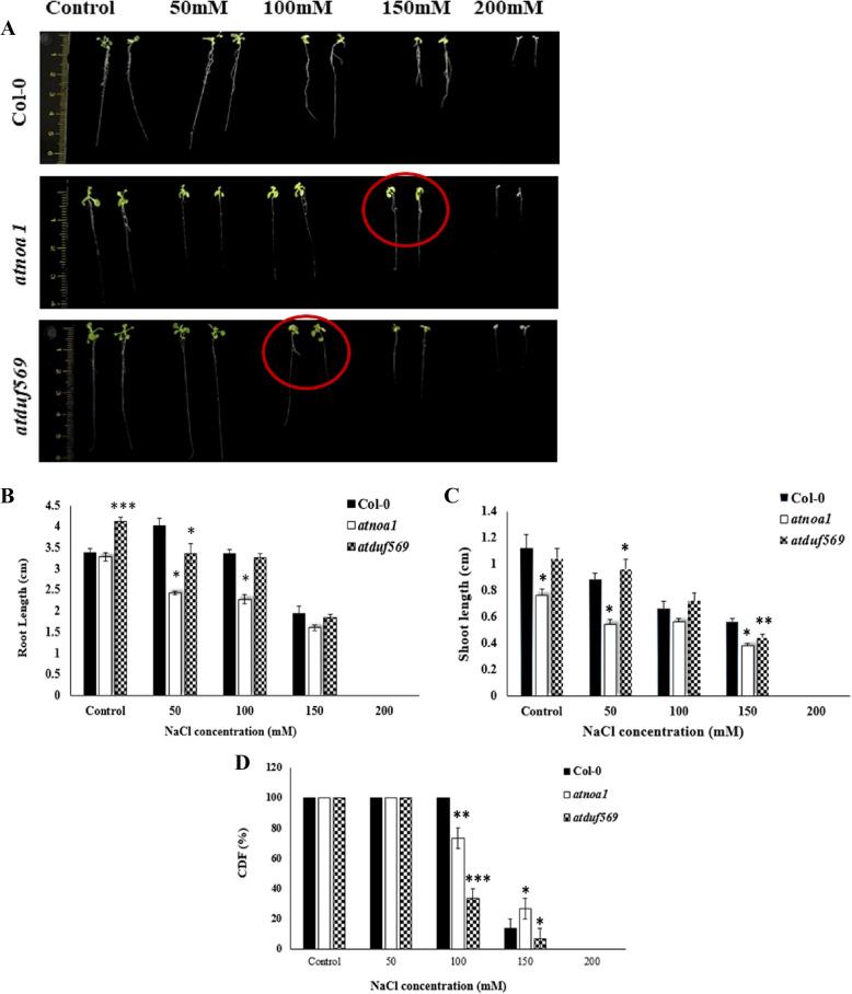
Frequent drought and high soil salinity are significant stressors that hinder crop yields worldwide. Understanding gene regulation and underlying stress responses in plants is key to combating abiotic stress. Recent reports have implicated the domain-of-unknown-function (DUF) proteins in plant stress responses. In Arabidopsis, AtDUF569 regulates plant growth and development under oxidative as well as nitro-oxidative stress and modulates plant basal defense.

RESULTS

Here, we describe how AtDUF569 bolsters plant responses to salt stress. The atduf569 mutant plants demonstrated a salt-resistant phenotype. The expression of salt overly sensitive (SOS) pathway genes, nitrate reductase, abscisic acid (ABA)-dependent stress-induced genes, and other stress-related genes were altered in atduf569 plants in comparison to wild type. We also measured antioxidant activity, chlorophyll, polyphenol, flavonoid, total carotenoid, protein, malondialdehyde (MDA), ABA, and amino acid content; atduf569 plants had significantly lower levels of superoxide dismutase and polyphenol oxidase, total chlorophyll, polyphenol, flavonoid, carotenoid, protein, and ABA, though a significant increase in MDA content was observed.

CONCLUSION

These results indicate that AtDUF569 positively regulates plant responses to salt stress by modulating the expression of SOS pathway genes, potentially through transcriptional or indirect regulatory mechanisms, antioxidant defense and streamlining, photosynthesis, ABA, and secondary metabolites production.

摘要

背景

频繁干旱和高土壤盐度是阻碍全球作物产量的重要胁迫因素。了解植物中的基因调控和潜在胁迫反应是应对非生物胁迫的关键。最近的报道表明未知功能域(DUF)蛋白参与植物胁迫反应。在拟南芥中,AtDUF569在氧化胁迫以及氮氧化胁迫下调节植物生长发育,并调节植物基础防御。

结果

在此,我们描述了AtDUF569如何增强植物对盐胁迫的反应。atduf569突变体植物表现出抗盐表型。与野生型相比,atduf569植物中盐过度敏感(SOS)途径基因、硝酸还原酶、脱落酸(ABA)依赖性胁迫诱导基因和其他胁迫相关基因的表达发生了改变。我们还测量了抗氧化活性、叶绿素、多酚、类黄酮、总类胡萝卜素、蛋白质、丙二醛(MDA)、ABA和氨基酸含量;atduf569植物中超氧化物歧化酶和多酚氧化酶、总叶绿素、多酚、类黄酮、类胡萝卜素、蛋白质和ABA的水平显著降低,不过观察到MDA含量显著增加。

结论

这些结果表明,AtDUF569可能通过转录或间接调控机制、抗氧化防御与优化、光合作用、ABA以及次生代谢产物合成来调节SOS途径基因的表达,从而正向调节植物对盐胁迫的反应。

https://cdn.ncbi.nlm.nih.gov/pmc/blobs/7df2/12051351/91d5caa2f307/12870_2025_6618_Fig1_HTML.jpg

文献检索

告别复杂PubMed语法,用中文像聊天一样搜索,搜遍4000万医学文献。AI智能推荐,让科研检索更轻松。

立即免费搜索

文件翻译

保留排版,准确专业,支持PDF/Word/PPT等文件格式,支持 12+语言互译。

免费翻译文档

深度研究

AI帮你快速写综述,25分钟生成高质量综述,智能提取关键信息,辅助科研写作。

立即免费体验