Suppr超能文献

干扰素诱导跨膜蛋白(IFITMs)通过改变Toll样受体(TLRs)和视黄酸诱导基因-I样受体(RLRs)信号通路,对基孔肯雅病毒和寨卡病毒感染表现出抗病毒活性。

IFITMs exhibit antiviral activity against Chikungunya and Zika virus infection via the alteration of TLRs and RLRs signaling pathways.

作者信息

Gumpangseth Nuttamonpat, Villarroel Paola Mariela Saba, Diack Abibatou, Songhong Thanaphon, Yainoy Sakda, Hamel Rodolphe, Khanom Wipaporn, Koomhin Phanit, Punsawad Chuchard, Srikiatkhachorn Anon, Missé Dorothée, Saetear Phoonthawee, Wichit Sineewanlaya

机构信息

Department of Clinical Microbiology and Applied Technology, Faculty of Medical Technology, Mahidol University, Nakhon Pathom, Thailand.

Viral Vector Joint unit and Joint Laboratory, Mahidol University, Nakhon Pathom, Thailand.

出版信息

Sci Rep. 2025 May 6;15(1):15769. doi: 10.1038/s41598-025-00663-6.

Abstract

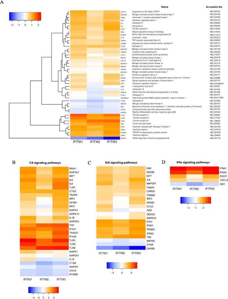
Chikungunya virus (CHIKV) poses a significant challenge as there are currently no targeted antiviral drugs or vaccines to combat this infection. Here, we demonstrate that interferon-induced transmembrane proteins (IFITMs), including IFITM1, IFITM2, and IFITM3, which are interferon-stimulated genes (ISGs), inhibit CHIKV infection in human skin fibroblasts. Overexpression of IFITMs in cells restricts viral infection, whereas knockdown of IFITMs enhances viral infection. IFITMs overexpression causes a substantial upregulation of antiviral genes, namely TLR3, TLR7, TLR8, and TLR9, and their downstream signaling molecules such as TRADD, IRAK1, TRAF6, and MAP3K7, involved in TLRs signaling pathways. Furthermore, the DHX58 gene encoding the LGP2 protein, a negative regulator of RIG-I in RLRs signaling pathways, was downregulated in the overexpressed cells. Transcription factors including interferon regulatory factors (IRF) 3/5/7, which are downstream signaling components of both TLR and RLR signaling pathways, were also upregulated, resulting in enhanced IFNs signaling. IFITMs not only inhibits the early and late stages of viral infection but can also alter the antiviral innate-immune response to restrict CHIKV infection in human skin fibroblasts. Additionally, IFITMs exhibit their antiviral activity against Zika virus (ZIKV). Altogether, these results show the broad-spectrum antiviral property of IFITMs against arboviruses in foreskin cells.

摘要

基孔肯雅病毒(CHIKV)构成了重大挑战,因为目前尚无针对性的抗病毒药物或疫苗来对抗这种感染。在此,我们证明干扰素诱导的跨膜蛋白(IFITM),包括IFITM1、IFITM2和IFITM3,这些作为干扰素刺激基因(ISG),可抑制人皮肤成纤维细胞中的CHIKV感染。细胞中IFITM的过表达限制病毒感染,而IFITM的敲低则增强病毒感染。IFITM的过表达导致抗病毒基因,即TLR3、TLR7、TLR8和TLR9及其下游信号分子如TRADD、IRAK1、TRAF6和MAP3K7的显著上调,这些分子参与TLR信号通路。此外,在过表达细胞中,编码LGP2蛋白(RLRs信号通路中RIG - I的负调节因子)的DHX58基因被下调。包括干扰素调节因子(IRF)3/5/7在内的转录因子,它们是TLR和RLR信号通路的下游信号成分,也被上调,导致IFN信号增强。IFITM不仅抑制病毒感染的早期和晚期阶段,还可改变抗病毒先天免疫反应以限制人皮肤成纤维细胞中的CHIKV感染。此外,IFITM对寨卡病毒(ZIKV)表现出抗病毒活性。总之,这些结果显示了IFITM在前体细胞中对虫媒病毒的广谱抗病毒特性。

https://cdn.ncbi.nlm.nih.gov/pmc/blobs/0ceb/12056003/d1871fb4fc8a/41598_2025_663_Fig1_HTML.jpg

文献检索

告别复杂PubMed语法,用中文像聊天一样搜索,搜遍4000万医学文献。AI智能推荐,让科研检索更轻松。

立即免费搜索

文件翻译

保留排版,准确专业,支持PDF/Word/PPT等文件格式,支持 12+语言互译。

免费翻译文档

深度研究

AI帮你快速写综述,25分钟生成高质量综述,智能提取关键信息,辅助科研写作。

立即免费体验