Suppr超能文献

环孢素A在弥漫性创伤性脑损伤猪模型中加速神经恢复转录轨迹。

Cyclosporine A Accelerates Neurorecovery Transcriptional Trajectory in a Swine Model of Diffuse Traumatic Brain Injury.

作者信息

Aderibigbe Oluwagbemisola, Wood Levi B, Margulies Susan S

机构信息

Wallace H. Coulter Department of Biomedical Engineering, Georgia Institute of Technology and Emory University, Atlanta, GA 30332, USA.

George W. Woodruff School of Mechanical Engineering and Parker H. Petit Institute for Bioengineering and Bioscience, Georgia Institute of Technology, Atlanta, GA 30332, USA.

出版信息

Int J Mol Sci. 2025 Apr 9;26(8):3531. doi: 10.3390/ijms26083531.

Abstract

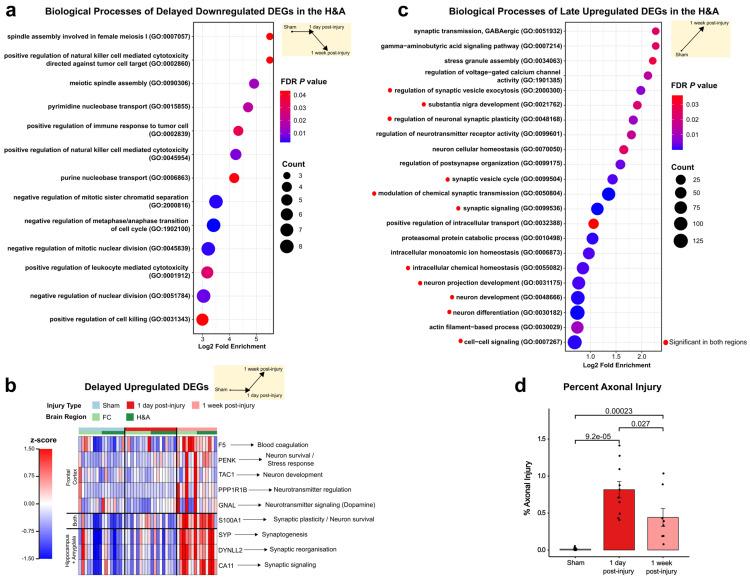
Mild traumatic brain injury (mTBI) is a leading cause of morbidity in children with both short- and long-term neurological, cognitive, cerebrovascular, and emotional deficits. These deficits have been attributed to ongoing pathophysiological cascades that occur acutely and persist post-injury. Given our limited understanding of the transcriptional changes associated with these pathophysiological cascades, we studied formalin-fixed paraffin-embedded (FFPE) tissues from the frontal cortex (FC) and the hippocampus + amygdala (H&A) regions of swine (N = 40) after a sagittal rapid non-impact head rotation (RNR). We then sequenced RNA to define transcriptional changes at 1 day and 1 week after injury and investigated the protective influence of cyclosporine A (CsA) treatment. Differentially expressed genes (DEGs) were classified into five temporal patterns (Early, Transient, Persistent, Intensified, Delayed, or Late). DEGs were more abundant at 1 week than 1 day. Shared significant gene ontology annotations in both regions included terms associated with neuronal distress at 1 day and neurorecovery at 1 week. CsA (20 mg/kg/day) infused for 1 day (beginning at 6 h after injury) accelerated 466 DEGs in the FC and 2794 DEGs in the H&A, such that the CsA-treated transcriptional profile was associated with neurorecovery. Overall, our data reveal the effects of anatomic region and elapsed time on gene expression post-mTBI and motivate future studies of CsA treatment.

摘要

轻度创伤性脑损伤(mTBI)是儿童发病的主要原因,会导致短期和长期的神经、认知、脑血管及情绪方面的缺陷。这些缺陷归因于受伤后急性发生并持续存在的病理生理级联反应。鉴于我们对与这些病理生理级联反应相关的转录变化了解有限,我们研究了经矢状面快速非撞击性头部旋转(RNR)后猪(N = 40)额叶皮质(FC)以及海马体+杏仁核(H&A)区域的福尔马林固定石蜡包埋(FFPE)组织。然后我们对RNA进行测序,以确定损伤后1天和1周时的转录变化,并研究环孢素A(CsA)治疗的保护作用。差异表达基因(DEGs)被分为五种时间模式(早期、短暂、持续、增强、延迟或晚期)。DEGs在1周时比1天时更为丰富。两个区域共有的显著基因本体注释包括与1天时神经元窘迫以及1周时神经恢复相关的术语。在损伤后6小时开始连续1天输注CsA(20 mg/kg/天),加速了FC中的466个DEGs以及H&A中的2794个DEGs的变化,使得经CsA治疗后的转录谱与神经恢复相关。总体而言,我们的数据揭示了解剖区域和时间推移对mTBI后基因表达的影响,并推动了未来对CsA治疗的研究。

https://cdn.ncbi.nlm.nih.gov/pmc/blobs/18e4/12026708/91375897f59f/ijms-26-03531-g002.jpg

文献检索

告别复杂PubMed语法,用中文像聊天一样搜索,搜遍4000万医学文献。AI智能推荐,让科研检索更轻松。

立即免费搜索

文件翻译

保留排版,准确专业,支持PDF/Word/PPT等文件格式,支持 12+语言互译。

免费翻译文档

深度研究

AI帮你快速写综述,25分钟生成高质量综述,智能提取关键信息,辅助科研写作。

立即免费体验