• 文献检索
  • 文档翻译
  • 深度研究
  • 学术资讯
  • Suppr Zotero 插件Zotero 插件
  • 邀请有礼
  • 套餐&价格
  • 历史记录
应用&插件
Suppr Zotero 插件Zotero 插件浏览器插件Mac 客户端Windows 客户端微信小程序
定价
高级版会员购买积分包购买API积分包
服务
文献检索文档翻译深度研究API 文档MCP 服务
关于我们
关于 Suppr公司介绍联系我们用户协议隐私条款
关注我们

Suppr 超能文献

核心技术专利:CN118964589B侵权必究
粤ICP备2023148730 号-1Suppr @ 2026

文献检索

告别复杂PubMed语法,用中文像聊天一样搜索,搜遍4000万医学文献。AI智能推荐,让科研检索更轻松。

立即免费搜索

文件翻译

保留排版,准确专业,支持PDF/Word/PPT等文件格式,支持 12+语言互译。

免费翻译文档

深度研究

AI帮你快速写综述,25分钟生成高质量综述,智能提取关键信息,辅助科研写作。

立即免费体验

酒石酸通过上调白细胞介素-13和白细胞介素-5受体α促进嗜酸性粒细胞炎症,从而加重右旋糖酐硫酸钠诱导的结肠炎。

Tartaric Acid Exacerbates DSS-Induced Colitis by Promoting Eosinophilic Inflammation via IL-13 and IL-5Rα Upregulation.

作者信息

Riaz Bushra, Ryu Hye-Myung, Choi Bunsoon, Sohn Seonghyang

机构信息

Department of Biomedical Sciences, Ajou University School of Medicine, Suwon 16499, Republic of Korea.

Department of Microbiology, Ajou University School of Medicine, Suwon 16499, Republic of Korea.

出版信息

Pathogens. 2025 Apr 8;14(4):366. doi: 10.3390/pathogens14040366.

DOI:10.3390/pathogens14040366
PMID:40333150
原文链接:https://pmc.ncbi.nlm.nih.gov/articles/PMC12030069/
Abstract

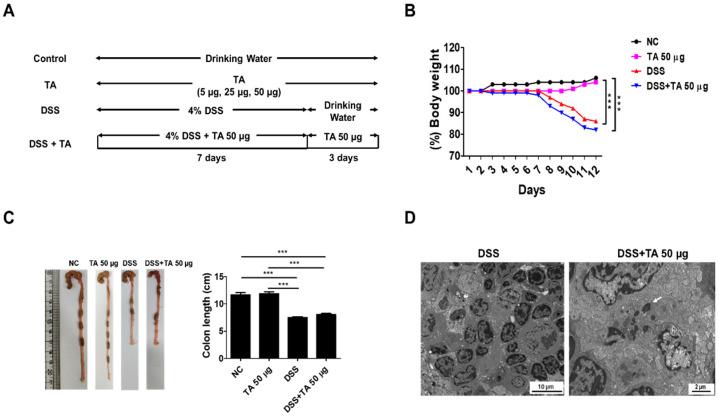
Eosinophils are granulocytes involved in the effector phase of type 2 T cell immune responses, which are elevated in inflammatory conditions like ulcerative colitis (UC) and other allergic diseases. UC is a chronic inflammatory colon disease, marked by excessive eosinophil infiltration and elevated Th2 cytokines, which contribute to mucosal inflammation and tissue damage. Dietary factors, including certain organic acids, can influence UC progression by modulating gut immune responses. This research is the first to explore the dose-dependent effects of tartaric acid (TA), a naturally occurring organic acid widely used in the food industry, on eosinophil activation and Th2 cytokine response in both normal mice and a dextran sulfate sodium (DSS)-induced colitis model. Normal mice were treated with TA at varying doses (5 µg, 25 µg, and 50 µg/mouse/day), while colitis mice received 50 µg TA. Eosinophil activation markers (CD11b+, SiglecF+, and CCR3+), Th2 cytokines (IL-4, IL-13, and IL-31), and IL-17 were assessed in peripheral blood leukocytes, lymph nodes, and splenocytes using flow cytometry. Additionally, mRNA expression levels of eosinophil-associated chemokines and cytokines in the splenocytes were quantified with real-time qPCR. Our results demonstrate a dose-dependent effect of TA, with the highest dose (50 µg) significantly increasing eosinophil activation markers, Th2 cytokines, IL-17, and mRNA expression of SiglecF, CCL11, and toll-like receptor 4 in normal mice. In colitis mice, treatment with 50 µg TA showed marked increases in IL-13 levels compared to those of untreated colitis mice, reflecting increased eosinophil recruitment to inflamed tissues. Moreover, mRNA expression of IL-5Rα was elevated in normal mice and colitis mice administered with TA. These results suggest that TA enhances eosinophil proliferation, the upregulation of their regulatory molecules, and Th2 immune profiles, potentially worsening the severity of colitis.

摘要

嗜酸性粒细胞是参与2型T细胞免疫反应效应阶段的粒细胞,在溃疡性结肠炎(UC)和其他过敏性疾病等炎症状态下数量会升高。UC是一种慢性炎症性结肠疾病,其特征是嗜酸性粒细胞过度浸润和Th2细胞因子升高,这会导致黏膜炎症和组织损伤。饮食因素,包括某些有机酸,可通过调节肠道免疫反应影响UC的进展。本研究首次探讨了酒石酸(TA)——一种在食品工业中广泛使用的天然有机酸——对正常小鼠和葡聚糖硫酸钠(DSS)诱导的结肠炎模型中嗜酸性粒细胞活化及Th2细胞因子反应的剂量依赖性影响。正常小鼠分别接受不同剂量(5微克、25微克和50微克/小鼠/天)的TA处理,而结肠炎小鼠接受50微克TA。使用流式细胞术评估外周血白细胞、淋巴结和脾细胞中的嗜酸性粒细胞活化标志物(CD11b+、SiglecF+和CCR3+)、Th2细胞因子(IL-4、IL-13和IL-31)以及IL-17。此外,通过实时定量PCR定量脾细胞中嗜酸性粒细胞相关趋化因子和细胞因子的mRNA表达水平。我们的结果证明了TA的剂量依赖性效应,最高剂量(50微克)显著增加了正常小鼠中的嗜酸性粒细胞活化标志物、Th2细胞因子、IL-17以及SiglecF、CCL11和Toll样受体4的mRNA表达。在结肠炎小鼠中,与未处理的结肠炎小鼠相比,50微克TA处理显示IL-13水平显著升高,反映出嗜酸性粒细胞向炎症组织的募集增加。此外,给予TA的正常小鼠和结肠炎小鼠中IL-5Rα的mRNA表达均升高。这些结果表明,TA增强了嗜酸性粒细胞的增殖、其调节分子的上调以及Th2免疫谱,可能会加重结肠炎的严重程度。

https://cdn.ncbi.nlm.nih.gov/pmc/blobs/f557/12030069/25a893973e9a/pathogens-14-00366-g009.jpg
https://cdn.ncbi.nlm.nih.gov/pmc/blobs/f557/12030069/8201fc850e62/pathogens-14-00366-g001.jpg
https://cdn.ncbi.nlm.nih.gov/pmc/blobs/f557/12030069/e7bb1b96623e/pathogens-14-00366-g002.jpg
https://cdn.ncbi.nlm.nih.gov/pmc/blobs/f557/12030069/f11831505c69/pathogens-14-00366-g003.jpg
https://cdn.ncbi.nlm.nih.gov/pmc/blobs/f557/12030069/54ed739e0b23/pathogens-14-00366-g004.jpg
https://cdn.ncbi.nlm.nih.gov/pmc/blobs/f557/12030069/95c7a9f33ac2/pathogens-14-00366-g005.jpg
https://cdn.ncbi.nlm.nih.gov/pmc/blobs/f557/12030069/77eb1cba8344/pathogens-14-00366-g006.jpg
https://cdn.ncbi.nlm.nih.gov/pmc/blobs/f557/12030069/feda6978cb67/pathogens-14-00366-g007.jpg
https://cdn.ncbi.nlm.nih.gov/pmc/blobs/f557/12030069/7d1518c202a9/pathogens-14-00366-g008.jpg
https://cdn.ncbi.nlm.nih.gov/pmc/blobs/f557/12030069/25a893973e9a/pathogens-14-00366-g009.jpg
https://cdn.ncbi.nlm.nih.gov/pmc/blobs/f557/12030069/8201fc850e62/pathogens-14-00366-g001.jpg
https://cdn.ncbi.nlm.nih.gov/pmc/blobs/f557/12030069/e7bb1b96623e/pathogens-14-00366-g002.jpg
https://cdn.ncbi.nlm.nih.gov/pmc/blobs/f557/12030069/f11831505c69/pathogens-14-00366-g003.jpg
https://cdn.ncbi.nlm.nih.gov/pmc/blobs/f557/12030069/54ed739e0b23/pathogens-14-00366-g004.jpg
https://cdn.ncbi.nlm.nih.gov/pmc/blobs/f557/12030069/95c7a9f33ac2/pathogens-14-00366-g005.jpg
https://cdn.ncbi.nlm.nih.gov/pmc/blobs/f557/12030069/77eb1cba8344/pathogens-14-00366-g006.jpg
https://cdn.ncbi.nlm.nih.gov/pmc/blobs/f557/12030069/feda6978cb67/pathogens-14-00366-g007.jpg
https://cdn.ncbi.nlm.nih.gov/pmc/blobs/f557/12030069/7d1518c202a9/pathogens-14-00366-g008.jpg
https://cdn.ncbi.nlm.nih.gov/pmc/blobs/f557/12030069/25a893973e9a/pathogens-14-00366-g009.jpg

相似文献

1
Tartaric Acid Exacerbates DSS-Induced Colitis by Promoting Eosinophilic Inflammation via IL-13 and IL-5Rα Upregulation.酒石酸通过上调白细胞介素-13和白细胞介素-5受体α促进嗜酸性粒细胞炎症,从而加重右旋糖酐硫酸钠诱导的结肠炎。
Pathogens. 2025 Apr 8;14(4):366. doi: 10.3390/pathogens14040366.
2
Differential activation of airway eosinophils induces IL-13-mediated allergic Th2 pulmonary responses in mice.气道嗜酸性粒细胞的差异性激活会在小鼠中诱导白细胞介素-13介导的过敏性辅助性T2型肺部反应。
Allergy. 2015 Sep;70(9):1148-59. doi: 10.1111/all.12655. Epub 2015 Jun 14.
3
Interleukin-36β exacerbates DSS-induce acute colitis via inhibiting Foxp3 regulatory T cell response and increasing Th2 cell response.白细胞介素-36β 通过抑制 Foxp3 调节性 T 细胞反应和增加 Th2 细胞反应加剧 DSS 诱导的急性结肠炎。
Int Immunopharmacol. 2022 Jul;108:108762. doi: 10.1016/j.intimp.2022.108762. Epub 2022 Apr 15.
4
Acute infection with Strongyloides venezuelensis increases intestine production IL-10, reduces Th1/Th2/Th17 induction in colon and attenuates Dextran Sulfate Sodium-induced colitis in BALB/c mice.委内瑞拉钩虫急性感染增加肠道产生的白细胞介素-10,减少结肠中 Th1/Th2/Th17 的诱导,并减轻 BALB/c 小鼠葡聚糖硫酸钠诱导的结肠炎。
Cytokine. 2018 Nov;111:72-83. doi: 10.1016/j.cyto.2018.08.003. Epub 2018 Aug 15.
5
IL-33 induces both regulatory B cells and regulatory T cells in dextran sulfate sodium-induced colitis.白细胞介素-33在葡聚糖硫酸钠诱导的结肠炎中可诱导调节性B细胞和调节性T细胞产生。
Int Immunopharmacol. 2017 May;46:38-47. doi: 10.1016/j.intimp.2017.02.006. Epub 2017 Feb 28.
6
Intestinal macrophage/epithelial cell-derived CCL11/eotaxin-1 mediates eosinophil recruitment and function in pediatric ulcerative colitis.肠道巨噬细胞/上皮细胞衍生的CCL11/嗜酸性粒细胞趋化因子-1介导小儿溃疡性结肠炎中嗜酸性粒细胞的募集和功能。
J Immunol. 2008 Nov 15;181(10):7390-9. doi: 10.4049/jimmunol.181.10.7390.
7
Eosinophil Depletion as a Potential Therapeutic Strategy in Acute and Chronic Intestinal Inflammation Based on a Dextran Sulfate Sodium Colitis Model.基于葡聚糖硫酸钠结肠炎模型的嗜酸性粒细胞清除作为急性和慢性肠道炎症的潜在治疗策略
Inflamm Bowel Dis. 2025 Jan 6;31(1):169-177. doi: 10.1093/ibd/izae168.
8
The schistosome glutathione S-transferase P28GST, a unique helminth protein, prevents intestinal inflammation in experimental colitis through a Th2-type response with mucosal eosinophils.血吸虫谷胱甘肽S-转移酶P28GST是一种独特的蠕虫蛋白,它通过黏膜嗜酸性粒细胞介导的Th2型反应预防实验性结肠炎中的肠道炎症。
Mucosal Immunol. 2016 Mar;9(2):322-35. doi: 10.1038/mi.2015.62. Epub 2015 Jul 15.
9
Berberine ameliorates chronic relapsing dextran sulfate sodium-induced colitis in C57BL/6 mice by suppressing Th17 responses.小檗碱通过抑制 Th17 反应改善 C57BL/6 小鼠慢性复发型葡聚糖硫酸钠诱导的结肠炎。
Pharmacol Res. 2016 Aug;110:227-239. doi: 10.1016/j.phrs.2016.02.010. Epub 2016 Mar 9.
10
The CCR3 receptor is involved in eosinophil differentiation and is up-regulated by Th2 cytokines in CD34+ progenitor cells.CCR3受体参与嗜酸性粒细胞的分化,并在CD34+祖细胞中被Th2细胞因子上调。
J Immunol. 2003 Jan 1;170(1):537-47. doi: 10.4049/jimmunol.170.1.537.

本文引用的文献

1
The Effects of L-Tartaric Acid on Ovarian Histostereological and Serum Hormonal Analysis in an Animal Model of Polycystic Ovary Syndrome.L-酒石酸对多囊卵巢综合征动物模型卵巢组织形态学和血清激素分析的影响。
Reprod Sci. 2024 Nov;31(11):3583-3594. doi: 10.1007/s43032-024-01699-1. Epub 2024 Sep 27.
2
Synthesis of polyaniline-coated composite anion exchange membranes based on polyacrylonitrile for the separation of tartaric acid electrodialysis.基于聚丙烯腈合成聚苯胺包覆复合阴离子交换膜用于酒石酸电渗析分离
RSC Adv. 2024 Sep 18;14(40):29648-29657. doi: 10.1039/d4ra05508j. eCollection 2024 Sep 12.
3
CCL11/CCR3-dependent eosinophilia alleviates malignant pleural effusions and improves prognosis.
CCL11/CCR3 依赖性嗜酸性粒细胞增多可减轻恶性胸腔积液并改善预后。
NPJ Precis Oncol. 2024 Jun 29;8(1):138. doi: 10.1038/s41698-024-00608-8.
4
Tartaric acid ameliorates experimental non-alcoholic fatty liver disease by activating the AMP-activated protein kinase signaling pathway.酒石酸通过激活 AMP 激活的蛋白激酶信号通路改善实验性非酒精性脂肪性肝病。
Eur J Pharmacol. 2024 Jul 15;975:176668. doi: 10.1016/j.ejphar.2024.176668. Epub 2024 May 23.
5
Antagonizing interleukin-5 receptor ameliorates dextran sulfate sodium-induced experimental colitis in mice through reducing NLRP3 inflammasome activation.拮抗白细胞介素-5 受体通过减少 NLRP3 炎性小体激活改善葡聚糖硫酸钠诱导的小鼠实验性结肠炎。
Eur J Pharmacol. 2024 Feb 15;965:176331. doi: 10.1016/j.ejphar.2024.176331. Epub 2024 Jan 14.
6
Review article: Emerging insights into the epidemiology, pathophysiology, diagnostic and therapeutic aspects of eosinophilic oesophagitis and other eosinophilic gastrointestinal diseases.综述文章:对嗜酸性食管炎及其他嗜酸性胃肠道疾病的流行病学、病理生理学、诊断和治疗方面的新见解
Aliment Pharmacol Ther. 2024 Feb;59(3):322-340. doi: 10.1111/apt.17845. Epub 2023 Dec 22.
7
Eosinophils from A to Z.从 A 到 Z 认识嗜酸性粒细胞。
Allergy. 2023 Jul;78(7):1810-1846. doi: 10.1111/all.15751. Epub 2023 May 7.
8
Characterization of immune responses associated with ERAP-1 expression in HSV-induced Behçet's disease mouse model.单纯疱疹病毒诱导的白塞病小鼠模型中与内质网氨肽酶-1(ERAP-1)表达相关的免疫反应特征
Clin Immunol. 2023 May;250:109305. doi: 10.1016/j.clim.2023.109305. Epub 2023 Mar 31.
9
L-Tartaric Acid Exhibits Antihypertensive and Vasorelaxant Effects: The Possible Role of eNOS/NO/cGMP Pathways.L-酒石酸具有降压和血管舒张作用:可能与 eNOS/NO/cGMP 通路有关。
Cardiovasc Hematol Agents Med Chem. 2023;21(3):202-212. doi: 10.2174/1871525721666230111150501.
10
Active eosinophils regulate host defence and immune responses in colitis.活性嗜酸性粒细胞可调节结肠炎中的宿主防御和免疫反应。
Nature. 2023 Mar;615(7950):151-157. doi: 10.1038/s41586-022-05628-7. Epub 2022 Dec 12.