Suppr超能文献

转录延伸的调控预示着整个细胞周期中不同的基因表达策略。

Regulation of transcription elongation anticipates alternative gene expression strategies across the cell cycle.

作者信息

Maya-Miles Douglas, García-Martínez José, Cases Ildefonso, Pasión Rocío, de la Cruz Jesús, Pérez-Ortín José Enrique, Muñoz-Centeno María de la Cruz, Chávez Sebastián

机构信息

Instituto de Biomedicina de Sevilla, Universidad de Sevilla-CSIC-Hospital Universitario Virgen del Rocío, Seville, Spain.

Centro de Investigación Biomédica en Red (CIBEREHD), Sevilla, Spain.

出版信息

PLoS One. 2025 May 7;20(5):e0317650. doi: 10.1371/journal.pone.0317650. eCollection 2025.

Abstract

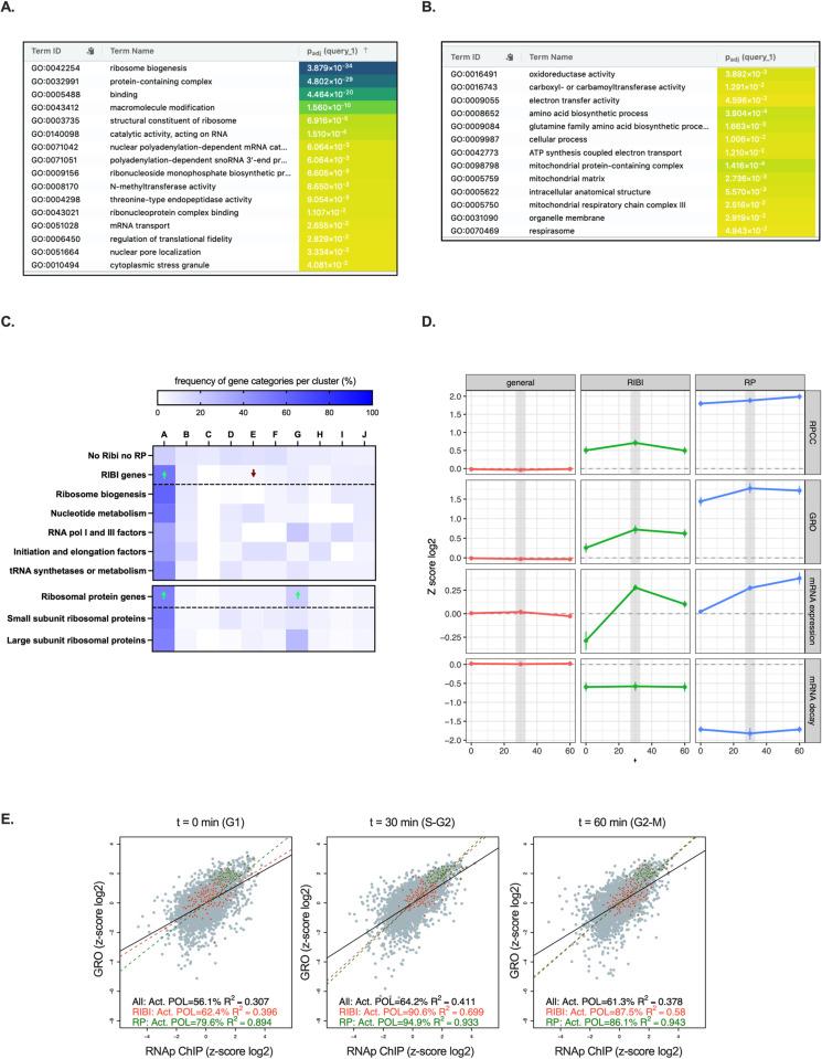
A growing body of evidence supports the idea that RNA polymerase II (RNAP II) activity during transcription elongation can be regulated to control transcription rates. Using genomic run-on and RNAP II chromatin immunoprecipitation, we measured both active and total RNAP II across the bodies of genes at three different stages of the mitotic cell cycle in Saccharomyces cerevisiae: G1, S, and G2/M. Comparison of active and total RNAP II levels at these stages revealed distinct patterns of transcription elongation control throughout the cell cycle. Previously characterized cycling genes were associated with some of these elongation patterns. A cluster of genes with highly divergent genomic run-on and RNAP II chromatin immunoprecipitation patterns was notably enriched in genes related to ribosome biogenesis and the structural components of the ribosome. We confirmed that the expression of ribosome biogenesis mRNAs increases after G1 but decreases following mitosis. Finally, we analyzed the contribution of mRNA stability to each cluster and found that a coordinated regulation of RNAP II activity and mRNA decay is necessary to fully understand the alternative strategies of gene expression across the cell cycle.

摘要

越来越多的证据支持这样一种观点,即转录延伸过程中的RNA聚合酶II(RNAP II)活性可被调控以控制转录速率。我们使用基因组连续转录分析和RNAP II染色质免疫沉淀技术,在酿酒酵母有丝分裂细胞周期的三个不同阶段(G1、S和G2/M)测量了基因全长上的活性RNAP II和总RNAP II。这些阶段活性RNAP II和总RNAP II水平的比较揭示了整个细胞周期中不同的转录延伸控制模式。先前已表征的周期性基因与其中一些延伸模式相关。一组基因组连续转录分析和RNAP II染色质免疫沉淀模式高度不同的基因在与核糖体生物发生及核糖体结构成分相关的基因中显著富集。我们证实核糖体生物发生mRNA的表达在G1期后增加,但在有丝分裂后减少。最后,我们分析了mRNA稳定性对每个簇的贡献,发现要全面理解整个细胞周期中基因表达的替代策略,RNAP II活性和mRNA降解的协同调控是必要的。

https://cdn.ncbi.nlm.nih.gov/pmc/blobs/7387/12057992/05f6fe002a9e/pone.0317650.g001.jpg

文献AI研究员

20分钟写一篇综述,助力文献阅读效率提升50倍。

立即体验

用中文搜PubMed

大模型驱动的PubMed中文搜索引擎

马上搜索

文档翻译

学术文献翻译模型,支持多种主流文档格式。

立即体验