Suppr超能文献

刺猬相互作用蛋白协调肺泡形成,并预防支气管肺发育不良和肺气肿。

Hedgehog-interacting protein orchestrates alveologenesis and protects against bronchopulmonary dysplasia and emphysema.

作者信息

Ye Datian, Feng Shiyun, Yang Xinguo, Su Yanjing, Zhang Jing, Feng Haixin, Zhou Minqi, Zhou Bin, Duan Lihui, Peng Tien, Wang Chaoqun

机构信息

Zhongshan Institute for Drug Discovery, Shanghai Institute of Materia Medica, Chinese Academy of Sciences, Zhongshan 528400, China.

Perfect Life Science Research Institute, Perfect (GuangDong) Co. Ltd., Zhongshan 528402, China.

出版信息

Sci Adv. 2025 May 9;11(19):eadu2958. doi: 10.1126/sciadv.adu2958. Epub 2025 May 7.

Abstract

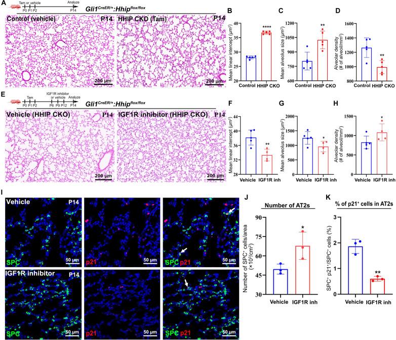
Most of the lung's gas-exchange surface forms during alveologenesis and its disruption causes bronchopulmonary dysplasia (BPD) in infants, characterized by alveolar simplification and myofibroblast accumulation. BPD also increases the risk of adult emphysema, marked by alveolar loss. Despite this connection, mechanisms linking these conditions and effective treatments are still lacking. We identify hedgehog-interacting protein (), associated with both BPD and emphysema, as a critical regulator of alveologenesis. During this process, -expressing cells expanded, accompanied by hedgehog (Hh) signaling inhibition and myofibroblast transition. Stromal-specific deletion led to hyperactivation of Hh-IGF1 signaling axis, causing persistent SMA myofibroblasts and epithelial stem/progenitor cell senescence. Hyperactivation of this pathway was also observed in human BPD and hyperoxia-induced BPD models. Early deficiency resulted in adult emphysema with myofibroblast accumulation. We developed a therapeutic Fc-fused HHIP protein that mitigated BPD in neonatal mice and prevented adult emphysema. These findings establish HHIP as a critical regulator of alveologenesis and a therapeutic target for BPD and emphysema.

摘要

肺的大部分气体交换表面在肺泡形成过程中形成,其破坏会导致婴儿支气管肺发育不良(BPD),其特征为肺泡简化和肌成纤维细胞积聚。BPD还会增加成人肺气肿的风险,其特征为肺泡丧失。尽管存在这种联系,但连接这些病症的机制以及有效的治疗方法仍然缺乏。我们确定与BPD和肺气肿均相关的刺猬相互作用蛋白(HHIP)是肺泡形成的关键调节因子。在此过程中,表达HHIP的细胞扩张,同时伴有刺猬(Hh)信号抑制和肌成纤维细胞转变。基质特异性HHIP缺失导致Hh-IGF1信号轴过度激活,导致持续性平滑肌肌动蛋白(SMA)肌成纤维细胞和上皮干/祖细胞衰老。在人类BPD和高氧诱导的BPD模型中也观察到该信号通路的过度激活。早期HHIP缺陷导致伴有肌成纤维细胞积聚的成人肺气肿。我们开发了一种治疗性Fc融合HHIP蛋白,可减轻新生小鼠的BPD并预防成人肺气肿。这些发现确立了HHIP作为肺泡形成的关键调节因子以及BPD和肺气肿的治疗靶点。

https://cdn.ncbi.nlm.nih.gov/pmc/blobs/466e/12057671/1ac007c657e2/sciadv.adu2958-f1.jpg

文献检索

告别复杂PubMed语法,用中文像聊天一样搜索,搜遍4000万医学文献。AI智能推荐,让科研检索更轻松。

立即免费搜索

文件翻译

保留排版,准确专业,支持PDF/Word/PPT等文件格式,支持 12+语言互译。

免费翻译文档

深度研究

AI帮你快速写综述,25分钟生成高质量综述,智能提取关键信息,辅助科研写作。

立即免费体验