Suppr超能文献

抑制组蛋白去乙酰化酶6的活性可通过调节细胞焦亡和自噬途径减轻脑室内出血后的神经功能障碍和出血后脑积水。

Inhibition of histone deacetylase 6 activity mitigates neurological impairment and post-hemorrhagic hydrocephalus after intraventricular hemorrhage by modulating pyroptosis and autophagy pathways.

作者信息

Wang Hao-Xiang, Deng Zi-Ang, Li Yuan-You, Li Jun, Chen Ya-Xing, Zhao Yan-Jie, Huang Ke-Ru, Tian Wei-Ning, Tong Ai-Ping, Zhou Liang-Xue

机构信息

Department of Neurosurgery, West China Hospital, Sichuan University, Chengdu, Sichuan Province, China.

Department of Neurosurgery, The Fifth People's Hospital of Ningxia Hui Autonomous Region, Shizuishan, Ningxia Hui Autonomous Region, China.

出版信息

Fluids Barriers CNS. 2025 May 7;22(1):45. doi: 10.1186/s12987-025-00658-5.

Abstract

BACKGROUND

Posthemorrhagic hydrocephalus (PHH) is a frequent and significant complication that impacts the prognosis of patients suffering from intraventricular hemorrhage (IVH). However, the underlying mechanism is uncertain. Neuronal pyroptosis is characterized by neuronal lysis and destruction, along with the release of inflammatory factors. Autophagy is known to inhibit inflammation, and histone deacetylase-6 (HDAC6) is implicated in the regulation of both autophagy and the NLRP3 inflammasome. However, the role of these proteins in the regulation of neuronal pyroptosis in an IVH model has not been determined.

METHODS

In this study, an IVH mouse (6-8 weeks) model was generated via the intracerebroventricular administration of autologous blood at a volume of 40 µL/animal. After the surgical operation, we monitored the mice at various time points, assessing ventricle size via MRI. Additionally, during both the acute (3 days) and chronic (28 days) phases post-surgery, we examined neuronal cell damage and ventricular cilia, as well as neurological function, using HE staining, Nissl staining, scanning electron microscopy, and behavioral experiments such as neurological function scoring and water maze tests. Finally, we detected activation of the pyroptosis and autophagy pathway through western blotting and immunofluorescence staining.

RESULTS

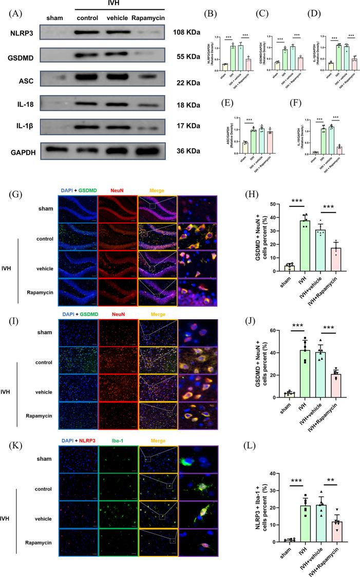
Autophagy induction attenuated cerebral neuronal pyroptosis caused by acute-phase autologous blood injection. HDAC6 was implicated in regulating pyroptosis in the acute phase IVH through its influence on the transcription of nuclear factor kappa-B (NF-κB). Furthermore, HDAC6 regulates excessive autophagic activation in neurons in the chronic phase of IVH. Treatment with ricolinostat improved neurological deficits and ventricular damage during the acute phase of IVH. Moreover, it alleviated mood, memory, and learning deficits in the chronic phase of IVH while also improving PHH.

CONCLUSIONS

Enhanced autophagy attenuates activation of the NOD-like receptor protein 3 (NLRP3) inflammasome and inhibits neuronal pyroptosis in the acute phase of IVH. HDAC6 plays an important role in regulating the interaction between autophagy and pyroptosis. Ricolinostat treatment significantly attenuated the upregulation of inflammatory factors and neurological impairments induced by pyroptosis in the acute phase of IVH. In addition, ricolinostat effectively reduced excessive autophagy and apoptosis in neurons in the chronic phase and attenuated the formation of PHH.

摘要

背景

出血后脑积水(PHH)是一种常见且严重的并发症,会影响脑室内出血(IVH)患者的预后。然而,其潜在机制尚不清楚。神经元焦亡的特征是神经元溶解和破坏,以及炎症因子的释放。已知自噬可抑制炎症,组蛋白去乙酰化酶6(HDAC6)参与自噬和NLRP3炎性小体的调节。然而,这些蛋白在IVH模型中对神经元焦亡调节中的作用尚未确定。

方法

在本研究中,通过向脑室内注射40μL/动物的自体血建立IVH小鼠(6 - 8周)模型。手术后,我们在不同时间点对小鼠进行监测,通过磁共振成像(MRI)评估脑室大小。此外,在手术后的急性期(3天)和慢性期(28天),我们使用苏木精 - 伊红(HE)染色、尼氏染色、扫描电子显微镜以及神经功能评分和水迷宫试验等行为实验,检查神经元细胞损伤、脑室纤毛以及神经功能。最后,我们通过蛋白质免疫印迹法和免疫荧光染色检测焦亡和自噬途径的激活情况。

结果

自噬诱导减轻了急性期自体血注射引起的脑神经元焦亡。HDAC6通过影响核因子κB(NF - κB)的转录参与调节急性期IVH中的焦亡。此外,HDAC6在IVH慢性期调节神经元中过度的自噬激活。用瑞可利司他治疗可改善IVH急性期的神经功能缺损和脑室损伤。此外,它还减轻了IVH慢性期的情绪、记忆和学习缺陷,同时改善了PHH。

结论

增强的自噬在IVH急性期减弱了NOD样受体蛋白3(NLRP3)炎性小体的激活并抑制神经元焦亡。HDAC6在调节自噬和焦亡之间的相互作用中起重要作用。瑞可利司他治疗显著减轻了IVH急性期焦亡诱导的炎症因子上调和神经功能障碍。此外,瑞可利司他有效减少了慢性期神经元中过度的自噬和凋亡,并减轻了PHH的形成。

https://cdn.ncbi.nlm.nih.gov/pmc/blobs/0cfa/12057270/2dda4afd1bc0/12987_2025_658_Fig1_HTML.jpg

文献检索

告别复杂PubMed语法,用中文像聊天一样搜索,搜遍4000万医学文献。AI智能推荐,让科研检索更轻松。

立即免费搜索

文件翻译

保留排版,准确专业,支持PDF/Word/PPT等文件格式,支持 12+语言互译。

免费翻译文档

深度研究

AI帮你快速写综述,25分钟生成高质量综述,智能提取关键信息,辅助科研写作。

立即免费体验