Suppr超能文献

妊娠后期补充ALAEm对母猪繁殖性能的生化影响。

Biochemical impact of ALAEm supplementation in late gestation on the reproductive performance of sows.

作者信息

Zhao Linlu, Zhang Jin, He Jieyi, Ma Xingbin, Yu Zhichao, Yong Yanhong, Li Youquan, Ju Xianghong, Liu Xiaoxi

机构信息

Department of Veterinary Medicine, College of Coastal Agricultural Sciences, Guangdong Ocean University, Zhanjiang, China.

出版信息

Front Vet Sci. 2025 Apr 23;12:1548263. doi: 10.3389/fvets.2025.1548263. eCollection 2025.

Abstract

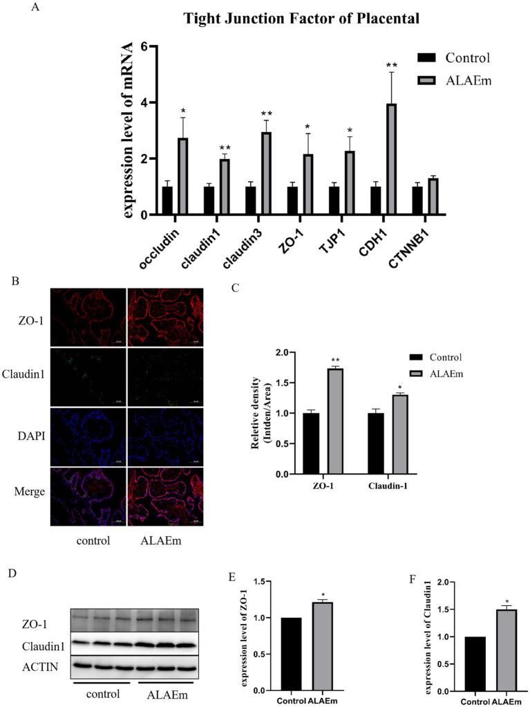
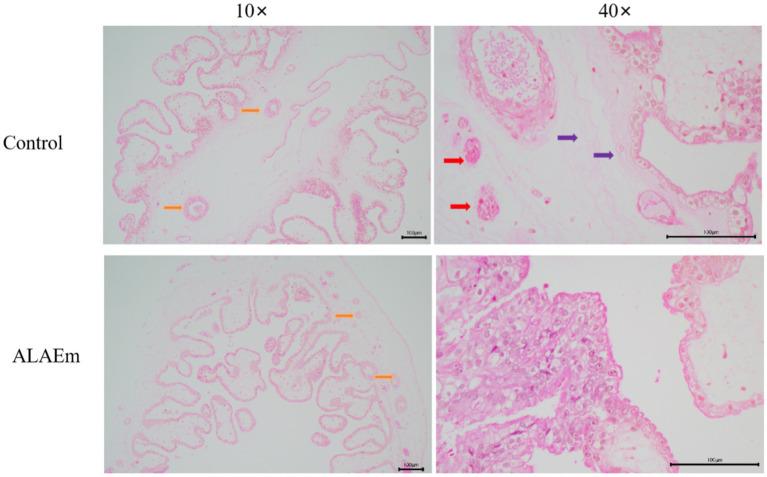
Adding plant extracts to diets to enhance sow performance and health is widely regarded as a healthy and sustainable practice. In promoting antibiotic-free farming, plant extracts have emerged as a leading solution for enhancing sow fertility through nutritional strategies. The aim of this study was to investigate the biochemical impacts of supplementation of sows with ALAEm (composed of nine plant extracts) on blood and placental indices of sows in late gestation. The components of ALAEm were determined by UPLC-MS/MS. 196 normal gestation parturient sows were randomly allocated into two groups ( = 98 per group): the control group and the test group fed 20 g/d ALAEm supplementation at 74-114 d of gestation. The study examined the various clinical indexes in the blood, the expression of genes and proteins and metabolomics in the placenta. Dietary ALAEm supplementation improved sow reproductive performance (total number of piglets born alive, number of piglets weaned, wean weight), serum biochemical indices, placental structure and increased gene and protein expression of ZO-1, Claudin-1 and other placental junction-associated factors. ALAEm attenuated placental tissue oxidation, inflammation, and apoptosis, promoted placental growth (EGF and IGF-1) and angiogenesis factors (VEGFA, PIGF and other factors), and increased the nutrient transport in placental (GLUT1 and SNAT2). Dietary ALAEm supplementation decreased the number of metabolites associated with lipid metabolism through alpha-linolenic acid metabolism. Therefore, dietary supplementation of ALAEm in the late gestation may improve fertility by reducing the levels of inflammation, oxidation and apoptosis in placental tissues via the EGFR/VEGFR2-PI3K-AKT1 pathway, promoting placental growth, angiogenesis and nutrient transport, and altering the levels of placental lipid metabolites via -linolenic acid metabolism.

摘要

在日粮中添加植物提取物以提高母猪生产性能和健康水平,这一做法被广泛认为是一种健康且可持续的养殖方式。在推动无抗养殖的过程中,植物提取物已成为通过营养策略提高母猪繁殖力的主要解决方案。本研究旨在探讨在妊娠后期给母猪补充ALAEm(由九种植物提取物组成)对母猪血液和胎盘指标的生化影响。通过超高效液相色谱-串联质谱法(UPLC-MS/MS)测定ALAEm的成分。196头正常妊娠的分娩母猪被随机分为两组(每组 = 98头):对照组和试验组,试验组在妊娠74 - 114天期间每天补充20克ALAEm。该研究检测了血液中的各项临床指标、胎盘组织中的基因和蛋白质表达以及代谢组学情况。日粮中添加ALAEm可提高母猪的繁殖性能(产活仔数、断奶仔猪数、断奶体重)、血清生化指标、改善胎盘结构,并增加紧密连接蛋白1(ZO-1)、闭合蛋白1(Claudin-1)等胎盘连接相关因子的基因和蛋白质表达。ALAEm减轻了胎盘组织的氧化、炎症和凋亡,促进了胎盘生长(表皮生长因子和胰岛素样生长因子-1)和血管生成因子(血管内皮生长因子A、胎盘生长因子等),并增加了胎盘的营养转运(葡萄糖转运蛋白1和钠-中性氨基酸转运蛋白2)。日粮中添加ALAEm通过α-亚麻酸代谢减少了与脂质代谢相关的代谢物数量。因此,在妊娠后期日粮中添加ALAEm可能通过表皮生长因子受体/血管内皮生长因子受体2-磷脂酰肌醇-3-激酶-蛋白激酶B1(EGFR/VEGFR2-PI3K-AKT1)途径降低胎盘组织中的炎症、氧化和凋亡水平,促进胎盘生长、血管生成和营养转运,并通过α-亚麻酸代谢改变胎盘脂质代谢物水平,从而提高繁殖力。

https://cdn.ncbi.nlm.nih.gov/pmc/blobs/a8f2/12055862/88c3c148aeaf/fvets-12-1548263-g001.jpg

文献检索

告别复杂PubMed语法,用中文像聊天一样搜索,搜遍4000万医学文献。AI智能推荐,让科研检索更轻松。

立即免费搜索

文件翻译

保留排版,准确专业,支持PDF/Word/PPT等文件格式,支持 12+语言互译。

免费翻译文档

深度研究

AI帮你快速写综述,25分钟生成高质量综述,智能提取关键信息,辅助科研写作。

立即免费体验