• 文献检索
  • 文档翻译
  • 深度研究
  • 学术资讯
  • Suppr Zotero 插件Zotero 插件
  • 邀请有礼
  • 套餐&价格
  • 历史记录
应用&插件
Suppr Zotero 插件Zotero 插件浏览器插件Mac 客户端Windows 客户端微信小程序
定价
高级版会员购买积分包购买API积分包
服务
文献检索文档翻译深度研究API 文档MCP 服务
关于我们
关于 Suppr公司介绍联系我们用户协议隐私条款
关注我们

Suppr 超能文献

核心技术专利:CN118964589B侵权必究
粤ICP备2023148730 号-1Suppr @ 2026

文献检索

告别复杂PubMed语法,用中文像聊天一样搜索,搜遍4000万医学文献。AI智能推荐,让科研检索更轻松。

立即免费搜索

文件翻译

保留排版,准确专业,支持PDF/Word/PPT等文件格式,支持 12+语言互译。

免费翻译文档

深度研究

AI帮你快速写综述,25分钟生成高质量综述,智能提取关键信息,辅助科研写作。

立即免费体验

脂肪酸代谢通过过氧化物酶体增殖物激活受体δ(PPARδ)增加丙酮酸脱氢酶激酶4(PDK4)和3-羟基-3-甲基戊二酰辅酶A合成酶2(HMGCS2)的表达,从而抑制新生儿心肌细胞增殖。

Fatty acid metabolism suppresses neonatal cardiomyocyte proliferation by increasing PDK4 and HMGCS2 expression through PPARδ.

作者信息

Tanaka Shota, Hirota Akane, Okada Yoshiaki, Obana Masanori, Fujio Yasushi

机构信息

Laboratory of Clinical Science and Biomedicine, Graduate School of Pharmaceutical Sciences, Osaka University, Osaka, Japan.

Integrated Frontier Research for Medical Science Division, Institute for Open and Transdisciplinary Research Initiatives, Osaka University, Osaka, Japan.

出版信息

PLoS One. 2025 May 8;20(5):e0318178. doi: 10.1371/journal.pone.0318178. eCollection 2025.

DOI:10.1371/journal.pone.0318178
PMID:40338840
原文链接:https://pmc.ncbi.nlm.nih.gov/articles/PMC12061097/
Abstract

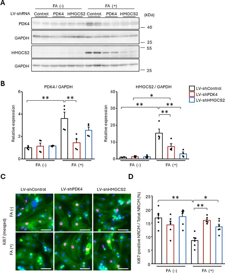
Cardiomyocytes lose their capacity to regenerate immediately after birth. Simultaneously, cardiomyocytes change energy metabolism from glycolysis to oxidative phosphorylation, especially using fatty acids. Accumulating evidence has revealed that fatty acid metabolism weakens the proliferative ability of cardiomyocytes. However, its underlying molecular mechanism remains unclear. In this study, we investigated how fatty acid metabolism contributes to cell cycle regulation in neonatal cardiomyocytes. Cultured neonatal rat cardiomyocytes (NRCMs) were treated with a fatty acid mixture (FA) consisting of palmitic and oleic acids containing L-carnitine. The FA treatment increased not only β-oxidation-related enzymes but also pyruvate dehydrogenase kinase 4 (PDK4), a fatty acid metabolism regulator, and HMG-CoA synthase 2 (HMGCS2), a ketogenic factor. Moreover, Ki67-positive proliferative NRCMs were reduced by the FA, indicating that fatty acids suppress the NRCM cell cycle. GW501516, a peroxisome proliferator-activated receptor δ (PPARδ) activator, also upregulated fatty acid metabolism genes and disturbed NRCM proliferation, whereas GSK3787, a PPARδ inhibitor, recovered FA-induced the cell cycle arrest. Furthermore, overexpression of PDK4 or HMGCS2 using a lentiviral vector suppressed cell cycle activity in NRCMs, and silencing either gene regained cell cycle even in FA-rich condition. In conclusion, fatty acid metabolism increased PDK4 and HMGCS2 via PPARδ activation and suppressed NRCM proliferation.

摘要

心肌细胞在出生后立即失去再生能力。与此同时,心肌细胞的能量代谢从糖酵解转变为氧化磷酸化,尤其是利用脂肪酸。越来越多的证据表明,脂肪酸代谢会削弱心肌细胞的增殖能力。然而,其潜在的分子机制仍不清楚。在本研究中,我们研究了脂肪酸代谢如何影响新生心肌细胞的细胞周期调控。用含有L-肉碱的棕榈酸和油酸组成的脂肪酸混合物(FA)处理培养的新生大鼠心肌细胞(NRCMs)。FA处理不仅增加了与β-氧化相关的酶,还增加了脂肪酸代谢调节因子丙酮酸脱氢酶激酶4(PDK4)和生酮因子HMG-CoA合酶2(HMGCS2)。此外,FA使Ki67阳性增殖的NRCMs减少,表明脂肪酸抑制NRCM细胞周期。过氧化物酶体增殖物激活受体δ(PPARδ)激活剂GW501516也上调脂肪酸代谢基因并干扰NRCM增殖,而PPARδ抑制剂GSK3787可恢复FA诱导的细胞周期停滞。此外,使用慢病毒载体过表达PDK4或HMGCS2可抑制NRCMs中的细胞周期活性,即使在富含FA的条件下沉默任一基因也可恢复细胞周期。总之,脂肪酸代谢通过激活PPARδ增加PDK4和HMGCS2并抑制NRCM增殖。

https://cdn.ncbi.nlm.nih.gov/pmc/blobs/0850/12061097/173c3801cf76/pone.0318178.g007.jpg
https://cdn.ncbi.nlm.nih.gov/pmc/blobs/0850/12061097/d9112eb52032/pone.0318178.g001.jpg
https://cdn.ncbi.nlm.nih.gov/pmc/blobs/0850/12061097/c0e2f54e9fae/pone.0318178.g002.jpg
https://cdn.ncbi.nlm.nih.gov/pmc/blobs/0850/12061097/6fe9ef7eadcf/pone.0318178.g003.jpg
https://cdn.ncbi.nlm.nih.gov/pmc/blobs/0850/12061097/63563c05e6c0/pone.0318178.g004.jpg
https://cdn.ncbi.nlm.nih.gov/pmc/blobs/0850/12061097/8f538d8d258a/pone.0318178.g005.jpg
https://cdn.ncbi.nlm.nih.gov/pmc/blobs/0850/12061097/6aa496b5c4bd/pone.0318178.g006.jpg
https://cdn.ncbi.nlm.nih.gov/pmc/blobs/0850/12061097/173c3801cf76/pone.0318178.g007.jpg
https://cdn.ncbi.nlm.nih.gov/pmc/blobs/0850/12061097/d9112eb52032/pone.0318178.g001.jpg
https://cdn.ncbi.nlm.nih.gov/pmc/blobs/0850/12061097/c0e2f54e9fae/pone.0318178.g002.jpg
https://cdn.ncbi.nlm.nih.gov/pmc/blobs/0850/12061097/6fe9ef7eadcf/pone.0318178.g003.jpg
https://cdn.ncbi.nlm.nih.gov/pmc/blobs/0850/12061097/63563c05e6c0/pone.0318178.g004.jpg
https://cdn.ncbi.nlm.nih.gov/pmc/blobs/0850/12061097/8f538d8d258a/pone.0318178.g005.jpg
https://cdn.ncbi.nlm.nih.gov/pmc/blobs/0850/12061097/6aa496b5c4bd/pone.0318178.g006.jpg
https://cdn.ncbi.nlm.nih.gov/pmc/blobs/0850/12061097/173c3801cf76/pone.0318178.g007.jpg

相似文献

1
Fatty acid metabolism suppresses neonatal cardiomyocyte proliferation by increasing PDK4 and HMGCS2 expression through PPARδ.脂肪酸代谢通过过氧化物酶体增殖物激活受体δ(PPARδ)增加丙酮酸脱氢酶激酶4(PDK4)和3-羟基-3-甲基戊二酰辅酶A合成酶2(HMGCS2)的表达,从而抑制新生儿心肌细胞增殖。
PLoS One. 2025 May 8;20(5):e0318178. doi: 10.1371/journal.pone.0318178. eCollection 2025.
2
Peroxisome proliferator-activated receptor delta activates fatty acid oxidation in cultured neonatal and adult cardiomyocytes.过氧化物酶体增殖物激活受体δ可激活培养的新生和成年心肌细胞中的脂肪酸氧化。
Biochem Biophys Res Commun. 2004 Jan 9;313(2):277-86. doi: 10.1016/j.bbrc.2003.11.127.
3
High Fat Diet Upregulates Fatty Acid Oxidation and Ketogenesis via Intervention of PPAR-γ.高脂饮食通过干预PPAR-γ上调脂肪酸氧化和生酮作用。
Cell Physiol Biochem. 2018;48(3):1317-1331. doi: 10.1159/000492091. Epub 2018 Jul 26.
4
CD36-dependent regulation of muscle FoxO1 and PDK4 in the PPAR delta/beta-mediated adaptation to metabolic stress.在过氧化物酶体增殖物激活受体δ/β介导的对代谢应激的适应性反应中,CD36对肌肉中FoxO1和PDK4的依赖性调节
J Biol Chem. 2008 May 23;283(21):14317-26. doi: 10.1074/jbc.M706478200. Epub 2008 Feb 28.
5
Mitochondrial Substrate Utilization Regulates Cardiomyocyte Cell Cycle Progression.线粒体底物利用调节心肌细胞细胞周期进程。
Nat Metab. 2020 Feb;2(2):167-178. Epub 2020 Feb 20.
6
Diverging regulation of pyruvate dehydrogenase kinase isoform gene expression in cultured human muscle cells.培养的人肌肉细胞中丙酮酸脱氢酶激酶同工型基因表达的差异调节
FEBS J. 2005 Jun;272(12):3004-14. doi: 10.1111/j.1742-4658.2005.04713.x.
7
Increase of peroxisome proliferator-activated receptor δ (PPARδ) by digoxin to improve lipid metabolism in the heart of diabetic rats.地高辛通过增加过氧化物酶体增殖物激活受体 δ(PPARδ)来改善糖尿病大鼠心脏的脂质代谢。
Horm Metab Res. 2013 May;45(5):364-71. doi: 10.1055/s-0032-1330021. Epub 2012 Dec 7.
8
PPARdelta modulates lipopolysaccharide-induced TNFalpha inflammation signaling in cultured cardiomyocytes.过氧化物酶体增殖物激活受体δ调节培养心肌细胞中脂多糖诱导的肿瘤坏死因子α炎症信号传导。
J Mol Cell Cardiol. 2006 Jun;40(6):821-8. doi: 10.1016/j.yjmcc.2006.03.422. Epub 2006 May 15.
9
Activation of receptors δ (PPARδ) by agonist (GW0742) may enhance lipid metabolism in heart both in vivo and in vitro.激动剂(GW0742)激活受体 δ(PPARδ)可增强体内和体外心脏的脂质代谢。
Horm Metab Res. 2013 Nov;45(12):880-6. doi: 10.1055/s-0033-1348317. Epub 2013 Jun 26.
10
Activation of peroxisome proliferator-activated receptor-{delta} by GW501516 prevents fatty acid-induced nuclear factor-{kappa}B activation and insulin resistance in skeletal muscle cells.GW501516 通过激活过氧化物酶体增殖物激活受体-δ可防止脂肪酸诱导的骨骼肌细胞中核因子-κB 的激活和胰岛素抵抗。
Endocrinology. 2010 Apr;151(4):1560-9. doi: 10.1210/en.2009-1211. Epub 2010 Feb 25.

本文引用的文献

1
Acetyl-CoA metabolism as a therapeutic target for cancer.乙酰辅酶 A 代谢作为癌症的治疗靶点。
Biomed Pharmacother. 2023 Dec;168:115741. doi: 10.1016/j.biopha.2023.115741. Epub 2023 Oct 19.
2
Inhibition of fatty acid oxidation enables heart regeneration in adult mice.脂肪酸氧化抑制可促进成年小鼠的心脏再生。
Nature. 2023 Oct;622(7983):619-626. doi: 10.1038/s41586-023-06585-5. Epub 2023 Sep 27.
3
Ketones and the Heart: Metabolic Principles and Therapeutic Implications.酮体与心脏:代谢原理与治疗意义。
Circ Res. 2023 Mar 31;132(7):882-898. doi: 10.1161/CIRCRESAHA.123.321872. Epub 2023 Mar 30.
4
Metabolic Changes Associated With Cardiomyocyte Dedifferentiation Enable Adult Mammalian Cardiac Regeneration.与心肌细胞去分化相关的代谢变化使成年哺乳动物的心脏再生成为可能。
Circulation. 2022 Dec 20;146(25):1950-1967. doi: 10.1161/CIRCULATIONAHA.122.061960. Epub 2022 Nov 24.
5
Neonatal ketone body elevation regulates postnatal heart development by promoting cardiomyocyte mitochondrial maturation and metabolic reprogramming.新生儿酮体升高通过促进心肌细胞线粒体成熟和代谢重编程来调节出生后心脏发育。
Cell Discov. 2022 Oct 11;8(1):106. doi: 10.1038/s41421-022-00447-6.
6
Cardiac Myosin Heavy Chain Reporter Mice to Study Heart Development and Disease.用于研究心脏发育和疾病的心肌肌球蛋白重链报告基因小鼠。
Circ Res. 2022 Aug 5;131(4):364-366. doi: 10.1161/CIRCRESAHA.122.321461. Epub 2022 Jul 13.
7
UCP2 modulates cardiomyocyte cell cycle activity, acetyl-CoA, and histone acetylation in response to moderate hypoxia.UCP2 调节心肌细胞细胞周期活性、乙酰辅酶 A 和组蛋白乙酰化,以响应适度缺氧。
JCI Insight. 2022 Aug 8;7(15):e155475. doi: 10.1172/jci.insight.155475.
8
PPARdelta activation induces metabolic and contractile maturation of human pluripotent stem cell-derived cardiomyocytes.过氧化物酶体增殖物激活受体 δ 激活诱导人多能干细胞源性心肌细胞的代谢和收缩成熟。
Cell Stem Cell. 2022 Apr 7;29(4):559-576.e7. doi: 10.1016/j.stem.2022.02.011. Epub 2022 Mar 23.
9
Mitochondrial fatty acid utilization increases chromatin oxidative stress in cardiomyocytes.线粒体脂肪酸利用增加心肌细胞染色质氧化应激。
Proc Natl Acad Sci U S A. 2021 Aug 24;118(34). doi: 10.1073/pnas.2101674118.
10
PPAR control of metabolism and cardiovascular functions.过氧化物酶体增殖物激活受体(PPAR)对代谢和心血管功能的调控。
Nat Rev Cardiol. 2021 Dec;18(12):809-823. doi: 10.1038/s41569-021-00569-6. Epub 2021 Jun 14.