Singh Abhishek, Kaakinen Mika, Elamaa Harri, Kiviniemi Vesa, Eklund Lauri
Oulu Center for Cell-Matrix Research, Faculty of Biochemistry and Molecular Medicine, Biocenter Oulu, University of Oulu, Oulu, Finland.
Research Unit of Health Sciences and Technology (HST), Faculty of Medicine, Biocenter Oulu, University of Oulu, Oulu, Finland.
Fluids Barriers CNS. 2025 May 8;22(1):48. doi: 10.1186/s12987-025-00648-7.
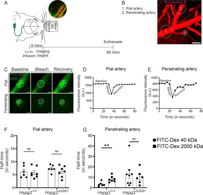
The perivascular conduct pathway that connects the cerebrospinal fluid spaces with the interstitial fluid in the parenchyma are of importance for solute clearance from the brain. In this pathway, the relatively wide perivascular space (PVS) surrounding the pial arteries provides a low-resistant passage while around the perforating arteries, the solute movement is along the basement membrane (BM), that prevents the free exchange of interstitial fluids and solutes. We hypothesize that this selectivity involves specific components of the vascular BM, which is mainly composed of type IV collagen (Col IV) and laminin networks interconnected by nidogens and heparan sulphate proteoglycans (HSPGs). Perlecan is the major HSPG in the BM that binds to Col IV and laminin via glycosaminoglycan (GAG) chains to form a molecular sieve. GAGs may also provide the charge selectivity required for filtration, and also a scaffold for amyloid-β (Aβ) aggregation. The purpose of this study was the functional characterization of perivascular fluid transport and brain clearance in mice lacking perlecan GAG chains.
We generated a novel mouse line (Hspg2) lacking perlecan GAG side chains and investigated perivascular flow and brain clearance in these mice using intravital multiphoton and fluorescence recovery after photobleaching techniques, and functional assays with various tracers. Potentially deleterious effects on brain homeostasis were investigated using transcriptomic, proteomic and immunohistochemical methods. The Hspg2 mice were crossed with a 5xFAD line to examine the importance of GAGs in Aβ aggregation.
We observed a delayed inflow of CSF tracer into the Hspg2 brain with no changes in the clearance of parenchymal injected tracers. Quantification of the Aβ plaques revealed fewer and smaller plaques in the walls of the pial arteries at six months of age, but not in the brain parenchyma. Surprisingly, perlecan GAG deficiency had no severe deleterious effects on brain homeostasis in transcriptomic and proteomic analyses.
Potential brain clearance mechanisms are dependent on the flow through special ECM structures. BM is mainly known for its barrier function, whereas very little is known about how passage along the perivascular ECM is established. This study shows that the GAG composition of the BM affects the solute dynamics and Aβ deposition in the periarterial space.
连接脑脊液间隙与脑实质间质液的血管周围传导通路对于脑溶质清除至关重要。在该通路中,软脑膜动脉周围相对较宽的血管周围间隙(PVS)提供了低阻力通道,而在穿通动脉周围,溶质沿基底膜(BM)移动,基底膜可防止间质液和溶质自由交换。我们推测这种选择性涉及血管基底膜的特定成分,其主要由IV型胶原(Col IV)和通过层黏连蛋白和硫酸乙酰肝素蛋白聚糖(HSPG)相互连接的层粘连蛋白网络组成。基底膜中的主要HSPG是基底膜聚糖,它通过糖胺聚糖(GAG)链与Col IV和层粘连蛋白结合形成分子筛。GAG还可提供过滤所需的电荷选择性,也是淀粉样β蛋白(Aβ)聚集的支架。本研究的目的是对缺乏基底膜聚糖GAG链的小鼠的血管周围液体运输和脑清除功能进行表征。
我们培育了一种缺乏基底膜聚糖GAG侧链的新型小鼠品系(Hspg2),并使用活体多光子和光漂白后荧光恢复技术以及各种示踪剂的功能测定,研究了这些小鼠的血管周围血流和脑清除情况。使用转录组学、蛋白质组学和免疫组织化学方法研究了对脑内环境稳定的潜在有害影响。将Hspg2小鼠与5xFAD品系杂交,以研究GAG在Aβ聚集中的重要性。
我们观察到脑脊液示踪剂流入Hspg2小鼠脑内的过程延迟,而脑实质内注射示踪剂的清除无变化。对Aβ斑块的定量分析显示,6月龄时软脑膜动脉壁上的斑块数量减少且尺寸变小,但脑实质内未见此现象。令人惊讶的是,在转录组学和蛋白质组学分析中,基底膜聚糖GAG缺乏对脑内环境稳定没有严重的有害影响。
潜在的脑清除机制取决于通过特殊细胞外基质结构的流动。基底膜主要以其屏障功能而闻名,而关于如何建立沿血管周围细胞外基质的通道却知之甚少。本研究表明,基底膜的GAG组成会影响溶质动力学和动脉周围空间中的Aβ沉积。