Sun Guanglong, Yu Chencen, Cai Ruolan, Li Mingxuan, Fan Lingzhu, Sun Hao, Lyu Chenfei, Lin Yingxu, Gao Lixia, Wang Kuan Hong, Li Xinjian
Department of Neurology of the Second Affiliated Hospital, Interdisciplinary Institute of Neuroscience and Technology, Zhejiang University School of Medicine, and Key Laboratory of Medical Neurobiology of Zhejiang Province, Hangzhou, 310020, PR China.
Nanhu Brain-computer Interface Institute, Hangzhou, 311100, PR China.
Commun Biol. 2025 May 10;8(1):725. doi: 10.1038/s42003-025-08169-7.
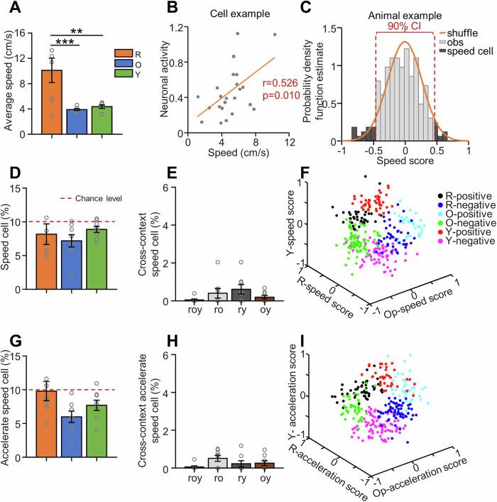
The secondary motor cortex (M2) plays an important role in the adaptive control of locomotor behaviors. However, it is unclear how M2 neurons encode the same type of locomotor control variables in different environmental contexts. Here we image the neuronal activity in M2 with a miniscope while mice are moving freely in each of three environments: a Y-maze, a running-wheel, and an open-field. These animals show distinct locomotor patterns in different environmental contexts. Surprisingly, a large population of M2 neurons are active before starting and after ceasing locomotion, while maintaining decreased neural activity during locomotion. Furthermore, the majority of these neurons are consistently engaged across various contexts, suggesting egocentric voluntary control functions. In contrast, the smaller populations of locomotion-activated M2 neurons are mostly context-specific, suggesting exocentric navigation functions. Thus, our results demonstrate that M2 neurons encode motor control variables for self-initiated locomotor behaviors in both context-dependent and context-independent manners.
次级运动皮层(M2)在运动行为的适应性控制中发挥着重要作用。然而,尚不清楚M2神经元如何在不同的环境背景下编码相同类型的运动控制变量。在此,我们使用微型显微镜对M2中的神经元活动进行成像,同时小鼠在三种环境中的每一种中自由移动:Y迷宫、跑轮和旷场。这些动物在不同的环境背景下表现出不同的运动模式。令人惊讶的是,大量M2神经元在开始运动前和停止运动后活跃,而在运动过程中神经活动保持降低。此外,这些神经元中的大多数在各种背景下持续参与,表明具有以自我为中心的自主控制功能。相比之下,较少数量的运动激活M2神经元大多是特定于背景的,表明具有以外部为中心的导航功能。因此,我们的结果表明,M2神经元以依赖于背景和不依赖于背景的方式编码自我发起的运动行为的运动控制变量。