Zheng Manjia, Chen Ziwei, Xie Jiling, Yang Qiyuan, Mo Minhua, Chen Liangjiao
Department of Orthodontics, School and Hospital of Stomatology, Guangdong Engineering Research Center of Oral Restoration and Reconstruction & Guangzhou Key Laboratory of Basic and Applied Research of Oral Regenerative Medicine, Guangzhou Medical University, Guangzhou, People's Republic of China.
Int J Nanomedicine. 2025 May 6;20:5799-5815. doi: 10.2147/IJN.S515951. eCollection 2025.
The cerebral cortex is the foundation of cognitive function, and an imbalance in copper homeostasis in the cerebral cortex may cause cognitive and memory dysfunction. Metal exposure may disrupt copper (Cu) homeostasis in cells, leading to cognitive impairment. Yttrium oxide nanoparticles (YO NPs) are widely used in the biomedical field and have potential neurotoxicity. However, the influence of YO NPs on cognitive memory function in the brain is currently unclear.
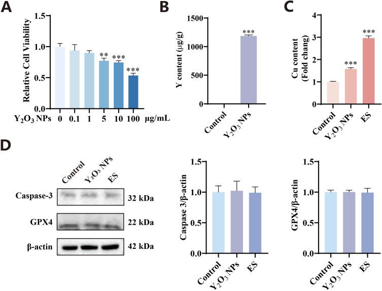
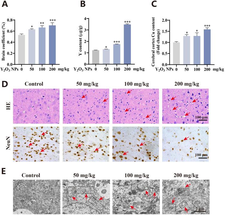
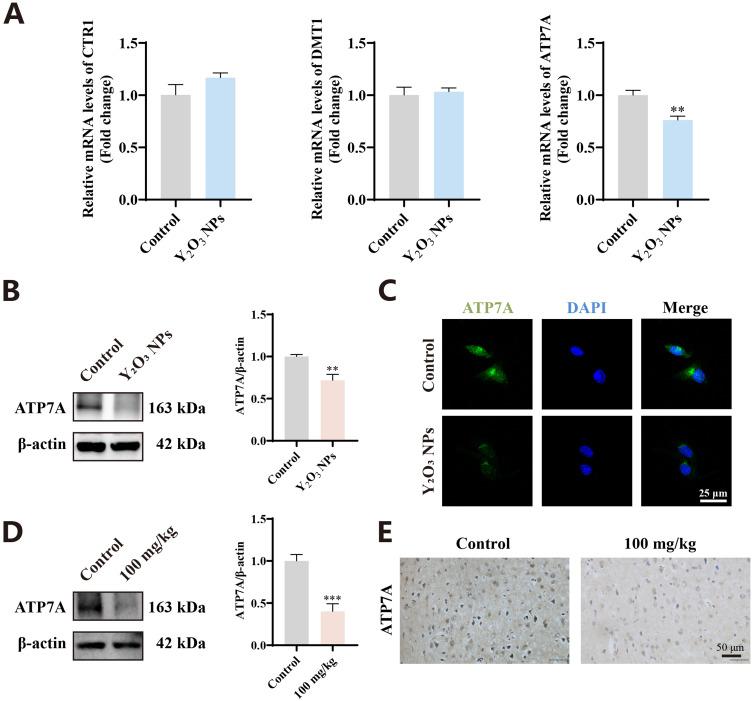
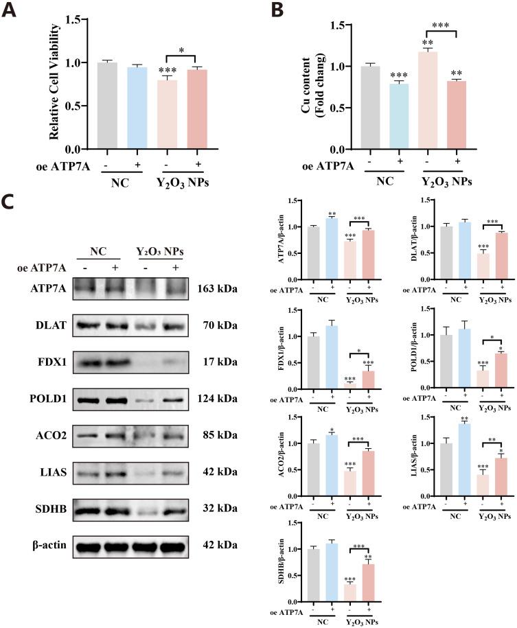
The effects of YO NPs on cognitive and memory function were evaluated by rat behavioural experiments after intraperitoneal injection in a rat model. Subsequently, histological analysis was conducted on the cerebral cortex, and the Cu content and expression levels of cuproptosis-related proteins were detected both in vitro and in vivo. Finally, the copper output protein Cu transporting alpha polypeptide (ATP7A) was screened and detected at the mRNA and protein levels. Plasmid transfection experiments further confirmed that YO NPs mediate disordered Cu output through ATP7A.
YO NP exposure induced cognitive and memory dysfunction in rats. This effect was related to the disruption of copper homeostasis in neuronal cells caused by YO NPs, which induced cuproptosis. Further research revealed that YO NPs downregulate ATP7A expression, thus disrupting copper output and inducing cuproptosis.
YO NPs induce cognitive and memory dysfunction by mediating the disruption of copper output in neuronal cells, revealing the toxicity of YO NPs to neurons. These findings contribute to their safe application in the biomedical field.
大脑皮层是认知功能的基础,大脑皮层中铜稳态失衡可能导致认知和记忆功能障碍。金属暴露可能会破坏细胞内的铜(Cu)稳态,从而导致认知障碍。氧化钇纳米颗粒(YO NPs)在生物医学领域广泛应用且具有潜在神经毒性。然而,目前尚不清楚YO NPs对大脑认知记忆功能的影响。
通过对大鼠模型进行腹腔注射后,利用大鼠行为实验评估YO NPs对认知和记忆功能的影响。随后,对大脑皮层进行组织学分析,并在体外和体内检测铜含量以及铜死亡相关蛋白的表达水平。最后,在mRNA和蛋白质水平筛选并检测铜输出蛋白铜转运α多肽(ATP7A)。质粒转染实验进一步证实YO NPs通过ATP7A介导铜输出紊乱。
暴露于YO NPs会导致大鼠出现认知和记忆功能障碍。这种效应与YO NPs引起神经元细胞内铜稳态破坏从而诱导铜死亡有关。进一步研究表明,YO NPs下调ATP7A表达,进而破坏铜输出并诱导铜死亡。
YO NPs通过介导神经元细胞内铜输出紊乱诱导认知和记忆功能障碍,揭示了YO NPs对神经元的毒性。这些发现有助于其在生物医学领域的安全应用。