Suppr超能文献

α-突触核蛋白-1通过与桩蛋白相互作用调节硬度感知中的机械转导。

Synphilin-1 regulates mechanotransduction in rigidity sensing through interaction with zyxin.

作者信息

Kim Seok Gi, Li Jinyan, Hwang Ji Su, Hassan Muhammad Anwar Ul, Sim Ye Eun, Lee Ju Yeon, Mo Jung-Soon, Kim Myeong Ok, Lee Gwang, Park Sungsu

机构信息

Department of Molecular Science and Technology, Ajou University, 206 World cup‑ro, Suwon, 16499, Republic of Korea.

Department of Mechanical Engineering, Sungkyunkwan University, 2066 Seobu-ro, Suwon, 16419, Republic of Korea.

出版信息

J Nanobiotechnology. 2025 May 14;23(1):345. doi: 10.1186/s12951-025-03429-4.

Abstract

BACKGROUND

Synphilin-1 has been studied extensively in the context of Parkinson's disease pathology. However, the biophysical functions of synphilin-1 remain unexplored. To investigate its novel functionalities herein, cellular traction force and rigidity sensing ability are analyzed based on synphilin-1 overexpression using elastomeric pillar arrays and substrates of varying stiffness. Molecular changes are analyzed using RNA sequencing-based transcriptomic and liquid chromatography-tandem mass spectrometry-based proteomic analyses.

RESULTS

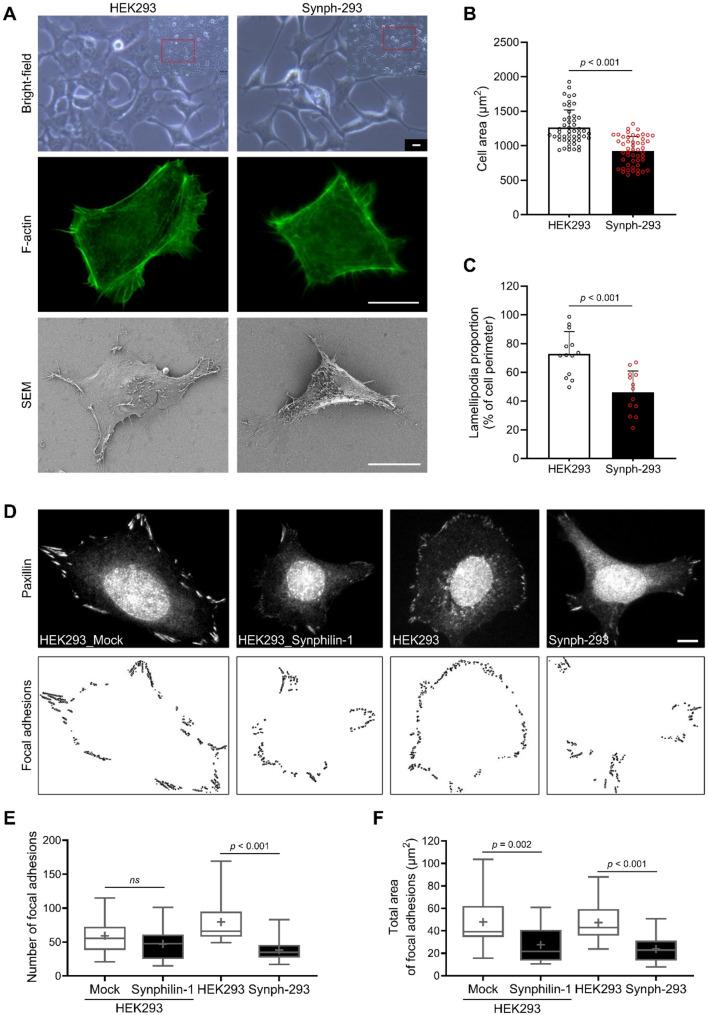
Synphilin-1 overexpression reduces cell area, with a decline of local contraction on elastomeric pillar arrays. Cells overexpressing synphilin-1 exhibit an impaired ability to respond to substrate rigidity; however, synphilin-1 knockdown restores rigidity sensing abilities. Integrated omics analysis and in silico prediction corroborate the phenotypic alterations induced by synphilin-1 overexpression at a biophysical level. Zyxin emerges as a novel synphilin-1 binding protein, and synphilin-1 overexpression reduces the nuclear translocation of yes-associated protein.

CONCLUSION

These findings provide novel insights into the biophysical functions of synphilin-1, suggesting a potential protective role to the altered extracellular matrix, which may be relevant to neurodegenerative conditions such as Parkinson's disease.

摘要

背景

在帕金森病病理学背景下,对α-突触核蛋白-1进行了广泛研究。然而,α-突触核蛋白-1的生物物理功能仍未被探索。为了在此研究其新功能,基于使用弹性柱阵列和不同刚度的底物的α-突触核蛋白-1过表达,分析细胞牵引力和刚度传感能力。使用基于RNA测序的转录组学和基于液相色谱-串联质谱的蛋白质组学分析来分析分子变化。

结果

α-突触核蛋白-1过表达减少细胞面积,弹性柱阵列上的局部收缩下降。过表达α-突触核蛋白-1的细胞对底物刚度的反应能力受损;然而,敲低α-突触核蛋白-1可恢复刚度传感能力。综合组学分析和计算机预测证实了α-突触核蛋白-1过表达在生物物理水平上诱导的表型改变。桩蛋白作为一种新的α-突触核蛋白-1结合蛋白出现,并且α-突触核蛋白-1过表达减少Yes相关蛋白的核转位。

结论

这些发现为α-突触核蛋白-1的生物物理功能提供了新见解,表明对改变的细胞外基质具有潜在的保护作用,这可能与帕金森病等神经退行性疾病有关。

https://cdn.ncbi.nlm.nih.gov/pmc/blobs/438d/12076907/d4494f18ae5f/12951_2025_3429_Fig1_HTML.jpg

文献检索

告别复杂PubMed语法,用中文像聊天一样搜索,搜遍4000万医学文献。AI智能推荐,让科研检索更轻松。

立即免费搜索

文件翻译

保留排版,准确专业,支持PDF/Word/PPT等文件格式,支持 12+语言互译。

免费翻译文档

深度研究

AI帮你快速写综述,25分钟生成高质量综述,智能提取关键信息,辅助科研写作。

立即免费体验