• 文献检索
  • 文档翻译
  • 深度研究
  • 学术资讯
  • Suppr Zotero 插件Zotero 插件
  • 邀请有礼
  • 套餐&价格
  • 历史记录
应用&插件
Suppr Zotero 插件Zotero 插件浏览器插件Mac 客户端Windows 客户端微信小程序
定价
高级版会员购买积分包购买API积分包
服务
文献检索文档翻译深度研究API 文档MCP 服务
关于我们
关于 Suppr公司介绍联系我们用户协议隐私条款
关注我们

Suppr 超能文献

核心技术专利:CN118964589B侵权必究
粤ICP备2023148730 号-1Suppr @ 2026

文献检索

告别复杂PubMed语法,用中文像聊天一样搜索,搜遍4000万医学文献。AI智能推荐,让科研检索更轻松。

立即免费搜索

文件翻译

保留排版,准确专业,支持PDF/Word/PPT等文件格式,支持 12+语言互译。

免费翻译文档

深度研究

AI帮你快速写综述,25分钟生成高质量综述,智能提取关键信息,辅助科研写作。

立即免费体验

一项长期户外中型生态系统研究的见解:环境DNA代谢条形码技术揭示了一种纳米农药制剂(纳米二氧化钛包覆多菌灵)对淡水微生物群落的影响加剧但具有短暂性。

Insights from a Long-Term Outdoor Mesocosm Study: eDNA Metabarcoding Reveals Exacerbated but Transient Impacts from a Nanoenabled Pesticide Formulation (Nano-TiO-Coated Carbendazim) on Freshwater Microbial Communities.

作者信息

van der Plas Martin, Nederstigt Tom A P, Trimbos Krijn B, Didaskalou Emilie A, Vijver Martina G

机构信息

Institute of Environmental Sciences (CML), Leiden University, Leiden 2300 RA, The Netherlands.

出版信息

ACS ES T Water. 2025 Apr 22;5(5):2421-2431. doi: 10.1021/acsestwater.5c00014. eCollection 2025 May 9.

DOI:10.1021/acsestwater.5c00014
PMID:40371373
原文链接:https://pmc.ncbi.nlm.nih.gov/articles/PMC12070410/
Abstract

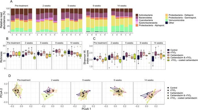
Fungicides currently encompass the second-most-used class of agricultural pesticides globally. Residues are frequently detected in freshwater, leading to undesired ecological impacts. Nanoenabled pesticide formulations have recently gained prominence in the scientific literature and have been suggested to exhibit favorable properties over conventional pesticide formulations by facilitating reductions in emissions toward nontarget locations. However, data on unintended effects on nontarget aquatic communities are scarce, especially concerning microbial communities. In this study, long-term effects of nano titanium-dioxide- (nTiO)-coated carbendazim and its constituents on (pelagic) freshwater microbial communities in simulated agricultural ditches were investigated over a period of 14 weeks using environmental DNA (eDNA) metabarcoding. Impacts on bacterial diversity (α and β) were observed 2 weeks after the treatment application and most pronounced in the nTiO-coated carbendazim treatment, followed by its active substance, i.e., noncoated carbendazim. The observed patterns possibly imply that nTiO-coated carbendazim imposed more pronounced and potentially delayed or extended effects compared to the noncoated form of carbendazim. Bacterial communities also proved to be resilient under the tested conditions as they returned to the control-state within 5 weeks after the treatment application. Overall, our data suggest that eDNA metabarcoding data on microbial communities can help uncover time-dependent effects of nanoformulated pesticides.

摘要

杀菌剂目前是全球第二大使用量的农用杀虫剂类别。淡水中经常检测到其残留,会产生不良的生态影响。纳米农药制剂最近在科学文献中受到关注,有人认为其相对于传统农药制剂具有良好的特性,能减少向非目标区域的排放。然而,关于对非目标水生生物群落意外影响的数据很少,尤其是关于微生物群落的。在本研究中,使用环境DNA(eDNA)宏条形码技术,在14周的时间里,研究了纳米二氧化钛(nTiO)包覆的多菌灵及其成分对模拟农业沟渠中(浮游)淡水微生物群落的长期影响。在施药后2周观察到对细菌多样性(α和β)的影响,在nTiO包覆的多菌灵处理中最为明显,其次是其活性物质,即未包覆的多菌灵。观察到的模式可能意味着,与未包覆的多菌灵相比,nTiO包覆的多菌灵产生了更明显且可能延迟或持续时间更长的影响。在测试条件下,细菌群落也表现出恢复力,因为在施药后5周内它们恢复到了对照状态。总体而言,我们的数据表明,关于微生物群落的eDNA宏条形码数据有助于揭示纳米配方农药的时间依赖性影响。

https://cdn.ncbi.nlm.nih.gov/pmc/blobs/6fa5/12070410/2ac60765c00c/ew5c00014_0002.jpg
https://cdn.ncbi.nlm.nih.gov/pmc/blobs/6fa5/12070410/98744073935f/ew5c00014_0001.jpg
https://cdn.ncbi.nlm.nih.gov/pmc/blobs/6fa5/12070410/2ac60765c00c/ew5c00014_0002.jpg
https://cdn.ncbi.nlm.nih.gov/pmc/blobs/6fa5/12070410/98744073935f/ew5c00014_0001.jpg
https://cdn.ncbi.nlm.nih.gov/pmc/blobs/6fa5/12070410/2ac60765c00c/ew5c00014_0002.jpg

相似文献

1
Insights from a Long-Term Outdoor Mesocosm Study: eDNA Metabarcoding Reveals Exacerbated but Transient Impacts from a Nanoenabled Pesticide Formulation (Nano-TiO-Coated Carbendazim) on Freshwater Microbial Communities.一项长期户外中型生态系统研究的见解:环境DNA代谢条形码技术揭示了一种纳米农药制剂(纳米二氧化钛包覆多菌灵)对淡水微生物群落的影响加剧但具有短暂性。
ACS ES T Water. 2025 Apr 22;5(5):2421-2431. doi: 10.1021/acsestwater.5c00014. eCollection 2025 May 9.
2
Impacts of a novel controlled-release TiO-coated (nano-) formulation of carbendazim and its constituents on freshwater macroinvertebrate communities.多菌灵新型控释二氧化钛包覆(纳米)制剂及其成分对淡水大型无脊椎动物群落的影响。
Sci Total Environ. 2022 Sep 10;838(Pt 4):156554. doi: 10.1016/j.scitotenv.2022.156554. Epub 2022 Jun 9.
3
Zooplankton community turnover in response to a novel TiO-coated nano-formulation of carbendazim and its constituents.对新型 TiO 涂层的多菌灵纳米制剂及其成分的浮游动物群落更替的响应。
Environ Pollut. 2023 Sep 15;333:121894. doi: 10.1016/j.envpol.2023.121894. Epub 2023 Jun 2.
4
Heatwaves, elevated temperatures, and a pesticide cause interactive effects on multi-trophic levels of a freshwater ecosystem.热浪、高温和一种杀虫剂对淡水生态系统的多个营养级产生交互影响。
Environ Pollut. 2023 Jun 15;327:121498. doi: 10.1016/j.envpol.2023.121498. Epub 2023 Mar 23.
5
Assessment of stream macroinvertebrate communities with eDNA is not congruent with tissue-based metabarcoding.基于 DNA 评估溪流大型无脊椎动物群落与组织的 metabarcoding 不一致。
Mol Ecol. 2021 Jul;30(13):3239-3251. doi: 10.1111/mec.15597. Epub 2020 Sep 8.
6
Modeling the ecological status response of rivers to multiple stressors using machine learning: A comparison of environmental DNA metabarcoding and morphological data.运用机器学习模型对河流受多重胁迫的生态状况进行响应模拟:环境 DNA metabarcoding 和形态数据的比较。
Water Res. 2020 Sep 15;183:116004. doi: 10.1016/j.watres.2020.116004. Epub 2020 Jun 15.
7
A comparative analysis of eDNA metabarcoding and field surveys: Exploring freshwater plant communities in rivers.宏条形码与实地调查的比较分析:河流淡水植物群落的研究。
Sci Total Environ. 2024 Dec 1;954:176200. doi: 10.1016/j.scitotenv.2024.176200. Epub 2024 Sep 14.
8
Freshwater fish community assessment using eDNA metabarcoding vs. capture-based methods: Differences in efficiency and resolution coupled to habitat and ecology.使用环境DNA宏条形码技术与基于捕获的方法对淡水鱼群落进行评估:效率和分辨率差异与栖息地及生态的关联
Environ Res. 2025 Jun 1;274:121238. doi: 10.1016/j.envres.2025.121238. Epub 2025 Feb 26.
9
Environmental DNA metabarcoding: Current applications and future prospects for freshwater fish monitoring.环境DNA宏条形码技术:淡水鱼类监测的当前应用及未来前景
J Environ Manage. 2025 Mar;376:124531. doi: 10.1016/j.jenvman.2025.124531. Epub 2025 Feb 16.
10
Biodiversity assessment of tropical shelf eukaryotic communities via pelagic eDNA metabarcoding.通过远洋环境DNA宏条形码技术对热带陆架真核生物群落进行生物多样性评估。
Ecol Evol. 2019 Dec 3;9(24):14341-14355. doi: 10.1002/ece3.5871. eCollection 2019 Dec.

本文引用的文献

1
Current trends and mismatches on fungicide use and assessment of the ecological effects in freshwater ecosystems.当前在淡水生态系统中使用杀菌剂的趋势和不匹配现象,以及对生态影响的评估。
Environ Pollut. 2024 Apr 15;347:123678. doi: 10.1016/j.envpol.2024.123678. Epub 2024 Mar 5.
2
Updated reasoned opinion on the toxicological properties and maximum residue levels (MRLs) for the benzimidazole substances carbendazim and thiophanate-methyl.关于苯并咪唑类物质多菌灵和甲基硫菌灵毒理学特性及最大残留限量(MRLs)的最新合理意见。
EFSA J. 2024 Feb 20;22(2):e8569. doi: 10.2903/j.efsa.2024.8569. eCollection 2024 Feb.
3
Sustainability Claims of Nanoenabled Pesticides Require a More Thorough Evaluation.
纳米农药的可持续性声明需要更全面的评估。
Environ Sci Technol. 2024 Feb 6;58(5):2163-2165. doi: 10.1021/acs.est.3c10207. Epub 2024 Jan 23.
4
Metabarcoding read abundances of orchid mycorrhizal fungi are correlated to copy numbers estimated using ddPCR.利用 ddPCR 估算的兰科菌根真菌的代谢条形码读取丰度与拷贝数呈相关关系。
New Phytol. 2024 May;242(4):1825-1834. doi: 10.1111/nph.19385. Epub 2023 Nov 6.
5
Twenty Years of Research in Ecosystem Functions in Aquatic Microbial Ecotoxicology.二十年水生微生物生态毒理学中生态系统功能研究
Environ Toxicol Chem. 2023 Sep;42(9):1867-1888. doi: 10.1002/etc.5708. Epub 2023 Aug 2.
6
Carbendazim: Ecological risks, toxicities, degradation pathways and potential risks to human health.多菌灵:生态风险、毒性、降解途径以及对人类健康的潜在风险。
Chemosphere. 2023 Feb;314:137723. doi: 10.1016/j.chemosphere.2022.137723. Epub 2022 Dec 31.
7
Nanotechnology in agriculture: Comparison of the toxicity between conventional and nano-based agrochemicals on non-target aquatic species.农业纳米技术:传统和基于纳米的农用化学品对非靶标水生生物毒性的比较。
J Hazard Mater. 2022 Oct 5;439:129559. doi: 10.1016/j.jhazmat.2022.129559. Epub 2022 Jul 8.
8
Impacts of a novel controlled-release TiO-coated (nano-) formulation of carbendazim and its constituents on freshwater macroinvertebrate communities.多菌灵新型控释二氧化钛包覆(纳米)制剂及其成分对淡水大型无脊椎动物群落的影响。
Sci Total Environ. 2022 Sep 10;838(Pt 4):156554. doi: 10.1016/j.scitotenv.2022.156554. Epub 2022 Jun 9.
9
Nano-enabled pesticides for sustainable agriculture and global food security.纳米农药助力可持续农业与全球粮食安全
Nat Nanotechnol. 2022 Apr;17(4):347-360. doi: 10.1038/s41565-022-01082-8. Epub 2022 Mar 24.
10
Quantifying impacts of titanium dioxide nanoparticles on natural assemblages of riverine phytobenthos and phytoplankton in an outdoor setting.量化二氧化钛纳米颗粒对户外自然生境中河流浮游植物和底栖植物群落的影响。
Sci Total Environ. 2022 Jul 20;831:154616. doi: 10.1016/j.scitotenv.2022.154616. Epub 2022 Mar 18.