Suppr超能文献

代谢物介导的叶际微生物群对感病和抗病黑加仑品种白粉病感染的响应

Metabolite-mediated responses of phyllosphere microbiota to powdery mildew infection in resistant and susceptible black currant cultivars.

作者信息

Zhao Xueying, Chen Along, Gong Xiaonan, Zhang Peng, Cui Kaojia, Li Shuxian, Zhang Weixia, Zhu Chenqiao, Gang Huixin, Huo Junwei, Xie Fuchun, Qin Dong

机构信息

College of Horticulture & Landscape Architecture, Northeast Agricultural University, No 600, Changjiang Road, Xiangfang District, Harbin City, Heilongjiang Province, China.

National-Local Joint Engineering Research Center for Development and Utilization of Small Fruits in Cold Regions, Northeast Agricultural University, No 600, Changjiang Road, Xiangfang District, Harbin City, Heilongjiang Province, China.

出版信息

Hortic Res. 2025 Mar 25;12(7):uhaf092. doi: 10.1093/hr/uhaf092. eCollection 2025 Jul.

Abstract

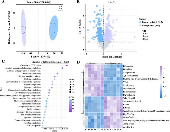
Plant-metabolite-microbe interactions play essential roles in disease suppression. Most studies focus on the root exudates and rhizosphere microbiota to fight soil-borne pathogens, but it is poorly understood whether the changes in phyllosphere metabolites can actively recruit beneficial microbes to enhance disease resistance. In this study, the differences of phyllosphere microbial communities and key leaf metabolites were systematically explored in resistant and susceptible black currant cultivars related to powdery mildew (PM) by integrating microbiome and metabolomic analyses. The results showed that the diversity and composition of microbiome changed, as highlighted by a reduction in microbial alpha-diversity and beta-diversity of susceptible cultivars. An increasing fungal network complexity and a decreasing bacterial network complexity occurred in resistant cultivar. , (bacteria), and (fungi) were identified as keystone microorganisms and resistance effectors in resistant cultivar. Metabolites such as salicylic acid, -zeatin, and griseofulvin were more abundant in resistant cultivar, which had a positive regulatory effect on the abundance of bacterial and fungal keystones. These findings unravel that resistant cultivar can enrich beneficial microorganisms by adjusting leaf metabolites, thus showing the external disease-resistant response. Moreover, the reduced stomatal number and increased tissue thickness were observed in resistant cultivar, suggesting inherent physical structure also provides a basic defense against PM pathogens. Therefore, resistant black currant cultivar displayed multilevel defense responses of physical structures, metabolites, and microorganisms to PM pathogens. Collectively, our study highlights the potential for utilizing phyllosphere microbiome dynamics and metabolomic adjustments in agricultural practices, plant breeding, and microbiome engineering to develop disease-resistant crops.

摘要

植物-代谢物-微生物相互作用在病害抑制中起着至关重要的作用。大多数研究聚焦于根系分泌物和根际微生物群以对抗土传病原体,但叶际代谢物的变化是否能积极招募有益微生物来增强抗病性却鲜为人知。在本研究中,通过整合微生物组和代谢组分析,系统地探究了与白粉病(PM)相关的抗性和感病黑加仑品种中叶际微生物群落和关键叶片代谢物的差异。结果表明,微生物组的多样性和组成发生了变化,感病品种的微生物α-多样性和β-多样性降低突出了这一点。抗病品种中真菌网络复杂性增加,细菌网络复杂性降低。在抗病品种中, (细菌)和 (真菌)被鉴定为关键微生物和抗性效应因子。水杨酸、 -玉米素和灰黄霉素等代谢物在抗病品种中更为丰富,它们对细菌和真菌关键微生物的丰度具有正向调节作用。这些发现揭示了抗病品种可通过调节叶片代谢物来富集有益微生物,从而展现出外部抗病反应。此外,在抗病品种中观察到气孔数量减少和组织厚度增加,表明固有物理结构也为抵御PM病原体提供了基本防御。因此,抗病黑加仑品种对白粉病病原体表现出物理结构、代谢物和微生物的多层次防御反应。总体而言,我们的研究凸显了在农业实践、植物育种和微生物组工程中利用叶际微生物组动态和代谢组调整来培育抗病作物的潜力。

https://cdn.ncbi.nlm.nih.gov/pmc/blobs/892f/12077297/d5da1c8c8d25/uhaf092f1.jpg

文献AI研究员

20分钟写一篇综述,助力文献阅读效率提升50倍。

立即体验

用中文搜PubMed

大模型驱动的PubMed中文搜索引擎

马上搜索

文档翻译

学术文献翻译模型,支持多种主流文档格式。

立即体验