• 文献检索
  • 文档翻译
  • 深度研究
  • 学术资讯
  • Suppr Zotero 插件Zotero 插件
  • 邀请有礼
  • 套餐&价格
  • 历史记录
应用&插件
Suppr Zotero 插件Zotero 插件浏览器插件Mac 客户端Windows 客户端微信小程序
定价
高级版会员购买积分包购买API积分包
服务
文献检索文档翻译深度研究API 文档MCP 服务
关于我们
关于 Suppr公司介绍联系我们用户协议隐私条款
关注我们

Suppr 超能文献

核心技术专利:CN118964589B侵权必究
粤ICP备2023148730 号-1Suppr @ 2026

文献检索

告别复杂PubMed语法,用中文像聊天一样搜索,搜遍4000万医学文献。AI智能推荐,让科研检索更轻松。

立即免费搜索

文件翻译

保留排版,准确专业,支持PDF/Word/PPT等文件格式,支持 12+语言互译。

免费翻译文档

深度研究

AI帮你快速写综述,25分钟生成高质量综述,智能提取关键信息,辅助科研写作。

立即免费体验

用于治疗肝纤维化中肝窦内皮细胞毛细血管化的核酸球体。

Nucleic acid spheres for treating capillarisation of liver sinusoidal endothelial cells in liver fibrosis.

作者信息

Liu Wenjia, Liu Yuting, Zhang Liqiang, Li Liya, Yang Wenguang, Li Jia, He Wangxiao

机构信息

Department of Otorhinolaryngology Head and Neck Surgery, The Second Affiliated Hospital of Xi'an Jiaotong University, Xi'an, China.

Institute for Stem Cell & Regenerative Medicine, The Second Affiliated Hospital of Xi'an Jiaotong University, Xi'an, China.

出版信息

Nat Commun. 2025 May 15;16(1):4517. doi: 10.1038/s41467-025-59885-x.

DOI:10.1038/s41467-025-59885-x
PMID:40374623
原文链接:https://pmc.ncbi.nlm.nih.gov/articles/PMC12081679/
Abstract

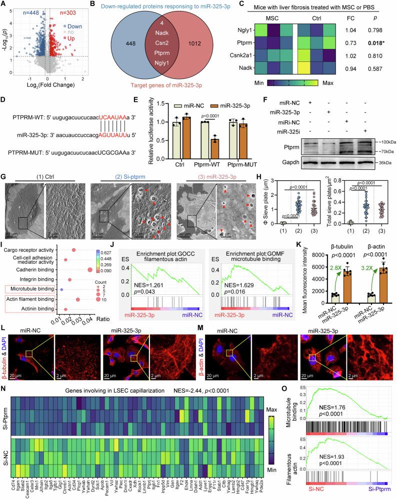
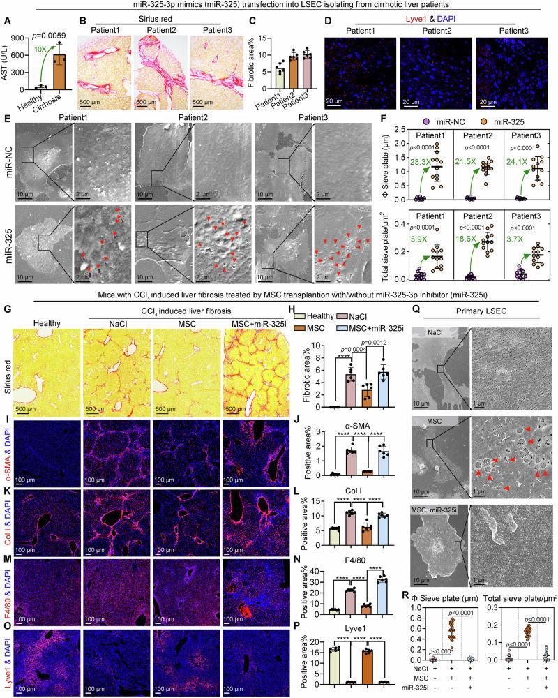
Liver sinusoidal endothelial cells (LSECs) lose their characteristic fenestrations and become capillarized during the progression of liver fibrosis. Mesenchymal stem cell (MSC) transplantation can reverse this capillarization and reduce fibrosis, but MSC therapy has practical limitations that hinder its clinical use. Here, with the help of artificial intelligence (AI), we show that MSCs secrete a microRNA (miR-325-3p) that helps restore LSEC fenestrations (tiny pores) by modulating their cytoskeleton, effectively reversing capillarization. We further develop a spherical nucleic acid (SNA) nanoparticle carrying miR-325-3p as an alternative to MSC therapy. This SNA specifically enters fibrotic LSECs via the scavenger receptor A (Scara). In three mouse models of liver fibrosis, the SNA treatment restores LSEC fenestrations, reverses capillarization, and significantly reduces fibrosis without adverse effects. Our findings highlight the potential of SNA-based therapy for liver fibrosis, paving the way for targeted nucleic acid treatments directed at LSECs and offering hope for patients.

摘要

在肝纤维化进展过程中,肝窦内皮细胞(LSECs)会失去其特有的窗孔结构并发生毛细血管化。间充质干细胞(MSC)移植可逆转这种毛细血管化并减轻纤维化,但MSC疗法存在实际局限性,阻碍了其临床应用。在此,借助人工智能(AI),我们发现MSC分泌一种微小RNA(miR-325-3p),该微小RNA通过调节LSECs的细胞骨架来帮助恢复其窗孔(小孔)结构,有效逆转毛细血管化。我们进一步开发了一种携带miR-325-3p的球形核酸(SNA)纳米颗粒,作为MSC疗法的替代方案。这种SNA通过清道夫受体A(Scara)特异性进入纤维化的LSECs。在三种肝纤维化小鼠模型中,SNA治疗可恢复LSECs的窗孔结构,逆转毛细血管化,并显著减轻纤维化,且无不良反应。我们的研究结果突出了基于SNA的疗法治疗肝纤维化的潜力,为针对LSECs的靶向核酸治疗铺平了道路,并为患者带来了希望。

https://cdn.ncbi.nlm.nih.gov/pmc/blobs/c9a3/12081679/c014807434fd/41467_2025_59885_Fig7_HTML.jpg
https://cdn.ncbi.nlm.nih.gov/pmc/blobs/c9a3/12081679/1a4e0d7d6f79/41467_2025_59885_Fig1_HTML.jpg
https://cdn.ncbi.nlm.nih.gov/pmc/blobs/c9a3/12081679/be649f5c7fb0/41467_2025_59885_Fig2_HTML.jpg
https://cdn.ncbi.nlm.nih.gov/pmc/blobs/c9a3/12081679/caa269ec8eda/41467_2025_59885_Fig3_HTML.jpg
https://cdn.ncbi.nlm.nih.gov/pmc/blobs/c9a3/12081679/f30a119a1911/41467_2025_59885_Fig4_HTML.jpg
https://cdn.ncbi.nlm.nih.gov/pmc/blobs/c9a3/12081679/d2596c170d35/41467_2025_59885_Fig5_HTML.jpg
https://cdn.ncbi.nlm.nih.gov/pmc/blobs/c9a3/12081679/1a7b70bc4f29/41467_2025_59885_Fig6_HTML.jpg
https://cdn.ncbi.nlm.nih.gov/pmc/blobs/c9a3/12081679/c014807434fd/41467_2025_59885_Fig7_HTML.jpg
https://cdn.ncbi.nlm.nih.gov/pmc/blobs/c9a3/12081679/1a4e0d7d6f79/41467_2025_59885_Fig1_HTML.jpg
https://cdn.ncbi.nlm.nih.gov/pmc/blobs/c9a3/12081679/be649f5c7fb0/41467_2025_59885_Fig2_HTML.jpg
https://cdn.ncbi.nlm.nih.gov/pmc/blobs/c9a3/12081679/caa269ec8eda/41467_2025_59885_Fig3_HTML.jpg
https://cdn.ncbi.nlm.nih.gov/pmc/blobs/c9a3/12081679/f30a119a1911/41467_2025_59885_Fig4_HTML.jpg
https://cdn.ncbi.nlm.nih.gov/pmc/blobs/c9a3/12081679/d2596c170d35/41467_2025_59885_Fig5_HTML.jpg
https://cdn.ncbi.nlm.nih.gov/pmc/blobs/c9a3/12081679/1a7b70bc4f29/41467_2025_59885_Fig6_HTML.jpg
https://cdn.ncbi.nlm.nih.gov/pmc/blobs/c9a3/12081679/c014807434fd/41467_2025_59885_Fig7_HTML.jpg

相似文献

1
Nucleic acid spheres for treating capillarisation of liver sinusoidal endothelial cells in liver fibrosis.用于治疗肝纤维化中肝窦内皮细胞毛细血管化的核酸球体。
Nat Commun. 2025 May 15;16(1):4517. doi: 10.1038/s41467-025-59885-x.
2
Liver sinusoidal endothelial cell expressed vascular cell adhesion molecule 1 promotes liver fibrosis.肝窦内皮细胞表达的血管细胞黏附分子 1 促进肝纤维化。
Front Immunol. 2022 Aug 25;13:983255. doi: 10.3389/fimmu.2022.983255. eCollection 2022.
3
Delta-like ligand 4/DLL4 regulates the capillarization of liver sinusoidal endothelial cell and liver fibrogenesis.Delta 样配体 4(DLL4)调控肝窦内皮细胞的毛细血管化和肝纤维化。
Biochim Biophys Acta Mol Cell Res. 2019 Oct;1866(10):1663-1675. doi: 10.1016/j.bbamcr.2019.06.011. Epub 2019 Jun 21.
4
[Dynamic observation on capillarization of liver sinusoidal endothelial cells induced by infection].[感染诱导肝窦内皮细胞毛细血管化的动态观察]
Zhongguo Xue Xi Chong Bing Fang Zhi Za Zhi. 2024 Apr 1;36(1):34-43. doi: 10.16250/j.32.1374.2023243.
5
Endothelial POFUT1 controls injury-induced liver fibrosis by repressing fibrinogen synthesis.内皮细胞 POFUT1 通过抑制纤维蛋白原合成控制损伤诱导的肝纤维化。
J Hepatol. 2024 Jul;81(1):135-148. doi: 10.1016/j.jhep.2024.02.032. Epub 2024 Mar 7.
6
miR-27b-3p modulates liver sinusoidal endothelium dedifferentiation in chronic liver disease.微小RNA-27b-3p调控慢性肝病中肝窦内皮细胞去分化过程。
Hepatol Commun. 2025 Apr 30;9(5). doi: 10.1097/HC9.0000000000000700. eCollection 2025 May 1.
7
Sulodexide attenuates liver fibrosis in mice by restoration of differentiated liver sinusoidal endothelial cell.舒洛地昔通过恢复分化的肝窦内皮细胞来减轻小鼠肝纤维化。
Biomed Pharmacother. 2023 Apr;160:114396. doi: 10.1016/j.biopha.2023.114396. Epub 2023 Feb 13.
8
Liver Sinusoidal Endothelial Cells in the Regulation of Immune Responses and Fibrosis in Metabolic Dysfunction-Associated Fatty Liver Disease.肝脏窦状内皮细胞在代谢功能障碍相关脂肪性肝病免疫反应和纤维化调节中的作用
Int J Mol Sci. 2025 Apr 23;26(9):3988. doi: 10.3390/ijms26093988.
9
Nano delivery of simvastatin targets liver sinusoidal endothelial cells to remodel tumor microenvironment for hepatocellular carcinoma.辛伐他汀的纳米递药靶向肝窦内皮细胞重塑肝癌肿瘤微环境。
J Nanobiotechnology. 2022 Jan 4;20(1):9. doi: 10.1186/s12951-021-01205-8.
10
Differential Consequences of Deletion on Sinusoidal Endothelial Cell Differentiation and Liver Fibrosis in 129/Ola and C57BL/6 Mice.129/Ola 和 C57BL/6 小鼠窦状内皮细胞分化和肝纤维化中缺失的差异后果。
Cells. 2019 Sep 13;8(9):1079. doi: 10.3390/cells8091079.

引用本文的文献

1
Liver Sinusoidal Endothelial Cells and Their Regulation of Immunology, Collagenization, and Bioreactivity in Fatty Liver: A Narrative Review.肝窦内皮细胞及其在脂肪肝中对免疫、胶原化和生物活性的调节:一篇叙述性综述
Int J Mol Sci. 2025 Aug 19;26(16):8006. doi: 10.3390/ijms26168006.

本文引用的文献

1
Engineered EVs from LncEEF1G - overexpressing MSCs promote fibrotic liver regeneration by upregulating HGF release from hepatic stellate cells.来自过表达LncEEF1G的间充质干细胞的工程化细胞外囊泡通过上调肝星状细胞中肝细胞生长因子的释放促进纤维化肝脏再生。
Exp Mol Med. 2025 Mar;57(3):584-600. doi: 10.1038/s12276-025-01413-4. Epub 2025 Mar 3.
2
Extracellular vesicles from mesenchymal stem cells improve liver injury in rats with mild liver damage. Underlying mechanisms and role of TGFβ.间充质干细胞来源的细胞外囊泡改善轻度肝损伤大鼠的肝损伤。转化生长因子β的潜在机制及作用
Life Sci. 2025 Mar 1;364:123429. doi: 10.1016/j.lfs.2025.123429. Epub 2025 Jan 28.
3
Human liver derived mesenchymal stromal cells ameliorate murine ischemia-induced inflammation through macrophage polarization.
人源肝来源间充质基质细胞通过巨噬细胞极化改善小鼠缺血性炎症。
Front Immunol. 2024 Jul 22;15:1448092. doi: 10.3389/fimmu.2024.1448092. eCollection 2024.
4
New advances of NG2-expressing cell subset in marrow mesenchymal stem cells as novel therapeutic tools for liver fibrosis/cirrhosis.NG2 表达细胞亚群在骨髓间充质干细胞中作为肝纤维化/肝硬化新型治疗工具的新进展。
Stem Cell Res Ther. 2024 Jul 6;15(1):199. doi: 10.1186/s13287-024-03817-x.
5
PGE2 Overexpressing Human Embryonic Stem Cell Derived Mesenchymal Stromal Cell Relieves Liver Fibrosis in an Immuno-suppressive Manner.过表达前列腺素E2的人胚胎干细胞来源间充质基质细胞以免疫抑制方式缓解肝纤维化
Stem Cell Rev Rep. 2024 Aug;20(6):1667-1669. doi: 10.1007/s12015-024-10728-0. Epub 2024 Apr 23.
6
Clinical translation of pluripotent stem cell-based therapies: successes and challenges.基于多能干细胞疗法的临床转化:成功与挑战。
Development. 2024 Apr 1;151(7). doi: 10.1242/dev.202067. Epub 2024 Apr 2.
7
RNA-based therapeutics: an overview and prospectus.基于 RNA 的治疗学:概述与展望。
Cell Death Dis. 2022 Jul 23;13(7):644. doi: 10.1038/s41419-022-05075-2.
8
Stem cell therapy in liver regeneration: Focus on mesenchymal stem cells and induced pluripotent stem cells.肝脏再生中的干细胞疗法:聚焦间充质干细胞和诱导多能干细胞。
Pharmacol Ther. 2022 Apr;232:108004. doi: 10.1016/j.pharmthera.2021.108004. Epub 2021 Sep 28.
9
DNA Dendrons as Agents for Intracellular Delivery.DNA 树突作为细胞内递药的载体。
J Am Chem Soc. 2021 Sep 1;143(34):13513-13518. doi: 10.1021/jacs.1c07240. Epub 2021 Aug 19.
10
Role of liver sinusoidal endothelial cells in liver diseases.肝窦内皮细胞在肝脏疾病中的作用。
Nat Rev Gastroenterol Hepatol. 2021 Jun;18(6):411-431. doi: 10.1038/s41575-020-00411-3. Epub 2021 Feb 15.