Suppr超能文献

NG2 表达细胞亚群在骨髓间充质干细胞中作为肝纤维化/肝硬化新型治疗工具的新进展。

New advances of NG2-expressing cell subset in marrow mesenchymal stem cells as novel therapeutic tools for liver fibrosis/cirrhosis.

机构信息

Hepatobiliary Institute, Southwest Hospital, Army Medical University, No. 30 Gaotanyan, ShapingBa Distract, Chongqing, 400038, P.R. China.

Bioengineering College, Chongqing University, No. 175 Gaotan, ShapingBa Distract, Chongqing, 400044, China.

出版信息

Stem Cell Res Ther. 2024 Jul 6;15(1):199. doi: 10.1186/s13287-024-03817-x.

Abstract

BACKGROUND

Bone marrow-derived mesenchymal stem cell (MSC)-based therapy has become a major focus for treating liver fibrosis/cirrhosis. However, although these cell therapies promote the treatment of this disease, the heterogeneity of MSCs, which causes insufficient efficacy during clinical trials, has not been addressed. In this study, we describe a novel Percoll-Plate-Wait procedure (PPWP) for the isolation of an active cell subset from MSC cultures that was characterized by the expression of neuroglial antigen 2 (NG2/MSCs).

METHODS

By using the key method of PPWP and other classical biological techniques we compared NG2/MSCs with parental MSCs in biological and functional characteristics within a well-defined diethylnitrosamine (DEN)-induced liver fibrosis/cirrhosis injury male C57BL/6 mouse model also in a culture system. Of note, the pathological alterations in the model is quite similar to humans'.

RESULTS

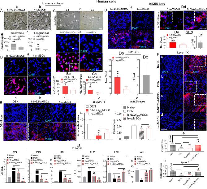
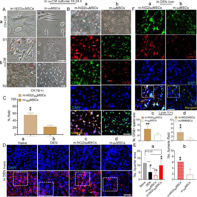
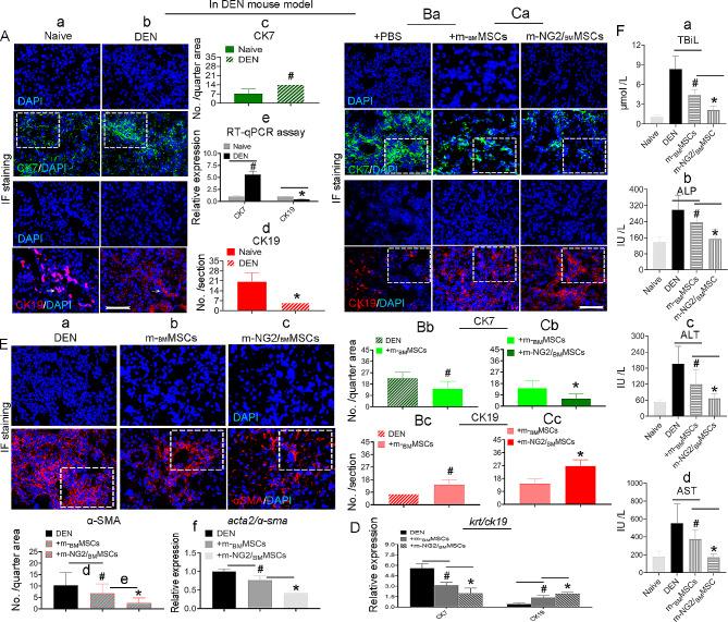
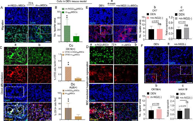
The NG2/MSCs revealed more advantages compared to parentalMSCs. They exhibited greater proliferation potential than parental MSCs, as indicated by Ki-67 immunofluorescence (IF) staining. Moreover, higher expression of SSEA-3 (a marker specific for embryonic stem cells) was detected in NG2/MSCs than in parental MSCs, which suggested that the "stemness" of NG2/MSCs was greater than that of parental MSCs. In vivo studies revealed that an injection of NG2/MSCs into mice with ongoing DEN-induced liver fibrotic/cirrhotic injury enhanced repair and functional recovery to a greater extent than in mice treated with parental MSCs. These effects were associated with the ability of NG2/MSCs to differentiate into bile duct cells (BDCs). In particular, we discovered for the first time that NG2/MSCs exhibit unique characteristics that differ from those of parental MSCs in terms of producing liver sinusoidal endothelial cells (LSECs) to reconstruct injured blood vessels and sinusoidal structures in the diseased livers, which are important for initiating hepatocyte regeneration. This unique potential may also suggest that NG2/MSCs could be an novel off-liver progenitor of LSECs. Ex vivo studies revealed that the NG2/MSCs exhibited a similar trend to that of their in vivo in terms of functional differentiation responding to the DEN-diseased injured liver cues. Additionally, the obvious core role of NG2/MSCs in supporting the functions of MSCs in bile duct repair and BDC-mediated hepatocyte regeneration might also be a novel finding.

CONCLUSIONS

Overall, the PPWP-isolated NG2/MSCs could be a novel effective cell subset with increased purity to serve as a new therapeutic tool for enhancing treatment efficacy of MSCs and special seed cell source (BDCs, LSECs) also for bioliver engineering.

摘要

背景

骨髓间充质干细胞(MSC)为基础的治疗已成为治疗肝纤维化/肝硬化的主要焦点。然而,尽管这些细胞疗法促进了这种疾病的治疗,但在临床试验中疗效不足的MSC 异质性尚未得到解决。在这项研究中,我们描述了一种新的 Percoll-Plate-Wait 程序(PPWP),用于从 MSC 培养物中分离出表达神经胶质抗原 2(NG2/MSCs)的活性细胞亚群。

方法

通过使用 PPWP 等关键方法和其他经典生物学技术,我们比较了 NG2/MSCs 与亲本 MSC 在明确的二乙基亚硝胺(DEN)诱导的肝纤维化/肝硬化损伤雄性 C57BL/6 小鼠模型中的生物学和功能特征,以及在培养系统中。值得注意的是,模型中的病理改变与人类非常相似。

结果

与亲本 MSC 相比,NG2/MSCs 具有更多的优势。它们表现出比亲本 MSC 更大的增殖潜力,这一点通过 Ki-67 免疫荧光(IF)染色得到证实。此外,在 NG2/MSCs 中检测到比亲本 MSC 更高的 SSEA-3(一种胚胎干细胞特异性标志物)表达,这表明 NG2/MSCs 的“干性”强于亲本 MSC。体内研究表明,将 NG2/MSCs 注射到正在进行的 DEN 诱导的肝纤维性/肝硬化损伤的小鼠中,比用亲本 MSC 治疗的小鼠更能增强修复和功能恢复。这些作用与 NG2/MSCs 分化为胆管细胞(BDCs)的能力有关。特别是,我们首次发现,与亲本 MSC 相比,NG2/MSCs 在产生肝窦内皮细胞(LSECs)以重建病变肝脏中受损的血管和窦状结构方面具有独特的特征,这对于启动肝细胞再生非常重要。这种独特的潜力也可能表明,NG2/MSCs 可能是 LSECs 的一种新型非肝前体细胞。体外研究表明,NG2/MSCs 在功能分化方面表现出与体内相似的趋势,对 DEN 损伤的肝损伤线索有反应。此外,NG2/MSCs 在支持胆管修复和 BDC 介导的肝细胞再生中 MSC 功能的核心作用也可能是一个新的发现。

结论

总之,PPWP 分离的 NG2/MSCs 可能是一种新的有效细胞亚群,具有更高的纯度,可作为增强 MSC 治疗效果的新治疗工具,也是胆管修复和 BDC、LSEC 等特殊种子细胞来源的生物肝工程的新工具。

https://cdn.ncbi.nlm.nih.gov/pmc/blobs/fd53/11227708/21274ac5ab50/13287_2024_3817_Fig1_HTML.jpg

文献AI研究员

20分钟写一篇综述,助力文献阅读效率提升50倍。

立即体验

用中文搜PubMed

大模型驱动的PubMed中文搜索引擎

马上搜索

文档翻译

学术文献翻译模型,支持多种主流文档格式。

立即体验