Suppr超能文献

用于高效非病毒靶向基因组整合的工程化三方基因编辑机制

Engineering tripartite gene editing machinery for highly efficient non-viral targeted genome integration.

作者信息

Nam Hangu, Xie Keqiang, Majumdar Ishita, Wang Jiao, Yang Shaobo, Starzyk Jakob, Lee Danna, Shan Richard, Li Jiahe, Wu Hao

机构信息

Department of Bioengineering, Northeastern University, Boston, MA, USA.

Full Circles Therapeutics, INC., Cambridge, MA, USA.

出版信息

Nat Commun. 2025 May 16;16(1):4569. doi: 10.1038/s41467-025-59790-3.

Abstract

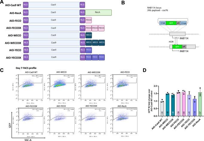
Non-viral DNA donor templates are commonly used for targeted genomic integration via homologous recombination (HR), with efficiency improved by CRISPR/Cas9 technology. Circular single-stranded DNA (cssDNA) has been used as a genome engineering catalyst (GATALYST) for efficient and safe gene knock-in. Here, we introduce enGager, an enhanced GATALYST associated genome editor system that increases transgene integration efficiency by tethering cssDNA donors to nuclear-localized Cas9 fused with single-stranded DNA binding peptide motifs. This approach further improves targeted integration and expression of reporter genes at multiple genomic loci in various cell types, showing up to 6-fold higher efficiency compared to unfused Cas9, especially for large transgenes in primary cells. Notably, enGager enables efficient integration of a chimeric antigen receptor (CAR) transgene in 33% of primary human T cells, enhancing anti-tumor functionality. This 'tripartite editor with ssDNA optimized genome engineering (TESOGENASE) offers a safer, more efficient alternative to viral vectors for therapeutic gene modification.

摘要

非病毒DNA供体模板通常用于通过同源重组(HR)进行靶向基因组整合,CRISPR/Cas9技术提高了其效率。环状单链DNA(cssDNA)已被用作基因组工程催化剂(GATALYST),用于高效且安全的基因敲入。在此,我们介绍了enGager,这是一种增强的与GATALYST相关的基因组编辑系统,它通过将cssDNA供体与融合了单链DNA结合肽基序的核定位Cas9相连,提高了转基因整合效率。这种方法进一步提高了各种细胞类型中多个基因组位点报告基因的靶向整合和表达,与未融合的Cas9相比,效率提高了6倍,特别是对于原代细胞中的大型转基因。值得注意的是,enGager能够在33%的原代人T细胞中高效整合嵌合抗原受体(CAR)转基因,增强抗肿瘤功能。这种“具有ssDNA优化基因组工程的三方编辑器(TESOGENASE)”为治疗性基因修饰提供了一种比病毒载体更安全、更有效的替代方案。

https://cdn.ncbi.nlm.nih.gov/pmc/blobs/bad7/12084546/e96985bff277/41467_2025_59790_Fig1_HTML.jpg

文献检索

告别复杂PubMed语法,用中文像聊天一样搜索,搜遍4000万医学文献。AI智能推荐,让科研检索更轻松。

立即免费搜索

文件翻译

保留排版,准确专业,支持PDF/Word/PPT等文件格式,支持 12+语言互译。

免费翻译文档

深度研究

AI帮你快速写综述,25分钟生成高质量综述,智能提取关键信息,辅助科研写作。

立即免费体验