Suppr超能文献

对感染SARS-CoV-2的ZF2001疫苗接种患者的高维单细胞免疫图谱进行质谱流式细胞术分析。

Mass Cytometry Analysis of High-Dimensional Single-Cell Immune Profiles in ZF2001-Vaccinated Patients Infected with SARS-CoV-2.

作者信息

Zhang Xin, Li Li, Liu Yongmei, Zhan Haoting, Dai Muwei, Zhang Kun, Yan Huimin, Gao Huixia, Liu Jingwen, Liu Shifu, Lu Weina, Li Yongzhe, Feng Aidong, Dai Erhei, Zhou Junying

机构信息

Department of Infectious Disease, The Third Hospital of Hebei Medical University, Shijiazhuang, Hebei, People's Republic of China.

Department of Tuberculosis, The Fifth Hospital of Shijiazhuang, Hebei Medical University, Shijiazhuang, Hebei, People's Republic of China.

出版信息

Infect Drug Resist. 2025 May 14;18:2497-2509. doi: 10.2147/IDR.S511936. eCollection 2025.

Abstract

INTRODUCTION

Coronavirus disease 2019 (COVID-19), caused by the severe acute respiratory syndrome coronavirus 2 (SARS-CoV-2), was declared a public health emergency of international concern (PHEIC) by the WHO. ZF2001, a protein subunit vaccine targeting the RBD, was utilized to evaluate its impact on the immune system of COVID-19 patients. This study aimed to investigate peripheral cell profiles one year after three doses of ZF2001 vaccine using single cell mass spectrometry flow cytometry (CyTOF), a technique that allows detailed characterization of the immune response against SARS-COV-2 infection and further evaluation of ZF2001 mechanisms as a prophylactic against chronic disease and reducing mortality.

METHODS

This study profiled peripheral blood mononuclear cells (PBMCs) from 16 vaccinated COVID-19 patients (Omicron 5.2) and 8 hDs using CyTOF with a 41-antibody panel. PBMCs isolated via Lymphoprep density gradient underwent metal-tagged antibody staining. Data analysis included FlowJo gating, Seurat/Harmony batch correction, PhenoGraph clustering (k=45), and t-SNE visualization. Statistical assessments employed Wilcoxon tests and Spearman correlation.

RESULTS

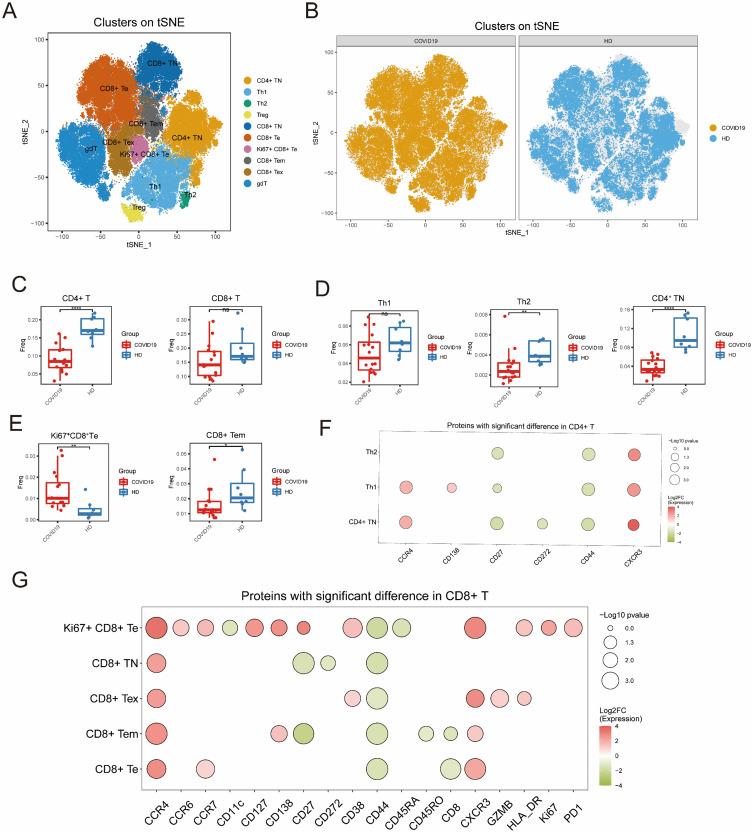
Our findings revealed significant differences between infected and healthy individuals one year after three doses of ZF2001. Specifically, infected individuals exhibited: significant elevation of cytotoxic T cells expressing CD8 with a proliferation marker antigen-Kiel 67 (Ki67) and an adhesion molecule (CD138), expansion of B cells and reduction of monocytes expressing CD16, as well as depletion of CD4+ T cells and differentiation of T cells 1 year after the vaccine. These changes suggested that the vaccine was effectively modulating the immune response.

DISCUSSION

Our results provided a detailed single-cell profile of the immune response to SARS-CoV-2 infection in vaccinated patients, highlighting significant changes in immune cell kinetics indicative of an active innate and adaptive immune cell response.

摘要

引言

2019年冠状病毒病(COVID-19)由严重急性呼吸综合征冠状病毒2(SARS-CoV-2)引起,世界卫生组织宣布其为国际关注的突发公共卫生事件(PHEIC)。ZF2001是一种靶向受体结合域(RBD)的蛋白亚单位疫苗,用于评估其对COVID-19患者免疫系统的影响。本研究旨在使用单细胞质谱流式细胞术(CyTOF)研究三剂ZF2001疫苗接种一年后的外周细胞图谱,该技术能够详细表征针对SARS-CoV-2感染的免疫反应,并进一步评估ZF2001作为预防慢性病和降低死亡率的机制。

方法

本研究使用含41种抗体的CyTOF对16名接种疫苗的COVID-19患者(奥密克戎5.2)和8名健康对照者的外周血单个核细胞(PBMC)进行分析。通过淋巴细胞分离液密度梯度分离的PBMC进行金属标记抗体染色。数据分析包括FlowJo设门、Seurat/Harmony批次校正、PhenoGraph聚类(k = 45)和t-SNE可视化。统计评估采用Wilcoxon检验和Spearman相关性分析。

结果

我们的研究结果显示,在接种三剂ZF2001疫苗一年后,感染个体与健康个体之间存在显著差异。具体而言,感染个体表现出:表达CD8并带有增殖标志物抗原-Kiel 67(Ki67)和粘附分子(CD138)的细胞毒性T细胞显著升高,B细胞扩增,表达CD16的单核细胞减少,以及疫苗接种一年后CD4 + T细胞耗竭和T细胞分化。这些变化表明该疫苗有效地调节了免疫反应。

讨论

我们的结果提供了接种疫苗患者对SARS-CoV-2感染免疫反应的详细单细胞图谱,突出了免疫细胞动力学的显著变化,表明存在活跃的先天性和适应性免疫细胞反应。

https://cdn.ncbi.nlm.nih.gov/pmc/blobs/319a/12085891/413db5920050/IDR-18-2497-g0001.jpg

文献检索

告别复杂PubMed语法,用中文像聊天一样搜索,搜遍4000万医学文献。AI智能推荐,让科研检索更轻松。

立即免费搜索

文件翻译

保留排版,准确专业,支持PDF/Word/PPT等文件格式,支持 12+语言互译。

免费翻译文档

深度研究

AI帮你快速写综述,25分钟生成高质量综述,智能提取关键信息,辅助科研写作。

立即免费体验