• 文献检索
  • 文档翻译
  • 深度研究
  • 学术资讯
  • Suppr Zotero 插件Zotero 插件
  • 邀请有礼
  • 套餐&价格
  • 历史记录
应用&插件
Suppr Zotero 插件Zotero 插件浏览器插件Mac 客户端Windows 客户端微信小程序
定价
高级版会员购买积分包购买API积分包
服务
文献检索文档翻译深度研究API 文档MCP 服务
关于我们
关于 Suppr公司介绍联系我们用户协议隐私条款
关注我们

Suppr 超能文献

核心技术专利:CN118964589B侵权必究
粤ICP备2023148730 号-1Suppr @ 2026

文献检索

告别复杂PubMed语法,用中文像聊天一样搜索,搜遍4000万医学文献。AI智能推荐,让科研检索更轻松。

立即免费搜索

文件翻译

保留排版,准确专业,支持PDF/Word/PPT等文件格式,支持 12+语言互译。

免费翻译文档

深度研究

AI帮你快速写综述,25分钟生成高质量综述,智能提取关键信息,辅助科研写作。

立即免费体验

鞣花酸通过靶向RUNX2/MMP1表达抑制人肾癌细胞的迁移和侵袭。

Ellagic acid suppresses the human renal carcinoma cell migration and invasion by targeting the RUNX2/MMP1 expression.

作者信息

Huang Po-Yu, Hung Tung-Wei, Hsieh Yi-Hsien, Wu Pei-Jen, Chen Pei-Ni, Lee Chu-Che, Tsai Jen-Pi

机构信息

Division of Nephrology, Department of Internal Medicine, Dalin Tzu Chi Hospital, Buddhist Tzu Chi Medical Foundation, Chiayi, Taiwan.

Institute of Medical Sciences, Tzu Chi University, Hualian, Taiwan.

出版信息

Int J Med Sci. 2025 Apr 22;22(10):2308-2317. doi: 10.7150/ijms.112117. eCollection 2025.

DOI:10.7150/ijms.112117
PMID:40386045
原文链接:https://pmc.ncbi.nlm.nih.gov/articles/PMC12080572/
Abstract

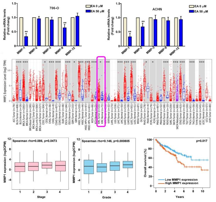
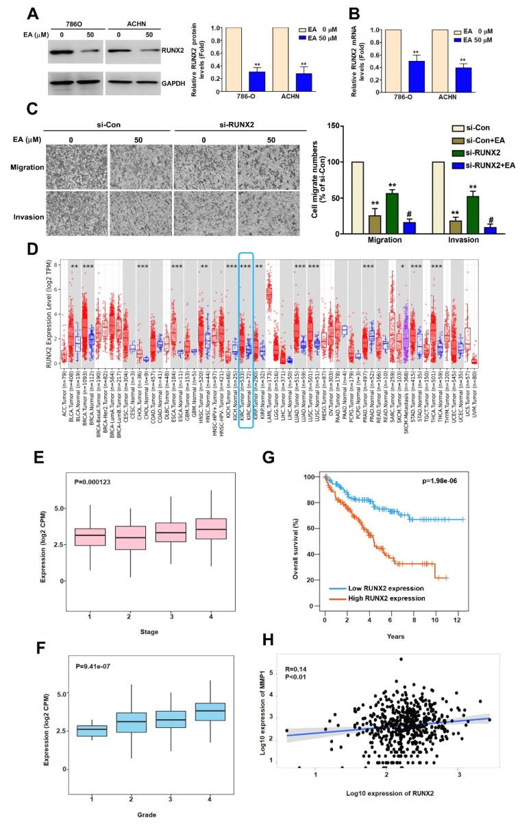
Ellagic acid (EA) exerts anti-carcinogenic activity in various types of cancer. Matrix metalloproteinases (MMPs) are critical mediators in the pathogenesis of renal cell carcinoma (RCC) metastasis. Using experiments, this study aims to investigate the mechanisms by which EA inhibits RCC migration and invasion. The findings show that EA treatment inhibited RCC cell migration and invasion without reducing cell viability in normal human kidney cells (HK2 cells) and RCC cells (786-O and ACHN). A human proteinase array showed that EA treatment decreased MMP1 mRNA and protein expression levels in 786-O and ACHN cell lines. MMP1 expression is elevated in RCC tissues and correlates with tumor grade, stage, and overall survival in RCC patients. Our molecular docking model indicates a strong interaction between EA and MMP1. The addition of recombinant human MMP1 (Rh-MMP1) to RCC cells increased their migration and invasion; co-treatment with Rh-MMP1 and EA effectively reversed these effects. EA reduced the expression of the transcription factor RUNX2 in both RCC cell lines and knockdown of RUNX2 significantly decreased the migration and invasion abilities of EA-treated 786-O cells. High expression of RUNX2 in RCC patients is associated with higher tumor grade, stage, and poorer survival and correlates positively with MMP1 expression level. These results suggest that EA suppresses RUNX2 targeting of MMP1 expression, thereby conferring anti-invasive properties on RCC cells.

摘要

鞣花酸(EA)在多种癌症中发挥抗癌活性。基质金属蛋白酶(MMPs)是肾细胞癌(RCC)转移发病机制中的关键介质。本研究通过实验旨在探究EA抑制RCC迁移和侵袭的机制。研究结果表明,EA处理可抑制RCC细胞迁移和侵袭,而不降低正常人肾细胞(HK2细胞)和RCC细胞(786 - O和ACHN)的细胞活力。人蛋白酶阵列显示,EA处理可降低786 - O和ACHN细胞系中MMP1的mRNA和蛋白表达水平。MMP1在RCC组织中表达升高,且与RCC患者的肿瘤分级、分期及总生存期相关。我们的分子对接模型表明EA与MMP1之间存在强烈相互作用。向RCC细胞中添加重组人MMP1(Rh - MMP1)可增加其迁移和侵袭能力;Rh - MMP1与EA联合处理可有效逆转这些作用。EA降低了两种RCC细胞系中转录因子RUNX2的表达,敲低RUNX2可显著降低EA处理的786 - O细胞的迁移和侵袭能力。RCC患者中RUNX2的高表达与更高的肿瘤分级、分期及更差的生存率相关,且与MMP1表达水平呈正相关。这些结果表明,EA通过抑制RUNX2对MMP1表达的靶向作用,从而赋予RCC细胞抗侵袭特性。

https://cdn.ncbi.nlm.nih.gov/pmc/blobs/0fbc/12080572/b985c047f886/ijmsv22p2308g006.jpg
https://cdn.ncbi.nlm.nih.gov/pmc/blobs/0fbc/12080572/be329d35e3f6/ijmsv22p2308g001.jpg
https://cdn.ncbi.nlm.nih.gov/pmc/blobs/0fbc/12080572/4eaee88733bc/ijmsv22p2308g002.jpg
https://cdn.ncbi.nlm.nih.gov/pmc/blobs/0fbc/12080572/0ed0f5781577/ijmsv22p2308g003.jpg
https://cdn.ncbi.nlm.nih.gov/pmc/blobs/0fbc/12080572/78272ce72e10/ijmsv22p2308g004.jpg
https://cdn.ncbi.nlm.nih.gov/pmc/blobs/0fbc/12080572/85ef5c94d5b3/ijmsv22p2308g005.jpg
https://cdn.ncbi.nlm.nih.gov/pmc/blobs/0fbc/12080572/b985c047f886/ijmsv22p2308g006.jpg
https://cdn.ncbi.nlm.nih.gov/pmc/blobs/0fbc/12080572/be329d35e3f6/ijmsv22p2308g001.jpg
https://cdn.ncbi.nlm.nih.gov/pmc/blobs/0fbc/12080572/4eaee88733bc/ijmsv22p2308g002.jpg
https://cdn.ncbi.nlm.nih.gov/pmc/blobs/0fbc/12080572/0ed0f5781577/ijmsv22p2308g003.jpg
https://cdn.ncbi.nlm.nih.gov/pmc/blobs/0fbc/12080572/78272ce72e10/ijmsv22p2308g004.jpg
https://cdn.ncbi.nlm.nih.gov/pmc/blobs/0fbc/12080572/85ef5c94d5b3/ijmsv22p2308g005.jpg
https://cdn.ncbi.nlm.nih.gov/pmc/blobs/0fbc/12080572/b985c047f886/ijmsv22p2308g006.jpg

相似文献

1
Ellagic acid suppresses the human renal carcinoma cell migration and invasion by targeting the RUNX2/MMP1 expression.鞣花酸通过靶向RUNX2/MMP1表达抑制人肾癌细胞的迁移和侵袭。
Int J Med Sci. 2025 Apr 22;22(10):2308-2317. doi: 10.7150/ijms.112117. eCollection 2025.
2
The Anti-Metastatic Action of Oxyresveratrol via Suppression of Phosphoryl-ERK/-PKCα-Mediated Sp1/MMP1 Signaling in Human Renal Carcinoma Cells.氧代白藜芦醇通过抑制人肾癌细胞中磷酸化-ERK/-PKCα 介导的 Sp1/MMP1 信号通路发挥抗转移作用。
Environ Toxicol. 2024 Dec;39(12):5264-5273. doi: 10.1002/tox.24400. Epub 2024 Aug 22.
3
RUNX3 suppresses migration, invasion and angiogenesis of human renal cell carcinoma.RUNX3 抑制人肾细胞癌的迁移、侵袭和血管生成。
PLoS One. 2013;8(2):e56241. doi: 10.1371/journal.pone.0056241. Epub 2013 Feb 14.
4
Role of SIRT1/AMPK signaling in the proliferation, migration and invasion of renal cell carcinoma cells.SIRT1/AMPK 信号通路在肾癌细胞增殖、迁移和侵袭中的作用。
Oncol Rep. 2021 Jun;45(6). doi: 10.3892/or.2021.8060. Epub 2021 Apr 28.
5
Transcription factor RUNX2 regulates epithelial‑mesenchymal transition and progression in renal cell carcinomas.转录因子 RUNX2 调控肾细胞癌中的上皮-间充质转化和进展。
Oncol Rep. 2020 Feb;43(2):609-616. doi: 10.3892/or.2019.7428. Epub 2019 Dec 12.
6
COP1 is downregulated in renal cell carcinoma (RCC) and inhibits the migration of RCC ACHN cells in vitro.在肾细胞癌(RCC)中,COP1表达下调,且在体外抑制肾细胞癌ACHN细胞的迁移。
Mol Med Rep. 2016 Aug;14(2):1371-8. doi: 10.3892/mmr.2016.5373. Epub 2016 Jun 7.
7
Runx2 silencing sensitized human renal cell carcinoma cells to ABT-737 apoptosis.沉默 Runx2 增敏人肾透明细胞癌细胞对 ABT-737 的凋亡作用。
Arch Biochem Biophys. 2024 Nov;761:110173. doi: 10.1016/j.abb.2024.110173. Epub 2024 Oct 5.
8
Silencing of lysyl oxidase‑like 2 inhibits the migration, invasion and epithelial‑to‑mesenchymal transition of renal cell carcinoma cells through the Src/FAK signaling pathway.赖氨酸氧化酶样蛋白 2 的沉默通过Src/FAK 信号通路抑制肾癌细胞的迁移、侵袭和上皮-间质转化。
Int J Oncol. 2019 May;54(5):1676-1690. doi: 10.3892/ijo.2019.4726. Epub 2019 Feb 27.
9
circPTCH1 promotes invasion and metastasis in renal cell carcinoma via regulating miR-485-5p/MMP14 axis.环状 RNA PTCH1 通过调控 miR-485-5p/MMP14 轴促进肾细胞癌的侵袭和转移。
Theranostics. 2020 Aug 29;10(23):10791-10807. doi: 10.7150/thno.47239. eCollection 2020.
10
miR-1293 Suppresses Tumor Malignancy by Targeting Hydrocyanic Oxidase 2: Therapeutic Potential of a miR-1293/Hydrocyanic Oxidase 2 Axis in Renal Cell Carcinoma.miR-1293 通过靶向氰酸酶 2 抑制肿瘤恶性转化:miR-1293/氰酸酶 2 轴在肾细胞癌中的治疗潜力。
Cancer Biother Radiopharm. 2020 Jun;35(5):377-386. doi: 10.1089/cbr.2019.2957. Epub 2020 Jan 22.

本文引用的文献

1
Renal Cell Carcinoma: A Review.肾细胞癌:综述。
JAMA. 2024 Sep 24;332(12):1001-1010. doi: 10.1001/jama.2024.12848.
2
The Anti-Metastatic Action of Oxyresveratrol via Suppression of Phosphoryl-ERK/-PKCα-Mediated Sp1/MMP1 Signaling in Human Renal Carcinoma Cells.氧代白藜芦醇通过抑制人肾癌细胞中磷酸化-ERK/-PKCα 介导的 Sp1/MMP1 信号通路发挥抗转移作用。
Environ Toxicol. 2024 Dec;39(12):5264-5273. doi: 10.1002/tox.24400. Epub 2024 Aug 22.
3
Renal cell carcinoma: ESMO Clinical Practice Guideline for diagnosis, treatment and follow-up.
肾细胞癌:ESMO 诊断、治疗及随访临床实践指南
Ann Oncol. 2024 Aug;35(8):692-706. doi: 10.1016/j.annonc.2024.05.537. Epub 2024 May 22.
4
Patient Characteristics, Treatment Patterns, and Outcomes for Patients With Renal Cell Carcinoma in England: A Retrospective Cohort Study.英国肾细胞癌患者的特征、治疗模式和结局:一项回顾性队列研究。
Clin Genitourin Cancer. 2024 Jun;22(3):102081. doi: 10.1016/j.clgc.2024.102081. Epub 2024 Mar 22.
5
MMP1, IL-1β, sTNFR-1, and IL-6 are prognostic factors for patients with unresectable or metastatic renal cell carcinoma treated with immune checkpoint inhibitors.MMP1、IL-1β、sTNFR-1 和 IL-6 是免疫检查点抑制剂治疗不可切除或转移性肾细胞癌患者的预后因素。
Int J Clin Oncol. 2024 Jun;29(6):832-839. doi: 10.1007/s10147-024-02477-4. Epub 2024 Apr 6.
6
RUNX2 prompts triple negative breast cancer drug resistance through TGF-β pathway regulating breast cancer stem cells.RUNX2 通过 TGF-β 通路调节乳腺癌干细胞促使三阴性乳腺癌耐药。
Neoplasia. 2024 Feb;48:100967. doi: 10.1016/j.neo.2024.100967. Epub 2024 Jan 13.
7
Exploring the mechanism of ellagic acid against gastric cancer based on bioinformatics analysis and network pharmacology.基于生物信息学分析和网络药理学探讨鞣花酸抗胃癌的作用机制。
J Cell Mol Med. 2023 Dec;27(23):3878-3896. doi: 10.1111/jcmm.17967. Epub 2023 Oct 4.
8
Matrix Metalloproteinases Inhibitors in Cancer Treatment: An Updated Review (2013-2023).基质金属蛋白酶抑制剂在癌症治疗中的应用:更新综述(2013-2023)。
Molecules. 2023 Jul 21;28(14):5567. doi: 10.3390/molecules28145567.
9
The multifaceted mechanisms of ellagic acid in the treatment of tumors: State-of-the-art.鞣花酸治疗肿瘤的多效机制:最新研究进展。
Biomed Pharmacother. 2023 Sep;165:115132. doi: 10.1016/j.biopha.2023.115132. Epub 2023 Jul 7.
10
Therapeutic potential of RUNX1 and RUNX2 in bone metastasis of breast cancer.RUNX1和RUNX2在乳腺癌骨转移中的治疗潜力。
Expert Opin Ther Targets. 2023 Jan-Jun;27(6):413-417. doi: 10.1080/14728222.2023.2219395. Epub 2023 Jun 9.