Suppr超能文献

鉴定一种与失巢凋亡相关的长链非编码RNA特征以预测子宫内膜癌患者的临床预后和免疫功能

Identification of an Anoikis-associated LncRNA Signature to Predict the Clinical Prognosis and Immune Function of Patients with Endometrial Cancer.

作者信息

Chen Guanxiao, Zhou Ting, Shen Xiaoyu, Shu Wan, Yu Shuyang, Dong Kejun, Laudański Piotr, Gutowska Klaudia, Cheng Shuangshuang, Wang Hongbo

机构信息

Department of Obstetrics and Gynecology, Union Hospital, Tongji Medical College, Huazhong University of Science and Technology, Wuhan 430022, China.

Department of Obstetrics, Gynecology and Gynecological Oncology, Medical University of Warsaw, Poland.

出版信息

Int J Med Sci. 2025 May 7;22(10):2502-2517. doi: 10.7150/ijms.107243. eCollection 2025.

Abstract

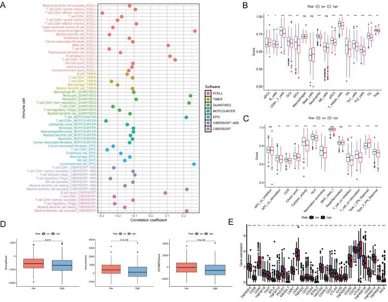
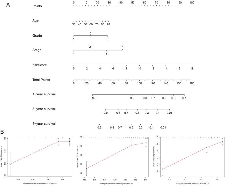
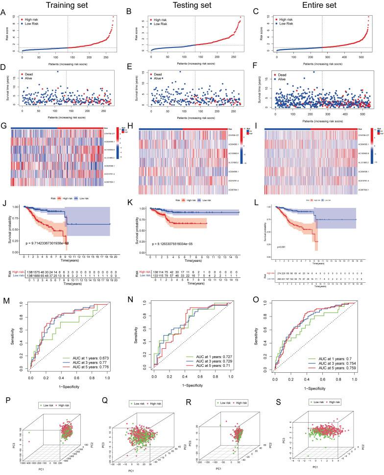
Endometrial cancer is a highly heterogeneous malignancy in women with high mortality, and patients diagnosed with advanced endometrial cancer have a poor prognosis. Anoikis is a form of programmed cell death that is important for cancer development and metastasis. Long non-coding RNAs (lncRNAs) are considered critical regulators of gene expression and key players in cancer biology; however, the effects of anoikis-associated lncRNAs on the prognosis and treatment of patients with endometrial cancer remain unclear. Using transcriptome sequencing data and clinical information from The Cancer Genome Atlas database, we developed a novel prognostic signature for endometrial cancer based on anoikis-related lncRNAs by combining multivariate regression analysis and least absolute shrinkage and selection operator regression. The signature was validated by receiver operating characteristic (ROC) curve and Kaplan-Meier analyses. After analyzing the relationships between the seven lncRNAs in the signature and tumor progression through gene set enrichment analysis (GSEA), we further explored the differences in immune function and drug sensitivity. Additionally, to investigate the functions of these lncRNAs in the occurrence and development of endometrial cancer, we selected to conduct a series of and experiments to verify its partial functions. Seven anoikis-associated lncRNAs ( and ) with prognostic value were identified for signature construction. The analysis showed excellent predictive accuracy of the signature (the largest area under the ROC curve = 0.757). GSEA indicated that these lncRNAs may regulate diverse cellular processes, including intercellular interactions, cell proliferation, differentiation, apoptosis, angiogenesis, glucose and fatty acid metabolism, immune responses, and inflammatory regulation. Furthermore, immune analysis revealed a high likelihood of immune evasion and poor immunotherapy efficacy in high-risk patients. However, there were distinct differences in the immune checkpoints and anticancer drug sensitivity between the two patient groups, which may aid in guiding treatment. Finally, our experiments showed that silencing significantly affected cell proliferation, promoted apoptosis, and reduced tumor malignancy. Our study highlights the significance of anoikis-associated lncRNAs in endometrial cancer progression and their potential as prognostic markers and therapeutic targets. The signature constructed using these lncRNAs may offer new avenues for endometrial cancer treatment and immunotherapy. The function of has been validated and , consistent with our previous analysis; however, further research into its upstream and downstream mechanisms is warranted.

摘要

子宫内膜癌是一种异质性很强的女性恶性肿瘤,死亡率很高,被诊断为晚期子宫内膜癌的患者预后较差。失巢凋亡是一种程序性细胞死亡形式,对癌症的发生发展和转移至关重要。长链非编码RNA(lncRNAs)被认为是基因表达的关键调节因子和癌症生物学中的关键参与者;然而,与失巢凋亡相关的lncRNAs对子宫内膜癌患者预后和治疗的影响仍不清楚。利用癌症基因组图谱数据库中的转录组测序数据和临床信息,我们通过结合多变量回归分析以及最小绝对收缩和选择算子回归,开发了一种基于与失巢凋亡相关lncRNAs的子宫内膜癌新型预后特征。该特征通过受试者工作特征(ROC)曲线和Kaplan-Meier分析进行了验证。通过基因集富集分析(GSEA)分析了特征中的7种lncRNAs与肿瘤进展之间的关系后,我们进一步探讨了免疫功能和药物敏感性的差异。此外,为了研究这些lncRNAs在子宫内膜癌发生发展中的功能,我们选择进行一系列实验来验证其部分功能。确定了7种具有预后价值的与失巢凋亡相关的lncRNAs(和)用于构建特征。分析显示该特征具有出色的预测准确性(ROC曲线下最大面积 = 0.757)。GSEA表明这些lncRNAs可能调节多种细胞过程,包括细胞间相互作用、细胞增殖、分化、凋亡、血管生成、葡萄糖和脂肪酸代谢、免疫反应以及炎症调节。此外,免疫分析显示高危患者免疫逃逸的可能性很高且免疫治疗效果较差。然而,两组患者在免疫检查点和抗癌药物敏感性方面存在明显差异,这可能有助于指导治疗。最后,我们的实验表明沉默显著影响细胞增殖,促进凋亡,并降低肿瘤恶性程度。我们的研究强调了与失巢凋亡相关的lncRNAs在子宫内膜癌进展中的重要性及其作为预后标志物和治疗靶点的潜力。使用这些lncRNAs构建的特征可能为子宫内膜癌的治疗和免疫治疗提供新途径。的功能已在和中得到验证,与我们之前的分析一致;然而,有必要对其上下游机制进行进一步研究。

https://cdn.ncbi.nlm.nih.gov/pmc/blobs/967a/12080581/309e75d5ed86/ijmsv22p2502g001.jpg

文献AI研究员

20分钟写一篇综述,助力文献阅读效率提升50倍。

立即体验

用中文搜PubMed

大模型驱动的PubMed中文搜索引擎

马上搜索

文档翻译

学术文献翻译模型,支持多种主流文档格式。

立即体验