• 文献检索
  • 文档翻译
  • 深度研究
  • 学术资讯
  • Suppr Zotero 插件Zotero 插件
  • 邀请有礼
  • 套餐&价格
  • 历史记录
应用&插件
Suppr Zotero 插件Zotero 插件浏览器插件Mac 客户端Windows 客户端微信小程序
定价
高级版会员购买积分包购买API积分包
服务
文献检索文档翻译深度研究API 文档MCP 服务
关于我们
关于 Suppr公司介绍联系我们用户协议隐私条款
关注我们

Suppr 超能文献

核心技术专利:CN118964589B侵权必究
粤ICP备2023148730 号-1Suppr @ 2026

文献检索

告别复杂PubMed语法,用中文像聊天一样搜索,搜遍4000万医学文献。AI智能推荐,让科研检索更轻松。

立即免费搜索

文件翻译

保留排版,准确专业,支持PDF/Word/PPT等文件格式,支持 12+语言互译。

免费翻译文档

深度研究

AI帮你快速写综述,25分钟生成高质量综述,智能提取关键信息,辅助科研写作。

立即免费体验

组蛋白去乙酰化酶11通过诱导肾上皮细胞发生部分上皮-间质转化和G2/M期阻滞来促进肾纤维化。

HDAC11 promotes renal fibrosis by induing partial epithelial-mesenchymal transition and G2/M phase arrest in renal epithelial cells.

作者信息

Guan Yingjie, Shen Fengchen, Yao Liyuan, Zhao Ting C, Zhuang Shougang

机构信息

Rhode Island Hospital, Warren Alpert Medical School of Brown University.

Shanghai East Hospital, Tongji University School of Medicine.

出版信息

Res Sq. 2025 May 6:rs.3.rs-6523050. doi: 10.21203/rs.3.rs-6523050/v1.

DOI:10.21203/rs.3.rs-6523050/v1
PMID:40386380
原文链接:https://pmc.ncbi.nlm.nih.gov/articles/PMC12083684/
Abstract

BACKGROUND

Histone deacetylase 11 (HDAC11) is the sole member of class IV HDACs, implicated in tumor growth, immune regulation, and oxidative stress injury. Its specific role in renal fibrosis and underlying mechanisms remains unclear.

METHODS

The global knockout of HDAC11 mice and FT895, a selective inhibitor of HDAC11, were utilized to assess the role of HDAC11 in renal fibrosis following unilateral ureteral obstruction (UUO) injury in mice. Immunostaining was employed to analyze renal expression of HDAC11 and infiltration of macrophages. Immunoblot analysis was used to analyze the expression and/or phosphorylation of proteins associated with partial epithelial-mesenchymal transition (pEMT) in the kidney and cultured renal proximal tubular cells (RTPCs). RT-PCR was used to analyze the expression of various proinflammatory cytokines.

RESULTS

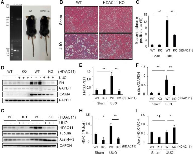
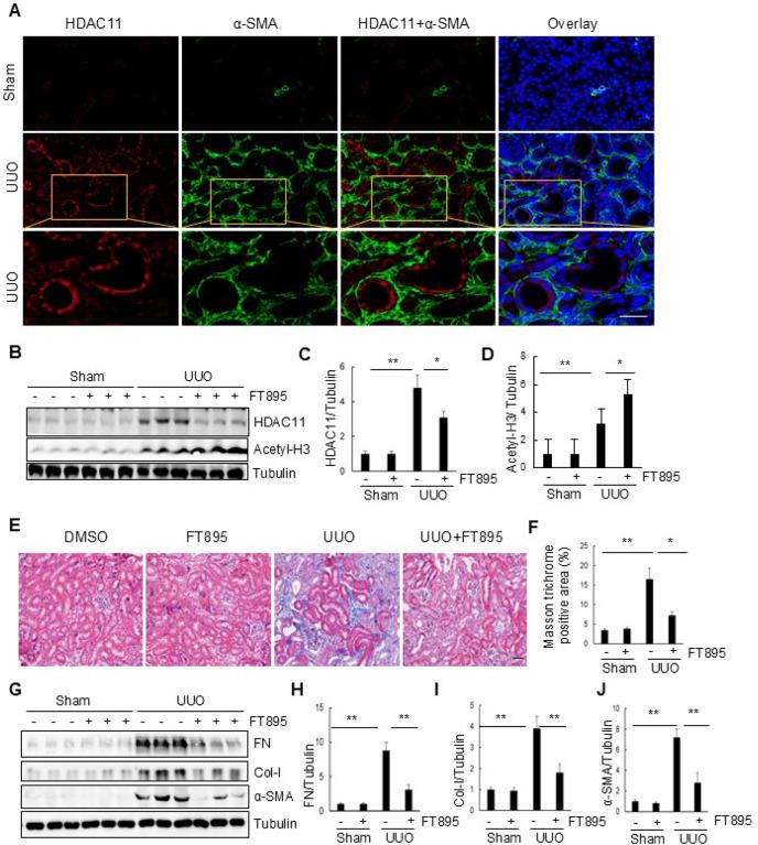
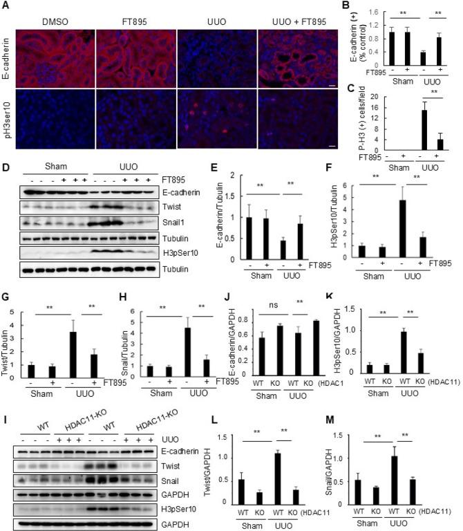
HDAC11 was predominantly expressed in renal epithelial cells, with its expression increasing in the kidney following UUO. This upregulation correlated with excessive collagen deposition and was associated with increased levels of fibronectin, collagen I, and α-smooth muscle actin, alongside reduced E-cadherin expression. Both global deletion of HDAC11 and treatment with the selective inhibitor FT895 significantly reduced collagen accumulation and the expression of fibronectin and collagen I, while preserving E-cadherin levels. HDAC11 inhibition also led to a decrease in histone H3 phosphorylation at serine 10, a marker of G2/M cell cycle arrest, and reduced the expression of Snail and Twist-key transcription factors involved in pEMT. Similar effects were observed in TGFb1-stimulated renal proximal tubular cells in vitro treated with FT895 or subjected to HDAC11 silencing via siRNA. Additionally, FT895 treatment attenuated the expression of multiple pro-inflammatory cytokines and reduced macrophage infiltration in obstructed kidneys. Both pharmacological inhibition and genetic ablation of HDAC11 suppressed activation of profibrotic signaling pathways, including Smad3, STAT3, and NF-κB, in both in vitro and in vivo models.

CONCLUSIONS

These findings indicate that HDAC11 is crucial for renal fibrosis development by promoting pEMT and G2/M phase cell cycle arrest in renal epithelial cells through multiple profibrotic signaling pathways. Therefore, targeting HDAC11 may be a promising therapeutic strategy to alleviate renal fibrosis.

摘要

背景

组蛋白去乙酰化酶11(HDAC11)是IV类组蛋白去乙酰化酶的唯一成员,与肿瘤生长、免疫调节和氧化应激损伤有关。其在肾纤维化中的具体作用及潜在机制尚不清楚。

方法

利用HDAC11基因敲除小鼠和HDAC11选择性抑制剂FT895,评估HDAC11在小鼠单侧输尿管梗阻(UUO)损伤后肾纤维化中的作用。采用免疫染色分析HDAC11在肾脏中的表达及巨噬细胞浸润情况。采用免疫印迹分析肾脏和培养的肾近端小管细胞(RTPCs)中与部分上皮-间质转化(pEMT)相关蛋白的表达和/或磷酸化情况。采用RT-PCR分析多种促炎细胞因子的表达。

结果

HDAC11主要在肾上皮细胞中表达,在UUO后其在肾脏中的表达增加。这种上调与过量的胶原沉积相关,并与纤连蛋白、I型胶原和α-平滑肌肌动蛋白水平升高以及E-钙黏蛋白表达降低有关。HDAC11的整体缺失和选择性抑制剂FT895治疗均显著减少了胶原积累以及纤连蛋白和I型胶原的表达,同时维持了E-钙黏蛋白水平。HDAC11抑制还导致丝氨酸10位点的组蛋白H3磷酸化减少,这是G2/M期细胞周期阻滞的标志物,并降低了参与pEMT的Snail和Twist关键转录因子的表达。在用FT895处理或通过siRNA使HDAC11沉默的体外TGFb1刺激的肾近端小管细胞中也观察到了类似的效果。此外,FT895治疗减弱了多种促炎细胞因子的表达,并减少了梗阻肾脏中的巨噬细胞浸润。在体外和体内模型中,HDAC11的药理抑制和基因敲除均抑制了包括Smad3、STAT3和NF-κB在内的促纤维化信号通路的激活。

结论

这些发现表明,HDAC11通过多种促纤维化信号通路促进肾上皮细胞中的pEMT和G2/M期细胞周期阻滞,对肾纤维化的发展至关重要。因此,靶向HDAC11可能是缓解肾纤维化的一种有前景的治疗策略。

https://cdn.ncbi.nlm.nih.gov/pmc/blobs/907e/12083684/78512086167d/nihpp-rs6523050v1-f0007.jpg
https://cdn.ncbi.nlm.nih.gov/pmc/blobs/907e/12083684/6c66c0788ca6/nihpp-rs6523050v1-f0001.jpg
https://cdn.ncbi.nlm.nih.gov/pmc/blobs/907e/12083684/bc6cae77787c/nihpp-rs6523050v1-f0002.jpg
https://cdn.ncbi.nlm.nih.gov/pmc/blobs/907e/12083684/416d4b4a23de/nihpp-rs6523050v1-f0003.jpg
https://cdn.ncbi.nlm.nih.gov/pmc/blobs/907e/12083684/71e67a571d15/nihpp-rs6523050v1-f0004.jpg
https://cdn.ncbi.nlm.nih.gov/pmc/blobs/907e/12083684/3e6bed3b08d7/nihpp-rs6523050v1-f0005.jpg
https://cdn.ncbi.nlm.nih.gov/pmc/blobs/907e/12083684/7317e7299826/nihpp-rs6523050v1-f0006.jpg
https://cdn.ncbi.nlm.nih.gov/pmc/blobs/907e/12083684/78512086167d/nihpp-rs6523050v1-f0007.jpg
https://cdn.ncbi.nlm.nih.gov/pmc/blobs/907e/12083684/6c66c0788ca6/nihpp-rs6523050v1-f0001.jpg
https://cdn.ncbi.nlm.nih.gov/pmc/blobs/907e/12083684/bc6cae77787c/nihpp-rs6523050v1-f0002.jpg
https://cdn.ncbi.nlm.nih.gov/pmc/blobs/907e/12083684/416d4b4a23de/nihpp-rs6523050v1-f0003.jpg
https://cdn.ncbi.nlm.nih.gov/pmc/blobs/907e/12083684/71e67a571d15/nihpp-rs6523050v1-f0004.jpg
https://cdn.ncbi.nlm.nih.gov/pmc/blobs/907e/12083684/3e6bed3b08d7/nihpp-rs6523050v1-f0005.jpg
https://cdn.ncbi.nlm.nih.gov/pmc/blobs/907e/12083684/7317e7299826/nihpp-rs6523050v1-f0006.jpg
https://cdn.ncbi.nlm.nih.gov/pmc/blobs/907e/12083684/78512086167d/nihpp-rs6523050v1-f0007.jpg

相似文献

1
HDAC11 promotes renal fibrosis by induing partial epithelial-mesenchymal transition and G2/M phase arrest in renal epithelial cells.组蛋白去乙酰化酶11通过诱导肾上皮细胞发生部分上皮-间质转化和G2/M期阻滞来促进肾纤维化。
Res Sq. 2025 May 6:rs.3.rs-6523050. doi: 10.21203/rs.3.rs-6523050/v1.
2
Identification of histone deacetylase 8 as a novel therapeutic target for renal fibrosis.鉴定组蛋白去乙酰化酶 8 为肾纤维化的一个新型治疗靶点。
FASEB J. 2020 Jun;34(6):7295-7310. doi: 10.1096/fj.201903254R. Epub 2020 Apr 12.
3
Blocking the histone lysine 79 methyltransferase DOT1L alleviates renal fibrosis through inhibition of renal fibroblast activation and epithelial-mesenchymal transition.阻断组蛋白赖氨酸 79 甲基转移酶 DOT1L 通过抑制肾成纤维细胞激活和上皮-间充质转化减轻肾纤维化。
FASEB J. 2019 Nov;33(11):11941-11958. doi: 10.1096/fj.201801861R. Epub 2019 Aug 2.
4
Blocking the class I histone deacetylase ameliorates renal fibrosis and inhibits renal fibroblast activation via modulating TGF-beta and EGFR signaling.阻断 I 类组蛋白去乙酰化酶可通过调节 TGF-β和 EGFR 信号通路改善肾纤维化并抑制肾成纤维细胞活化。
PLoS One. 2013;8(1):e54001. doi: 10.1371/journal.pone.0054001. Epub 2013 Jan 16.
5
Histone Deacetylase 11 Contributes to Renal Fibrosis by Repressing KLF15 Transcription.组蛋白去乙酰化酶11通过抑制KLF15转录促进肾纤维化。
Front Cell Dev Biol. 2020 Apr 17;8:235. doi: 10.3389/fcell.2020.00235. eCollection 2020.
6
Atg5-mediated autophagy deficiency in proximal tubules promotes cell cycle G2/M arrest and renal fibrosis.Atg5 介导的近端肾小管自噬缺陷促进细胞周期 G2/M 期阻滞和肾纤维化。
Autophagy. 2016 Sep;12(9):1472-86. doi: 10.1080/15548627.2016.1190071. Epub 2016 Jun 15.
7
Pharmacological and Genetic Inhibition of HDAC4 Alleviates Renal Injury and Fibrosis in Mice.HDAC4的药理学和基因抑制减轻小鼠肾损伤和纤维化
Front Pharmacol. 2022 Jun 28;13:929334. doi: 10.3389/fphar.2022.929334. eCollection 2022.
8
Inhibition of MLL1-menin interaction attenuates renal fibrosis in obstructive nephropathy.抑制 MLL1- menin 相互作用可减轻梗阻性肾病中的肾纤维化。
FASEB J. 2023 Jan;37(1):e22712. doi: 10.1096/fj.202100634RRR.
9
Histone deacetylase 6 inhibition mitigates renal fibrosis by suppressing TGF-β and EGFR signaling pathways in obstructive nephropathy.组蛋白去乙酰化酶 6 抑制通过抑制 TGF-β和 EGFR 信号通路减轻梗阻性肾病中的肾纤维化。
Am J Physiol Renal Physiol. 2020 Dec 1;319(6):F1003-F1014. doi: 10.1152/ajprenal.00261.2020. Epub 2020 Oct 26.
10
microRNA-29b prevents renal fibrosis by attenuating renal tubular epithelial cell-mesenchymal transition through targeting the PI3K/AKT pathway.微小RNA-29b通过靶向PI3K/AKT途径减弱肾小管上皮细胞-间充质转化来预防肾纤维化。
Int Urol Nephrol. 2021 Sep;53(9):1941-1950. doi: 10.1007/s11255-021-02836-4. Epub 2021 Mar 19.

本文引用的文献

1
Unraveling HDAC11: Epigenetic orchestra in different diseases and structural insights for inhibitor design.解析 HDAC11:不同疾病中的表观遗传乐团及抑制剂设计的结构见解。
Biochem Pharmacol. 2024 Jul;225:116312. doi: 10.1016/j.bcp.2024.116312. Epub 2024 May 22.
2
Fibrosis in Chronic Kidney Disease: Pathophysiology and Therapeutic Targets.慢性肾脏病中的纤维化:病理生理学与治疗靶点
J Clin Med. 2024 Mar 25;13(7):1881. doi: 10.3390/jcm13071881.
3
An update on the global disparities in kidney disease burden and care across world countries and regions.
全球各国和地区肾脏疾病负担和护理的全球差异更新。
Lancet Glob Health. 2024 Mar;12(3):e382-e395. doi: 10.1016/S2214-109X(23)00570-3.
4
From Acute to Chronic: Unraveling the Pathophysiological Mechanisms of the Progression from Acute Kidney Injury to Acute Kidney Disease to Chronic Kidney Disease.从急性到慢性:解析急性肾损伤向急性肾疾病再向慢性肾脏病进展的病理生理机制。
Int J Mol Sci. 2024 Feb 1;25(3):1755. doi: 10.3390/ijms25031755.
5
GRK5 promoted renal fibrosis via HDAC5/Smad3 signaling pathway.GRK5 通过 HDAC5/Smad3 信号通路促进肾纤维化。
FASEB J. 2024 Jan 31;38(2):e23422. doi: 10.1096/fj.202301595RRR.
6
HDAC11: A novel target for improved cancer therapy.HDAC11:一种提高癌症治疗效果的新靶点。
Biomed Pharmacother. 2023 Oct;166:115418. doi: 10.1016/j.biopha.2023.115418. Epub 2023 Sep 4.
7
HDAC11 inhibition triggers bimodal thermogenic pathways to circumvent adipocyte catecholamine resistance.组蛋白去乙酰化酶 11 抑制触发双模态产热途径以规避脂肪细胞儿茶酚胺抵抗。
J Clin Invest. 2023 Oct 2;133(19):e168192. doi: 10.1172/JCI168192.
8
Pathophysiologic Implications and Therapeutic Approach of Klotho in Chronic Kidney Disease: A Systematic Review.Klotho 在慢性肾脏病中的病理生理意义及治疗方法:系统评价。
Lab Invest. 2023 Jul;103(7):100178. doi: 10.1016/j.labinv.2023.100178. Epub 2023 May 18.
9
Histone Modifications in Acute Kidney Injury.急性肾损伤中的组蛋白修饰
Kidney Dis (Basel). 2022 Nov 10;8(6):466-477. doi: 10.1159/000527799. eCollection 2022 Dec.
10
Inhibition of MLL1-menin interaction attenuates renal fibrosis in obstructive nephropathy.抑制 MLL1- menin 相互作用可减轻梗阻性肾病中的肾纤维化。
FASEB J. 2023 Jan;37(1):e22712. doi: 10.1096/fj.202100634RRR.