Erdem Ayşegül, Kaye Séléna, Caligiore Francesco, Johanns Manuel, Leguay Fleur, Schuringa Jan Jacob, Ito Keisuke, Bommer Guido, van Gastel Nick
Cellular Metabolism and Microenvironment Laboratory, de Duve Institute, UCLouvain, Brussels, Belgium.
Biochemistry and Metabolic Research Group, de Duve Institute, UCLouvain, Brussels, Belgium.
Cancer Metab. 2025 May 19;13(1):22. doi: 10.1186/s40170-025-00392-4.
Enhanced glycolysis plays a pivotal role in fueling the aberrant proliferation, survival and therapy resistance of acute myeloid leukemia (AML) cells. Here, we aimed to elucidate the extent of glycolysis dependence in AML by focusing on the role of lactate dehydrogenase A (LDHA), a key glycolytic enzyme converting pyruvate to lactate coupled with the recycling of NAD.
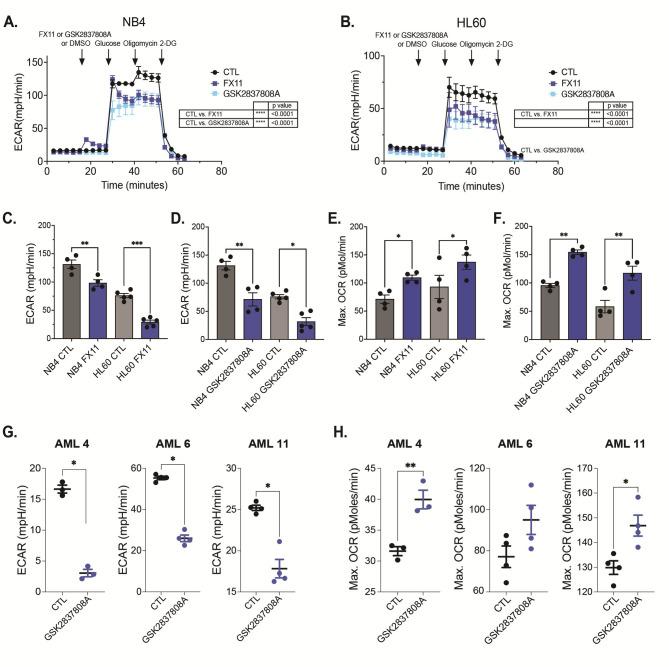
We compared the glycolytic activity of primary AML patient samples to protein levels of metabolic enzymes involved in central carbon metabolism including glycolysis, glutaminolysis and the tricarboxylic acid cycle. To evaluate the therapeutic potential of targeting glycolysis in AML, we treated AML primary patient samples and cell lines with pharmacological inhibitors of LDHA and monitored cell viability. Glycolytic activity and mitochondrial oxygen consumption were analyzed in AML patient samples and cell lines post-LDHA inhibition. Perturbations in global metabolite levels and redox balance upon LDHA inhibition in AML cells were determined by mass spectrometry, and ROS levels were measured by flow cytometry.
Among metabolic enzymes, we found that LDHA protein levels had the strongest positive correlation with glycolysis in AML patient cells. Blocking LDHA activity resulted in a strong growth inhibition and cell death induction in AML cell lines and primary patient samples, while healthy hematopoietic stem and progenitor cells remained unaffected. Investigation of the underlying mechanisms showed that LDHA inhibition reduces glycolytic activity, lowers levels of glycolytic intermediates, decreases the cellular NAD pool, boosts OXPHOS activity and increases ROS levels. This increase in ROS levels was however not linked to the observed AML cell death. Instead, we found that LDHA is essential to maintain a correct NAD/NADH ratio in AML cells. Continuous intracellular NAD supplementation via overexpression of water-forming NADH oxidase from Lactobacillus brevis in AML cells effectively increased viable cell counts and prevented cell death upon LDHA inhibition.
Collectively, our results demonstrate that AML cells critically depend on LDHA to maintain an adequate NAD/NADH balance in support of their abnormal glycolytic activity and biosynthetic demands, which cannot be compensated for by other cellular NAD recycling systems. These findings also highlight LDHA inhibition as a promising metabolic strategy to eradicate leukemic cells.
增强的糖酵解在为急性髓系白血病(AML)细胞的异常增殖、存活和治疗抗性提供能量方面起着关键作用。在此,我们旨在通过关注乳酸脱氢酶A(LDHA)的作用来阐明AML中糖酵解依赖性的程度,LDHA是一种关键的糖酵解酶,可将丙酮酸转化为乳酸并伴随着NAD的循环利用。
我们将原发性AML患者样本的糖酵解活性与参与中心碳代谢的代谢酶的蛋白质水平进行了比较,这些代谢酶包括糖酵解、谷氨酰胺分解和三羧酸循环。为了评估靶向糖酵解在AML中的治疗潜力,我们用LDHA的药理学抑制剂处理原发性AML患者样本和细胞系,并监测细胞活力。在LDHA抑制后,对AML患者样本和细胞系中的糖酵解活性和线粒体氧消耗进行了分析。通过质谱法测定AML细胞中LDHA抑制后全局代谢物水平和氧化还原平衡的扰动,并通过流式细胞术测量ROS水平。
在代谢酶中,我们发现LDHA蛋白水平与AML患者细胞中的糖酵解具有最强的正相关。阻断LDHA活性导致AML细胞系和原发性患者样本中强烈的生长抑制和细胞死亡诱导,而健康的造血干细胞和祖细胞不受影响。对潜在机制的研究表明,LDHA抑制降低了糖酵解活性,降低了糖酵解中间产物的水平,减少了细胞内NAD池,增强了氧化磷酸化活性并增加了ROS水平。然而,ROS水平的这种增加与观察到的AML细胞死亡无关。相反,我们发现LDHA对于维持AML细胞中正确的NAD/NADH比值至关重要。通过在AML细胞中过表达来自短乳杆菌的产水NADH氧化酶进行持续的细胞内NAD补充,有效地增加了活细胞数量并防止了LDHA抑制后的细胞死亡。
总体而言,我们的结果表明,AML细胞严重依赖LDHA来维持足够的NAD/NADH平衡,以支持其异常的糖酵解活性和生物合成需求,而其他细胞内NAD循环系统无法补偿这一点。这些发现还突出了LDHA抑制作为一种有前景的消除白血病细胞的代谢策略。