• 文献检索
  • 文档翻译
  • 深度研究
  • 学术资讯
  • Suppr Zotero 插件Zotero 插件
  • 邀请有礼
  • 套餐&价格
  • 历史记录
应用&插件
Suppr Zotero 插件Zotero 插件浏览器插件Mac 客户端Windows 客户端微信小程序
定价
高级版会员购买积分包购买API积分包
服务
文献检索文档翻译深度研究API 文档MCP 服务
关于我们
关于 Suppr公司介绍联系我们用户协议隐私条款
关注我们

Suppr 超能文献

核心技术专利:CN118964589B侵权必究
粤ICP备2023148730 号-1Suppr @ 2026

文献检索

告别复杂PubMed语法,用中文像聊天一样搜索,搜遍4000万医学文献。AI智能推荐,让科研检索更轻松。

立即免费搜索

文件翻译

保留排版,准确专业,支持PDF/Word/PPT等文件格式,支持 12+语言互译。

免费翻译文档

深度研究

AI帮你快速写综述,25分钟生成高质量综述,智能提取关键信息,辅助科研写作。

立即免费体验

靶向KRAS通过协调调节三羧酸循环和Nrf2-SLC7A11-GPX4信号通路使肝癌细胞对铁死亡敏感。

Targeting KRAS Sensitizes Ferroptosis by Coordinately Regulating the TCA Cycle and Nrf2-SLC7A11-GPX4 Signaling in Hepatocellular Carcinoma.

作者信息

Zhang Jiaxin, Liu Zuojia, Zhao Wenjing, Li Chang, Liu Fei, Wang Jin

机构信息

State Key Laboratory of Electroanalytical Chemistry Chinese Academy of Sciences Changchun Institute of Applied Chemistry Changchun China.

School of Chinese Medicine Hong Kong Traditional Chinese Medicine Phenome Research Center Hong Kong Baptist University Hong Kong China.

出版信息

Smart Med. 2025 May 6;4(2):e70005. doi: 10.1002/smmd.70005. eCollection 2025 Jun.

DOI:10.1002/smmd.70005
PMID:40390765
原文链接:https://pmc.ncbi.nlm.nih.gov/articles/PMC12087391/
Abstract

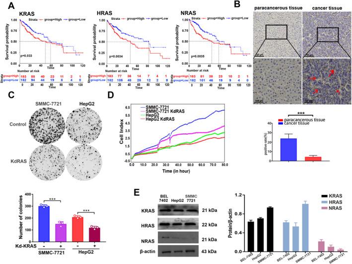
Oncogenic KRAS, a notorious driver of cancer progression, remains a therapeutic challenge. In hepatocellular carcinoma (HCC), KRAS overexpression correlates with tumor aggressiveness. Here, we demonstrate that NSC48160 induces HCC cell death by suppressing KRAS expression. Metabolomic profiling revealed that NSC48160 significantly enhances intracellular tricarboxylic acid (TCA) cycle activity and fructose metabolism, disrupting redox homeostasis, and triggering ferroptosis. Combining NSC48160 with the SLC7A11 inhibitor HG106 synergistically eliminated HCC cells in vitro and suppressed tumor growth in vivo. Mechanistically, NSC48160 indirectly inhibits the Nrf2-SLC7A11-GPX4 axis, as evidenced by ferroptosis-pathway array assays. Specifically, NSC48160 downregulates Nrf2 expression, thereby suppressing its downstream targets GPX4 and SLC7A11, ultimately promoting ferroptosis. Our findings establish NSC48160 as a novel KRAS inhibitor that induces ferroptosis through metabolic and redox reprogramming, offering a promising therapeutic strategy for KRAS-driven HCC.

摘要

致癌性KRAS是癌症进展中臭名昭著的驱动因素,仍然是一个治疗挑战。在肝细胞癌(HCC)中,KRAS过表达与肿瘤侵袭性相关。在此,我们证明NSC48160通过抑制KRAS表达诱导HCC细胞死亡。代谢组学分析显示,NSC48160显著增强细胞内三羧酸(TCA)循环活性和果糖代谢,破坏氧化还原稳态,并引发铁死亡。将NSC48160与SLC7A11抑制剂HG106联合使用可在体外协同消除HCC细胞,并在体内抑制肿瘤生长。机制上,铁死亡途径阵列分析表明,NSC48160间接抑制Nrf2-SLC7A11-GPX4轴。具体而言,NSC48160下调Nrf2表达,从而抑制其下游靶点GPX4和SLC7A11,最终促进铁死亡。我们的研究结果确立了NSC48160作为一种新型KRAS抑制剂,它通过代谢和氧化还原重编程诱导铁死亡,为KRAS驱动的HCC提供了一种有前景的治疗策略。

https://cdn.ncbi.nlm.nih.gov/pmc/blobs/1822/12087391/6bcd349d85b4/SMMD-4-e70005-g003.jpg
https://cdn.ncbi.nlm.nih.gov/pmc/blobs/1822/12087391/2c592bf871c8/SMMD-4-e70005-g007.jpg
https://cdn.ncbi.nlm.nih.gov/pmc/blobs/1822/12087391/899f497a4bb7/SMMD-4-e70005-g005.jpg
https://cdn.ncbi.nlm.nih.gov/pmc/blobs/1822/12087391/4a56a15352b3/SMMD-4-e70005-g008.jpg
https://cdn.ncbi.nlm.nih.gov/pmc/blobs/1822/12087391/a74df8285d71/SMMD-4-e70005-g001.jpg
https://cdn.ncbi.nlm.nih.gov/pmc/blobs/1822/12087391/e9e57ec22e8d/SMMD-4-e70005-g006.jpg
https://cdn.ncbi.nlm.nih.gov/pmc/blobs/1822/12087391/b705ba1c761b/SMMD-4-e70005-g004.jpg
https://cdn.ncbi.nlm.nih.gov/pmc/blobs/1822/12087391/6bcd349d85b4/SMMD-4-e70005-g003.jpg
https://cdn.ncbi.nlm.nih.gov/pmc/blobs/1822/12087391/2c592bf871c8/SMMD-4-e70005-g007.jpg
https://cdn.ncbi.nlm.nih.gov/pmc/blobs/1822/12087391/899f497a4bb7/SMMD-4-e70005-g005.jpg
https://cdn.ncbi.nlm.nih.gov/pmc/blobs/1822/12087391/4a56a15352b3/SMMD-4-e70005-g008.jpg
https://cdn.ncbi.nlm.nih.gov/pmc/blobs/1822/12087391/a74df8285d71/SMMD-4-e70005-g001.jpg
https://cdn.ncbi.nlm.nih.gov/pmc/blobs/1822/12087391/e9e57ec22e8d/SMMD-4-e70005-g006.jpg
https://cdn.ncbi.nlm.nih.gov/pmc/blobs/1822/12087391/b705ba1c761b/SMMD-4-e70005-g004.jpg
https://cdn.ncbi.nlm.nih.gov/pmc/blobs/1822/12087391/6bcd349d85b4/SMMD-4-e70005-g003.jpg

相似文献

1
Targeting KRAS Sensitizes Ferroptosis by Coordinately Regulating the TCA Cycle and Nrf2-SLC7A11-GPX4 Signaling in Hepatocellular Carcinoma.靶向KRAS通过协调调节三羧酸循环和Nrf2-SLC7A11-GPX4信号通路使肝癌细胞对铁死亡敏感。
Smart Med. 2025 May 6;4(2):e70005. doi: 10.1002/smmd.70005. eCollection 2025 Jun.
2
Esculetin triggers ferroptosis via inhibition of the Nrf2-xCT/GPx4 axis in hepatocellular carcinoma.七叶亭通过抑制肝细胞癌中的Nrf2-xCT/GPx4轴触发铁死亡。
Chin J Nat Med. 2025 Apr;23(4):443-456. doi: 10.1016/S1875-5364(25)60853-3.
3
Polyphyllin I induced ferroptosis to suppress the progression of hepatocellular carcinoma through activation of the mitochondrial dysfunction via Nrf2/HO-1/GPX4 axis.重楼皂苷I通过Nrf2/HO-1/GPX4轴激活线粒体功能障碍诱导铁死亡,从而抑制肝细胞癌的进展。
Phytomedicine. 2024 Jan;122:155135. doi: 10.1016/j.phymed.2023.155135. Epub 2023 Oct 12.
4
Rhein attenuates cerebral ischemia-reperfusion injury via inhibition of ferroptosis through NRF2/SLC7A11/GPX4 pathway.瑞因通过抑制 NRF2/SLC7A11/GPX4 通路来减轻脑缺血再灌注损伤。
Exp Neurol. 2023 Nov;369:114541. doi: 10.1016/j.expneurol.2023.114541. Epub 2023 Sep 14.
5
GSTZ1 sensitizes hepatocellular carcinoma cells to sorafenib-induced ferroptosis via inhibition of NRF2/GPX4 axis.GSTZ1 通过抑制 NRF2/GPX4 轴使肝癌细胞对索拉非尼诱导的铁死亡敏感。
Cell Death Dis. 2021 Apr 30;12(5):426. doi: 10.1038/s41419-021-03718-4.
6
MCM4 potentiates evasion of hepatocellular carcinoma from sorafenib-induced ferroptosis through Nrf2 signaling pathway.MCM4 通过 Nrf2 信号通路增强肝癌细胞对索拉非尼诱导的铁死亡逃逸。
Int Immunopharmacol. 2024 Dec 5;142(Pt A):113107. doi: 10.1016/j.intimp.2024.113107. Epub 2024 Sep 13.
7
PART1 facilitates tumorigenesis and inhibits ferroptosis by regulating the miR-490-3p/SLC7A11 axis in hepatocellular carcinoma.PART1 通过调控 miR-490-3p/SLC7A11 轴在肝癌中促进肿瘤发生并抑制铁死亡。
Aging (Albany NY). 2024 Jul 5;16(14):11339-11358. doi: 10.18632/aging.206009.
8
Astragali radix - Curcumae rhizoma herb pair suppresses hepatocellular carcinoma through EGFR/AKT/mTOR pathway and induces lipid peroxidation-related ferroptosis via HIF-1α/HO-1/GPX4 axis.黄芪 - 莪术药对通过EGFR/AKT/mTOR途径抑制肝细胞癌,并通过HIF-1α/HO-1/GPX4轴诱导脂质过氧化相关的铁死亡。
J Ethnopharmacol. 2025 May 28;348:119912. doi: 10.1016/j.jep.2025.119912. Epub 2025 Apr 30.
9
Dracorhodin perochlorate sensitizes colorectal cancer to ferroptosis by activating HMOX1 and inhibiting the SLC7A11/GPX4 axis.高氯酸血根碱通过激活血红素加氧酶1(HMOX1)并抑制溶质载体家族7成员11(SLC7A11)/谷胱甘肽过氧化物酶4(GPX4)轴使结直肠癌对铁死亡敏感。
Int Immunopharmacol. 2025 Jun 17;158:114827. doi: 10.1016/j.intimp.2025.114827. Epub 2025 May 12.
10
Soybean Lecithin-Gallic Acid Complex Sensitizes Lung Cancer Cells to Radiation Through Ferroptosis Regulated by Nrf2/SLC7A11/GPX4 Pathway.大豆卵磷脂-没食子酸复合物通过Nrf2/SLC7A11/GPX4途径调控的铁死亡使肺癌细胞对辐射敏感。
Nutrients. 2025 Apr 3;17(7):1262. doi: 10.3390/nu17071262.

本文引用的文献

1
Combinatorial strategies to target RAS-driven cancers.靶向 RAS 驱动型癌症的组合策略。
Nat Rev Cancer. 2024 May;24(5):316-337. doi: 10.1038/s41568-024-00679-6. Epub 2024 Apr 16.
2
METTL9-SLC7A11 axis promotes hepatocellular carcinoma progression through ferroptosis inhibition.METTL9-SLC7A11轴通过抑制铁死亡促进肝细胞癌进展。
Cell Death Discov. 2023 Nov 28;9(1):428. doi: 10.1038/s41420-023-01723-4.
3
Global trends in hepatocellular carcinoma epidemiology: implications for screening, prevention and therapy.全球肝细胞癌流行病学趋势:对筛查、预防和治疗的启示。
Nat Rev Clin Oncol. 2023 Dec;20(12):864-884. doi: 10.1038/s41571-023-00825-3. Epub 2023 Oct 26.
4
Multiomics analyses reveal pathological mechanisms of HBV infection and integration in liver cancer.多组学分析揭示了乙型肝炎病毒感染和整合在肝癌中的病理机制。
J Med Virol. 2023 Aug;95(8):e28980. doi: 10.1002/jmv.28980.
5
Chemotherapy impairs ovarian function through excessive ROS-induced ferroptosis.化疗通过过量 ROS 诱导的铁死亡损伤卵巢功能。
Cell Death Dis. 2023 May 24;14(5):340. doi: 10.1038/s41419-023-05859-0.
6
MYC determines lineage commitment in KRAS-driven primary liver cancer development.MYC 决定 KRAS 驱动的原发性肝癌发展中的谱系决定。
J Hepatol. 2023 Jul;79(1):141-149. doi: 10.1016/j.jhep.2023.02.039. Epub 2023 Mar 9.
7
An Overview: The Diversified Role of Mitochondria in Cancer Metabolism.概述:线粒体在癌症代谢中的多样化作用。
Int J Biol Sci. 2023 Jan 16;19(3):897-915. doi: 10.7150/ijbs.81609. eCollection 2023.
8
NRF2 controls iron homeostasis and ferroptosis through HERC2 and VAMP8.NRF2 通过 HERC2 和 VAMP8 控制铁稳态和铁死亡。
Sci Adv. 2023 Feb 3;9(5):eade9585. doi: 10.1126/sciadv.ade9585. Epub 2023 Feb 1.
9
Copper-dependent autophagic degradation of GPX4 drives ferroptosis.铜依赖的自噬性 GPX4 降解驱动铁死亡。
Autophagy. 2023 Jul;19(7):1982-1996. doi: 10.1080/15548627.2023.2165323. Epub 2023 Jan 12.
10
Elevated FSP1 protects KRAS-mutated cells from ferroptosis during tumor initiation.FSP1 升高可保护 KRAS 突变细胞在肿瘤起始时免于发生铁死亡。
Cell Death Differ. 2023 Feb;30(2):442-456. doi: 10.1038/s41418-022-01096-8. Epub 2022 Nov 29.