Suppr超能文献

一种新型的SUN1-ALLAN复合物在快速封闭有丝分裂过程中协调二分体微管组织中心跨核膜的分离。

A novel SUN1-ALLAN complex coordinates segregation of the bipartite MTOC across the nuclear envelope during rapid closed mitosis in .

作者信息

Zeeshan Mohammad, Blatov Igor, Yanase Ryuji, Ferguson David J P, Pashley Sarah L, Chahine Zeinab, Yamaryo-Botté Yoshiki, Mishra Akancha, Marche Baptiste, Bhanvadia Suhani, Hair Molly, Batra Sagar, Markus Robert, Brady Declan, Bottrill Andrew R, Vaughan Sue, Botté Cyrille Y, Le Roch Karine G, Holder Anthony A, Tromer Eelco, Tewari Rita

机构信息

University of Nottingham, School of Life Sciences, Nottingham, United Kingdom.

Oxford Brookes University, Department of Biological and Medical Sciences, Oxford, United Kingdom.

出版信息

Elife. 2025 May 20;14:RP106537. doi: 10.7554/eLife.106537.

Abstract

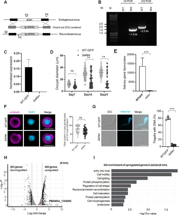
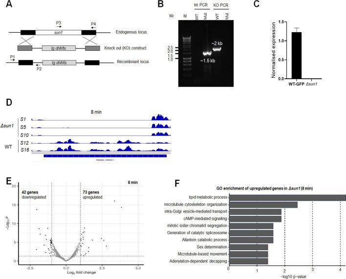
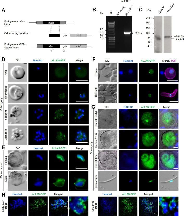
Mitosis in eukaryotes involves reorganisation of the nuclear envelope (NE) and microtubule-organising centres (MTOCs). During male gametogenesis in , the causative agent of malaria, mitosis is exceptionally rapid and highly divergent. Within 8 min, the haploid male gametocyte genome undergoes three replication cycles (1N to 8N), while maintaining an intact NE. Axonemes assemble in the cytoplasm and connect to a bipartite MTOC-containing nuclear pole (NP) and cytoplasmic basal body, producing eight flagellated gametes. The mechanisms coordinating NE remodelling, MTOC dynamics, and flagellum assembly remain poorly understood. We identify the SUN1-ALLAN complex as a novel mediator of NE remodelling and bipartite MTOC coordination during male gametogenesis. SUN1, a conserved NE protein, localises to dynamic loops and focal points at the nucleoplasmic face of the spindle poles. ALLAN, a divergent allantoicase, has a location like that of SUN1, and these proteins form a unique complex, detected by live-cell imaging, ultrastructural expansion microscopy, and interactomics. Deletion of either SUN1 or ALLAN genes disrupts nuclear MTOC organisation, leading to basal body mis-segregation, defective spindle assembly, and impaired spindle microtubule-kinetochore attachment, but axoneme formation remains intact. Ultrastructural analysis revealed nuclear and cytoplasmic MTOC miscoordination, producing aberrant flagellated gametes lacking nuclear material. These defects block development in the mosquito and parasite transmission, highlighting the essential functions of this complex.

摘要

真核生物中的有丝分裂涉及核膜(NE)和微管组织中心(MTOC)的重组。在疟原虫(疟疾的病原体)的雄配子发生过程中,有丝分裂异常迅速且高度不同。在8分钟内,单倍体雄配子体基因组经历三个复制周期(从1N到8N),同时保持核膜完整。轴丝在细胞质中组装,并连接到含有二分体MTOC的核极(NP)和细胞质基体,产生八个有鞭毛的配子。协调核膜重塑、MTOC动态变化和鞭毛组装的机制仍知之甚少。我们确定SUN1-ALLAN复合物是疟原虫雄配子发生过程中核膜重塑和二分体MTOC协调的新型介质。SUN1是一种保守的核膜蛋白,定位于纺锤体极核质面的动态环和焦点处。ALLAN是一种不同的尿囊酸酶,其定位与SUN1相似,这些蛋白形成了一种独特的复合物,可通过活细胞成像、超微结构膨胀显微镜和相互作用组学检测到。删除SUN1或ALLAN基因会破坏核MTOC组织,导致基体错误分离、纺锤体组装缺陷以及纺锤体微管与动粒的附着受损,但轴丝形成仍保持完整。超微结构分析揭示了核和细胞质MTOC的失调,产生了缺乏核物质的异常有鞭毛配子。这些缺陷阻碍了蚊子体内的发育和寄生虫传播,突出了该复合物的重要功能。

https://cdn.ncbi.nlm.nih.gov/pmc/blobs/a4af/12092005/301b7083a8d5/elife-106537-fig1.jpg

文献AI研究员

20分钟写一篇综述,助力文献阅读效率提升50倍。

立即体验

用中文搜PubMed

大模型驱动的PubMed中文搜索引擎

马上搜索

文档翻译

学术文献翻译模型,支持多种主流文档格式。

立即体验