Suppr超能文献

通过与结直肠癌的比较分析揭示空回肠腺癌的免疫组织化学和分子进化特征。

Immunohistochemical and molecular evolutionary features of jejunoileal adenocarcinoma unveiled through comparative analysis with colorectal adenocarcinoma.

作者信息

Ishikawa Rei, Yamada Hidetaka, Saitsu Hirotomo, Miyazaki Ryosuke, Takahashi Juri, Takinami Rino, Baba Satoshi, Nakashima Mitsuko, Iwaizumi Moriya, Osawa Satoshi, Kawasaki Hideya, Arai Yoshifumi, Otsuki Yoshiro, Ogawa Hiroshi, Mori Hiroki, Tanioka Fumihiko, Suzuki Shioto, Yasuda Kazuyo, Suzuki Makoto, Sugimura Haruhiko, Shinmura Kazuya

机构信息

Department of Tumor Pathology, Hamamatsu University School of Medicine, 1-20-1 Handayama, Chuo-ku, Hamamatsu, Shizuoka 431-3192, Japan.

Department of Biochemistry, Hamamatsu University School of Medicine, 1-20-1 Handayama, Chuo-ku, Hamamatsu, Shizuoka 431-3192, Japan.

出版信息

Neoplasia. 2025 Aug;66:101180. doi: 10.1016/j.neo.2025.101180. Epub 2025 May 21.

Abstract

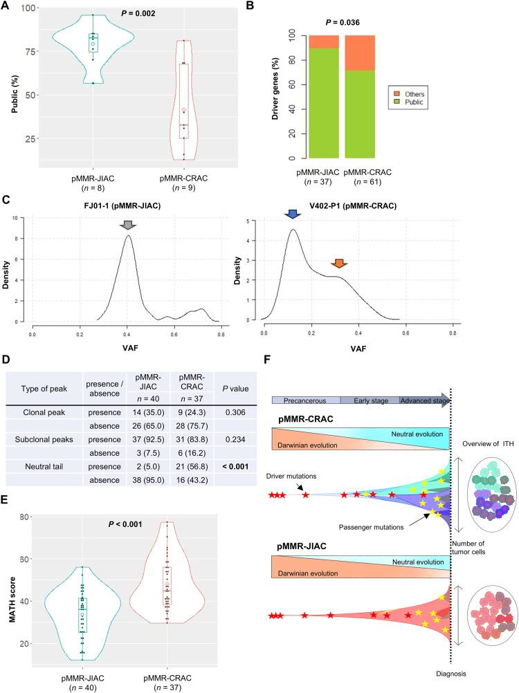
Jejunoileal adenocarcinoma (JIAC) is a rare type of malignancy, the clinicopathological, genetic, and evolutionary characteristics of which have rarely been reported. In this study, 52 patients with JIAC and 182 patients with colorectal adenocarcinoma (CRAC) were recruited. Immunohistochemical analyses using 34 primary antibodies identified a novel subtype, JIAC with enteroblastic differentiation (JIAED). High MUC1 expression and low Cyclin D1 expression were identified as independent poor prognostic markers. Additionally, compared with mismatch repair deficient (dMMR)-CRAC, MSH2/MSH6 loss was more frequently observed in dMMR-JIAC. These results suggested essential molecular differences between JIAC and CRAC. To better understand these differences, we selected three dMMR-JIACs and eight mismatch repair proficient (pMMR)-JIACs and evaluated molecular evolutionary history by multi-regional whole-exome sequencing. Phylogenetic trees constructed for both pMMR-JIAC and dMMR-JIAC were more consistent with a "long trunk-short branches" structure than were those of CRAC, and the variant allele frequency peaks obtained for JIAC were higher than those of CRAC. Moreover, TP53 and ARID2 were identified as common driver gene mutations in pMMR-JIAC, arising during early tumorigenesis. Our evolutionary analysis revealed that pMMR-CRAC follows the principle of shifting from Darwinian to neutral evolution, generating intratumoral heterogeneity (ITH). In contrast, our findings on pMMR-JIAC and dMMR-JIAC demonstrate that both remain under Darwinian evolution, even in advanced stages, resulting in lower ITH. In summary, we identified a distinct pathohistological subtype of JIAC and highlighted the unique molecular evolutionary dynamics presented in JIAC, potentially lead to the better management and treatment strategies for patients with JIAC in the future.

摘要

空肠回肠腺癌(JIAC)是一种罕见的恶性肿瘤,其临床病理、遗传和进化特征鲜有报道。在本研究中,招募了52例JIAC患者和182例结直肠腺癌(CRAC)患者。使用34种一抗进行免疫组化分析,确定了一种新的亚型,即具有成肠细胞分化的JIAC(JIAED)。高MUC1表达和低细胞周期蛋白D1表达被确定为独立的不良预后标志物。此外,与错配修复缺陷(dMMR)-CRAC相比,dMMR-JIAC中更频繁地观察到MSH2/MSH6缺失。这些结果表明JIAC和CRAC之间存在本质的分子差异。为了更好地理解这些差异,我们选择了3例dMMR-JIAC和8例错配修复 proficient(pMMR)-JIAC,并通过多区域全外显子测序评估分子进化史。与CRAC相比,pMMR-JIAC和dMMR-JIAC构建的系统发育树更符合“长树干-短分支”结构,并且JIAC获得的变异等位基因频率峰值高于CRAC。此外,TP53和ARID2被确定为pMMR-JIAC中的常见驱动基因突变,发生在早期肿瘤发生过程中。我们的进化分析表明,pMMR-CRAC遵循从达尔文进化向中性进化转变的原则,产生肿瘤内异质性(ITH)。相比之下,我们对pMMR-JIAC和dMMR-JIAC的研究结果表明,即使在晚期,两者仍处于达尔文进化之下,导致ITH较低。总之,我们确定了JIAC的一种独特的病理组织学亚型,并强调了JIAC中呈现的独特分子进化动力学,这可能为未来JIAC患者带来更好的管理和治疗策略。

https://cdn.ncbi.nlm.nih.gov/pmc/blobs/7966/12148733/b8c441637571/gr1.jpg

文献检索

告别复杂PubMed语法,用中文像聊天一样搜索,搜遍4000万医学文献。AI智能推荐,让科研检索更轻松。

立即免费搜索

文件翻译

保留排版,准确专业,支持PDF/Word/PPT等文件格式,支持 12+语言互译。

免费翻译文档

深度研究

AI帮你快速写综述,25分钟生成高质量综述,智能提取关键信息,辅助科研写作。

立即免费体验