Suppr超能文献

2型糖尿病中棕色脂肪细胞衍生的外泌体通过调节细胞内钙循环损害内皮功能。

Brown adipocyte-derived exosomes in type 2 diabetes mellitus impair endothelial function via regulating intracellular calcium cycle.

作者信息

Ruan Xiaojie, Zhao Wei

机构信息

Ningxia Institute of Clinical Medicine, People's Hospital of Ningxia Hui Autonomous Region, Ningxia Medical University, Yinchuan, China.

Department of Biochemistry and Molecular Biology, Basic Medical College, Ningxia Medical University, Yinchuan, China.

出版信息

Front Cardiovasc Med. 2025 May 9;12:1546325. doi: 10.3389/fcvm.2025.1546325. eCollection 2025.

Abstract

BACKGROUND

Atherosclerosis is a leading cause of macrovascular complications in type 2 diabetes mellitus (T2DM). Lipid metabolism disorders in T2DM alter exosomal cargos, affecting vascular endothelial cells and impairing vascular endothelium-dependent relaxation.

OBJECTIVE

This study investigates the link between T2DM and atherosclerosis, focusing on adipose tissue-derived exosomes (AT-Exosomes) as key pathogenic factors in T2DM.

METHODS

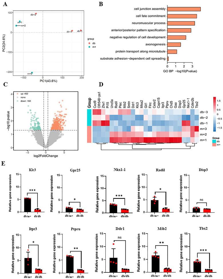
AT-exosomes derived from diabetic (C57BLKS-Lepr) and non-diabetic (C57BLKS-Lepr) mice were co-cultured with vascular aorta to evaluate pathogenicity. RNA screening in mouse aortic endothelial cells (MAECs) identified differential genes impacted by T2DM brown adipose tissue (BAT)-derived vs. healthy BAT-derived exosomes.

RESULT

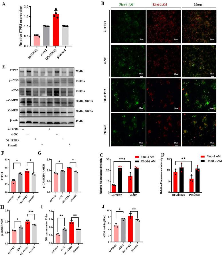
BAT-derived exosomes significantly disrupted endothelium function compared to white adipose tissue (WAT)-derived exosomes. Inositol 1,4,5-trisphosphate receptor type 3 (ITPR3) gene expression in MAECs was significantly reduced in diabetic mice. Functional studies revealed that ITPR3 positively regulates the Ca/CAMKII/eNOS signaling pathway to inhibit nitric oxide (NO) release, impairing endothelial relaxation.

CONCLUSION

BAT-derived exosomes in T2DM reduce ITPR3 expression in endothelial cells, lowering intracellular Ca and NO production, thereby contributing to vascular endothelium-dependent relaxation dysfunction. Targeting this pathway may offer therapeutic insights for T2DM-associated vascular complications.

摘要

背景

动脉粥样硬化是2型糖尿病(T2DM)大血管并发症的主要原因。T2DM中的脂质代谢紊乱会改变外泌体的货物成分,影响血管内皮细胞并损害血管内皮依赖性舒张功能。

目的

本研究调查T2DM与动脉粥样硬化之间的联系,重点关注脂肪组织来源的外泌体(AT-外泌体)作为T2DM中的关键致病因素。

方法

将来自糖尿病(C57BLKS-Lepr)和非糖尿病(C57BLKS-Lepr)小鼠的AT-外泌体与血管主动脉共同培养以评估致病性。在小鼠主动脉内皮细胞(MAECs)中进行RNA筛选,以鉴定受T2DM棕色脂肪组织(BAT)来源的外泌体与健康BAT来源的外泌体影响的差异基因。

结果

与白色脂肪组织(WAT)来源的外泌体相比,BAT来源的外泌体显著破坏内皮功能。糖尿病小鼠MAECs中肌醇1,4,5-三磷酸受体3(ITPR3)基因表达显著降低。功能研究表明,ITPR3正向调节Ca/CAMKII/eNOS信号通路以抑制一氧化氮(NO)释放,损害内皮舒张功能。

结论

T2DM中BAT来源的外泌体降低内皮细胞中ITPR3的表达,降低细胞内Ca和NO生成,从而导致血管内皮依赖性舒张功能障碍。针对该途径可能为T2DM相关血管并发症提供治疗思路。

https://cdn.ncbi.nlm.nih.gov/pmc/blobs/2224/12098568/6184af5450c5/fcvm-12-1546325-g001.jpg

文献检索

告别复杂PubMed语法,用中文像聊天一样搜索,搜遍4000万医学文献。AI智能推荐,让科研检索更轻松。

立即免费搜索

文件翻译

保留排版,准确专业,支持PDF/Word/PPT等文件格式,支持 12+语言互译。

免费翻译文档

深度研究

AI帮你快速写综述,25分钟生成高质量综述,智能提取关键信息,辅助科研写作。

立即免费体验