Jia Hongtao, Chen Shuqin, Hu Xuye, Wang Jiajun, Suo Jinlong, Dai Sheng-Ming, Zou Weiguo, Feng Heng
Department of Rheumatology & Immunology, Shanghai Sixth People's Hospital Affiliated to Shanghai Jiao Tong University School of Medicine, Shanghai, 200233, China.
Hainan Academy of Medical Sciences, Hainan Medical University, Haikou, 571199, China.
J Orthop Translat. 2025 May 2;52:301-312. doi: 10.1016/j.jot.2025.04.009. eCollection 2025 May.
Annulus fibrosus (AF) is an important part of the intervertebral disc (IVD) and its injury leads to back pain and impaired mobility. The stem/progenitor cells are essential for the maturation and repair of the AF, however, the identity of AF stem/progenitor cells remain elusive.
In this study, we sorted cells from the murine IVDs and performed the single-cell RNA sequencing. Using single-cell transcriptomics, genetic lineage tracing, stem cell experiment, ablation models and cell transplantation, we elucidate the role of AF progenitor cells in maturation and injury.
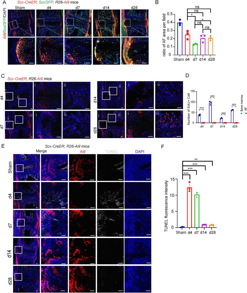
On the basis of single-cell RNA-sequencing (scRNA-seq) analysis of the intervertebral disc, we found that the transcription factor () can specifically label a progenitor cell population of the outer AF. By lineage tracing assay, -lineage AF cells proliferate mainly prior to sexual maturity, but barely proliferate after age of 8 weeks. The -expressing AF cells are enriched for stem/progenitor cell markers and show a higher proliferative capacity and differentiation potential than the cells. The ablation of -expressing AF cells impairs the maturation of AF. The AF cells are enriched for TGFβ signaling. Transplantation of -lineage cells to injured AF with Connective tissue growth factor (CTGF) improved the AF healing.
-expressing progenitor cells are critical for the maturation of AF and demonstrate therapeutic potential for AF regeneration.
These findings expand the important role of stem cells in maturation and repair and provide new strategy for cellular therapy of AF repair.
纤维环(AF)是椎间盘(IVD)的重要组成部分,其损伤会导致背痛和活动能力受损。干细胞/祖细胞对于AF的成熟和修复至关重要,然而,AF干细胞/祖细胞的身份仍不清楚。
在本研究中,我们从小鼠IVD中分离细胞并进行单细胞RNA测序。通过单细胞转录组学、遗传谱系追踪、干细胞实验、消融模型和细胞移植,我们阐明了AF祖细胞在成熟和损伤中的作用。
基于对椎间盘的单细胞RNA测序(scRNA-seq)分析,我们发现转录因子()可以特异性标记外层AF的祖细胞群。通过谱系追踪分析,-谱系AF细胞主要在性成熟前增殖,但在8周龄后几乎不增殖。表达的AF细胞富含干细胞/祖细胞标记物,并且比细胞显示出更高的增殖能力和分化潜能。表达的AF细胞的消融会损害AF的成熟。AF细胞富含TGFβ信号。将-谱系细胞与结缔组织生长因子(CTGF)一起移植到受损的AF中可改善AF的愈合。
表达的祖细胞对AF的成熟至关重要,并显示出AF再生的治疗潜力。
这些发现扩展了干细胞在成熟和修复中的重要作用,并为AF修复的细胞治疗提供了新策略。