Suppr超能文献

鼠李糖乳杆菌GG通过激活短肠综合征中肠道法尼醇X受体信号通路维持肠道微生物群稳定性并促进肠道适应。

Lactobacillus rhamnosus GG maintains gut microbiota stability and promotes intestinal adaptation via activated intestinal farnesoid X receptor signaling in short bowel syndrome.

作者信息

Gui Linling, Duan Xufei, Wang Hanfei, Xie Hua, Zhang Ruyi, Jiang Weiwei, Tang Weibing

机构信息

Department of Pediatric Surgery, Children's Hospital of Nanjing Medical University, Nanjing, China.

Department of Neonatal Surgery, Wuhan Children's Hospital, Tongji Medical College, Huazhong University of Science &Technology, Wuhan, China.

出版信息

Commun Biol. 2025 May 27;8(1):816. doi: 10.1038/s42003-025-08254-x.

Abstract

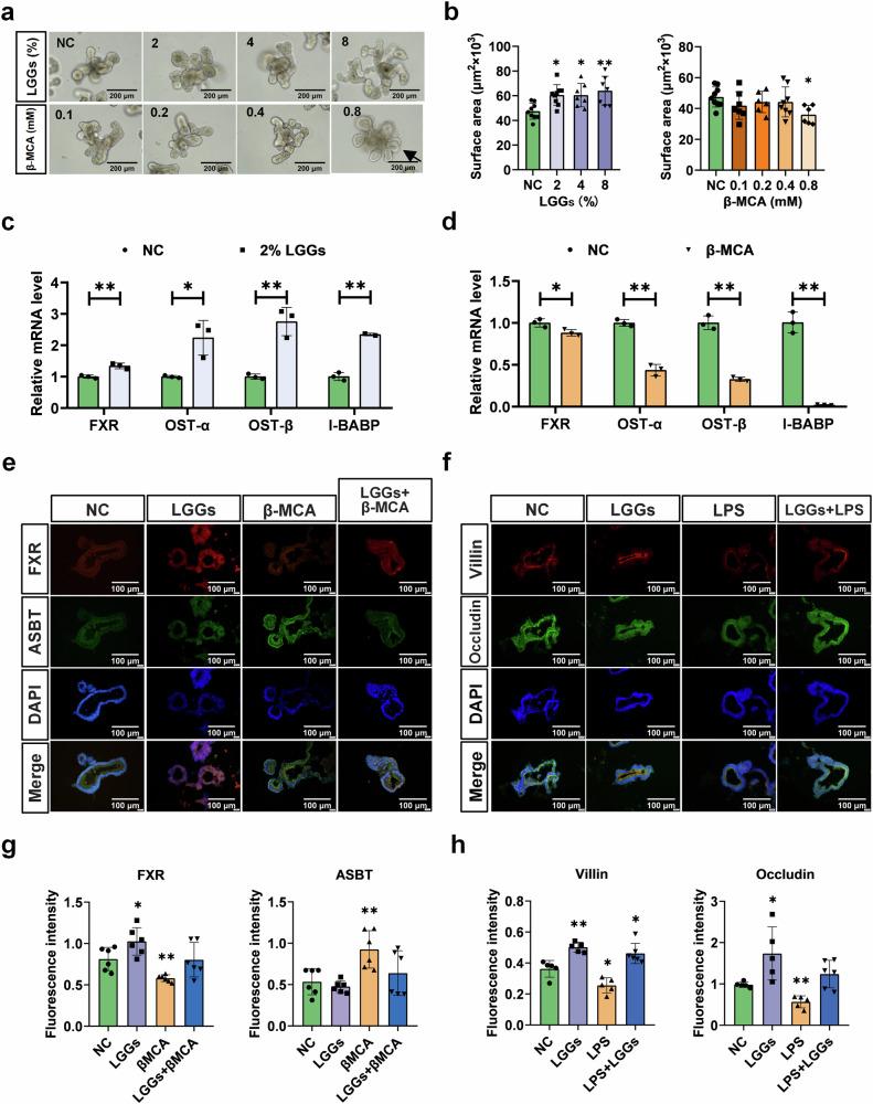
Intestinal farnesoid X receptor (FXR) signaling plays a critical role in maintaining intestinal microbiota stability. In this study, we investigated the probiotic Lactobacillus rhamnosus GG (LGG) and its ability to promote intestinal adaptation and stabilize the gut microbiota by activating intestinal FXR signaling in short bowel syndrome (SBS). In patients with type I SBS, fecal microbial α-diversity was decreased, Proteobacteria abundance was increased, and Firmicutes, Actinobacteria, and Bacteroidetes abundance levels were decreased. In vitro, LGG supernatant (LGGs) upregulated FXR expression in Caco-2 cells and ileum organoids. In vivo, LGG supplementation significantly improved intestinal morphology in wild-type (WT) SBS mice, including increased villus height, crypt depth and goblet cell numbers. Serum fibroblast growth factor 15 (FGF15) levels increased and fecal Proteobacteria abundance decreased, while secondary bile acids rose and primary bile acids declined in WT SBS mice after LGG supplementation. In addition, LGG supplementation also increased occludin and FXR expression in WT SBS mice, but not in intestinal FXR knockout (FXR) SBS animals. SBS disrupts FXR signaling and gut microbiota equilibrium. LGG counteracts these effects by activating intestinal FXR, which stabilizes microbiota composition, protects the mucosal barrier, and promotes intestinal adaptation both in vitro and in vivo.

摘要

肠道法尼酯X受体(FXR)信号传导在维持肠道微生物群稳定性方面起着关键作用。在本研究中,我们调查了益生菌鼠李糖乳杆菌GG(LGG)及其通过激活短肠综合征(SBS)中的肠道FXR信号来促进肠道适应和稳定肠道微生物群的能力。在I型SBS患者中,粪便微生物α多样性降低,变形菌门丰度增加,而厚壁菌门、放线菌门和拟杆菌门丰度水平降低。在体外,LGG上清液(LGGs)上调了Caco-2细胞和回肠类器官中FXR的表达。在体内,补充LGG显著改善了野生型(WT)SBS小鼠的肠道形态,包括绒毛高度增加、隐窝深度增加和杯状细胞数量增加。补充LGG后,WT SBS小鼠的血清成纤维细胞生长因子15(FGF15)水平升高,粪便变形菌门丰度降低,而次级胆汁酸增加,初级胆汁酸减少。此外,补充LGG还增加了WT SBS小鼠中闭合蛋白和FXR的表达,但在肠道FXR基因敲除(FXR-/-)的SBS动物中未增加。SBS破坏了FXR信号传导和肠道微生物群平衡。LGG通过激活肠道FXR来抵消这些影响,从而在体外和体内稳定微生物群组成、保护粘膜屏障并促进肠道适应。

https://cdn.ncbi.nlm.nih.gov/pmc/blobs/918c/12117158/6d16c2cb8eff/42003_2025_8254_Fig1_HTML.jpg

文献检索

告别复杂PubMed语法,用中文像聊天一样搜索,搜遍4000万医学文献。AI智能推荐,让科研检索更轻松。

立即免费搜索

文件翻译

保留排版,准确专业,支持PDF/Word/PPT等文件格式,支持 12+语言互译。

免费翻译文档

深度研究

AI帮你快速写综述,25分钟生成高质量综述,智能提取关键信息,辅助科研写作。

立即免费体验