• 文献检索
  • 文档翻译
  • 深度研究
  • 学术资讯
  • Suppr Zotero 插件Zotero 插件
  • 邀请有礼
  • 套餐&价格
  • 历史记录
应用&插件
Suppr Zotero 插件Zotero 插件浏览器插件Mac 客户端Windows 客户端微信小程序
定价
高级版会员购买积分包购买API积分包
服务
文献检索文档翻译深度研究API 文档MCP 服务
关于我们
关于 Suppr公司介绍联系我们用户协议隐私条款
关注我们

Suppr 超能文献

核心技术专利:CN118964589B侵权必究
粤ICP备2023148730 号-1Suppr @ 2026

文献检索

告别复杂PubMed语法,用中文像聊天一样搜索,搜遍4000万医学文献。AI智能推荐,让科研检索更轻松。

立即免费搜索

文件翻译

保留排版,准确专业,支持PDF/Word/PPT等文件格式,支持 12+语言互译。

免费翻译文档

深度研究

AI帮你快速写综述,25分钟生成高质量综述,智能提取关键信息,辅助科研写作。

立即免费体验

癌胚抗原相关细胞黏附分子1作为套细胞淋巴瘤中B细胞受体信号传导的介质

CEACAM1 as a mediator of B-cell receptor signaling in mantle cell lymphoma.

作者信息

Xavier Serene, Nguyen Vivian, Khairnar Vishal, Phan An, Yang Lu, Nelson Michael S, Shukla Ravi P, Wang Jinhui, Li Aimin, Geng Huimin, Lee Jaewoong, Sadras Teresa, Pham Lan V, Weisenburger Dennis D, Chan Wing C, Lang Karl S, Shouse Geoffrey P, Danilov Alexey V, Song Joo Y, Parekh Samir, Müschen Markus, Ngo Vu N

机构信息

Department of Systems Biology, City of Hope Comprehensive Cancer Center, Monrovia, CA, USA.

Department of Medical Oncology, Dana-Farber Cancer Institute, Harvard Medical School, Boston, MA, USA.

出版信息

Nat Commun. 2025 May 29;16(1):4967. doi: 10.1038/s41467-025-60208-3.

DOI:10.1038/s41467-025-60208-3
PMID:40436855
原文链接:https://pmc.ncbi.nlm.nih.gov/articles/PMC12120064/
Abstract

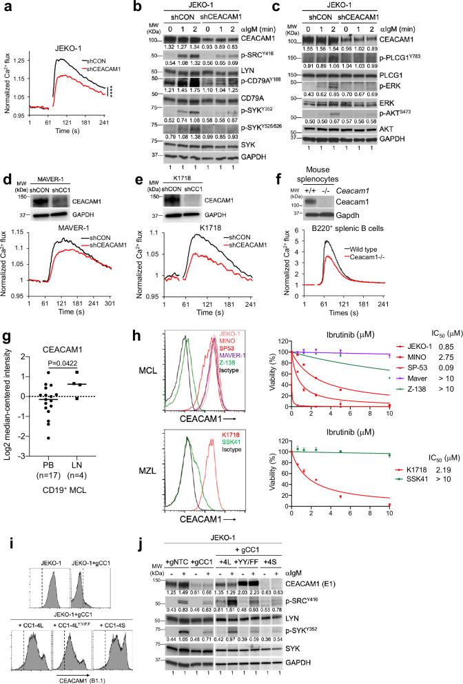
B-cell receptor (BCR) signaling plays an important role in the pathogenesis of mantle cell lymphoma (MCL), but the detailed mechanisms are not fully understood. In this study, through a genome-wide loss-of-function screen, we identify carcinoembryonic antigen-related cell adhesion molecule 1 (CEACAM1) as an essential factor in a subset of MCL tumors. Our signal transduction studies reveal that CEACAM1 plays a critical role in BCR activation through involvement in two dynamic processes. First, following BCR engagement, CEACAM1 co-localizes to the membrane microdomains (lipid rafts) by anchoring to the F-actin cytoskeleton through the adaptor protein filamin A. Second, CEACAM1 recruits and increases the abundance of SYK in the BCR complex leading to BCR activation. These activities of CEACAM1 require its cytoplasmic tail and the N-terminal ectodomain. Considering that previous studies have extensively characterized CEACAM1 as an ITIM-bearing inhibitory receptor, our findings regarding its activating role are both surprising and context-dependent, which may have implications for BCR-targeting therapies.

摘要

B细胞受体(BCR)信号传导在套细胞淋巴瘤(MCL)的发病机制中起重要作用,但其详细机制尚未完全明确。在本研究中,通过全基因组功能丧失筛选,我们鉴定出癌胚抗原相关细胞粘附分子1(CEACAM1)是一部分MCL肿瘤中的关键因子。我们的信号转导研究表明,CEACAM1通过参与两个动态过程在BCR激活中起关键作用。首先,在BCR结合后,CEACAM1通过衔接蛋白细丝蛋白A锚定到F-肌动蛋白细胞骨架,从而共定位于膜微区(脂筏)。其次,CEACAM1招募并增加BCR复合物中SYK的丰度,导致BCR激活。CEACAM1的这些活性需要其胞质尾和N端胞外结构域。鉴于先前的研究已广泛将CEACAM1表征为带有免疫受体酪氨酸抑制基序(ITIM)的抑制性受体,我们关于其激活作用的发现既令人惊讶又依赖于背景,这可能对BCR靶向治疗有影响。

https://cdn.ncbi.nlm.nih.gov/pmc/blobs/bc78/12120064/df2565d77830/41467_2025_60208_Fig3_HTML.jpg
https://cdn.ncbi.nlm.nih.gov/pmc/blobs/bc78/12120064/df2565d77830/41467_2025_60208_Fig3_HTML.jpg
https://cdn.ncbi.nlm.nih.gov/pmc/blobs/bc78/12120064/df2565d77830/41467_2025_60208_Fig3_HTML.jpg

相似文献

1
CEACAM1 as a mediator of B-cell receptor signaling in mantle cell lymphoma.癌胚抗原相关细胞黏附分子1作为套细胞淋巴瘤中B细胞受体信号传导的介质
Nat Commun. 2025 May 29;16(1):4967. doi: 10.1038/s41467-025-60208-3.
2
Distinct patterns of B-cell receptor signaling in non-Hodgkin lymphomas identified by single-cell profiling.通过单细胞分析确定非霍奇金淋巴瘤中B细胞受体信号传导的不同模式。
Blood. 2017 Feb 9;129(6):759-770. doi: 10.1182/blood-2016-05-718494. Epub 2016 Dec 23.
3
Inhibitors of BCR signalling interrupt the survival signal mediated by the micro-environment in mantle cell lymphoma.BCR信号通路抑制剂可中断套细胞淋巴瘤中由微环境介导的生存信号。
Int J Cancer. 2015 Jun 15;136(12):2761-74. doi: 10.1002/ijc.29326. Epub 2014 Dec 3.
4
CEACAM1 specifically suppresses B cell receptor signaling-mediated activation.CEACAM1 特异性抑制 B 细胞受体信号转导介导的激活。
Biochem Biophys Res Commun. 2021 Jan 8;535:99-105. doi: 10.1016/j.bbrc.2020.11.126. Epub 2020 Dec 21.
5
Pivotal advance: CEACAM1 is a negative coreceptor for the B cell receptor and promotes CD19-mediated adhesion of B cells in a PI3K-dependent manner.关键进展:癌胚抗原相关细胞黏附分子1(CEACAM1)是B细胞受体的负性共受体,并以磷脂酰肌醇-3-激酶(PI3K)依赖的方式促进CD19介导的B细胞黏附。
J Leukoc Biol. 2009 Aug;86(2):205-18. doi: 10.1189/jlb.0109037. Epub 2009 May 19.
6
Sorafenib inhibits cell migration and stroma-mediated bortezomib resistance by interfering B-cell receptor signaling and protein translation in mantle cell lymphoma.索拉非尼通过干扰套细胞淋巴瘤中 B 细胞受体信号和蛋白质翻译,抑制细胞迁移和基质介导的硼替佐米耐药性。
Clin Cancer Res. 2013 Feb 1;19(3):586-97. doi: 10.1158/1078-0432.CCR-12-1935. Epub 2012 Dec 11.
7
Translocation of the B cell antigen receptor into lipid rafts reveals a novel step in signaling.B细胞抗原受体易位至脂筏揭示了信号传导中的一个新步骤。
J Immunol. 2001 Mar 15;166(6):3693-701. doi: 10.4049/jimmunol.166.6.3693.
8
Dual BTK/SYK inhibition with CG-806 (luxeptinib) disrupts B-cell receptor and Bcl-2 signaling networks in mantle cell lymphoma.双重 BTK/SYK 抑制联合 CG-806(芦可替尼)可破坏套细胞淋巴瘤中 B 细胞受体和 Bcl-2 信号网络。
Cell Death Dis. 2022 Mar 16;13(3):246. doi: 10.1038/s41419-022-04684-1.
9
Phospho-proteomic analysis of mantle cell lymphoma cells suggests a pro-survival role of B-cell receptor signaling.磷酸化蛋白质组分析套细胞淋巴瘤细胞提示 B 细胞受体信号转导的促生存作用。
Cell Oncol (Dordr). 2011 Apr;34(2):141-53. doi: 10.1007/s13402-011-0019-7. Epub 2011 Mar 11.
10
Concomitant high expression of Toll-like receptor (TLR) and B-cell receptor (BCR) signalling molecules has clinical implications in mantle cell lymphoma.Toll样受体(TLR)和B细胞受体(BCR)信号分子的同时高表达在套细胞淋巴瘤中具有临床意义。
Hematol Oncol. 2017 Mar;35(1):79-86. doi: 10.1002/hon.2251. Epub 2015 Sep 10.

本文引用的文献

1
Distinct and targetable role of calcium-sensing receptor in leukaemia.钙敏感受体在白血病中具有独特且可靶向的作用。
Nat Commun. 2023 Oct 6;14(1):6242. doi: 10.1038/s41467-023-41770-0.
2
Phosphorylation of human CEACAM1-LF by PKA and GSK3β promotes its interaction with β-catenin.人钙粘蛋白样细胞黏附分子 1 轻链通过蛋白激酶 A 和糖原合成酶激酶 3β的磷酸化促进其与β-连环蛋白的相互作用。
J Biol Chem. 2021 Nov;297(5):101305. doi: 10.1016/j.jbc.2021.101305. Epub 2021 Oct 14.
3
CEACAM1 specifically suppresses B cell receptor signaling-mediated activation.
CEACAM1 特异性抑制 B 细胞受体信号转导介导的激活。
Biochem Biophys Res Commun. 2021 Jan 8;535:99-105. doi: 10.1016/j.bbrc.2020.11.126. Epub 2020 Dec 21.
4
Regulation of SOX11 expression through CCND1 and STAT3 in mantle cell lymphoma.通过 CCND1 和 STAT3 调控套细胞淋巴瘤中的 SOX11 表达。
Blood. 2019 Jan 24;133(4):306-318. doi: 10.1182/blood-2018-05-851667. Epub 2018 Dec 10.
5
CEACAM1 promotes CD8 T cell responses and improves control of a chronic viral infection.CEACAM1 促进 CD8 T 细胞应答,改善慢性病毒感染的控制。
Nat Commun. 2018 Jul 2;9(1):2561. doi: 10.1038/s41467-018-04832-2.
6
SOX11 augments BCR signaling to drive MCL-like tumor development.SOX11 增强了 BCR 信号传导,从而驱动了类似于 MCL 的肿瘤的发展。
Blood. 2018 May 17;131(20):2247-2255. doi: 10.1182/blood-2018-02-832535. Epub 2018 Apr 3.
7
QuPath: Open source software for digital pathology image analysis.QuPath:用于数字病理学图像分析的开源软件。
Sci Rep. 2017 Dec 4;7(1):16878. doi: 10.1038/s41598-017-17204-5.
8
Computational correction of copy number effect improves specificity of CRISPR-Cas9 essentiality screens in cancer cells.拷贝数效应的计算校正提高了CRISPR-Cas9在癌细胞中必需性筛选的特异性。
Nat Genet. 2017 Dec;49(12):1779-1784. doi: 10.1038/ng.3984. Epub 2017 Oct 30.
9
Genome-scale CRISPR-Cas9 knockout and transcriptional activation screening.全基因组规模的CRISPR-Cas9基因敲除和转录激活筛选。
Nat Protoc. 2017 Apr;12(4):828-863. doi: 10.1038/nprot.2017.016. Epub 2017 Mar 23.
10
CCND1 mutations increase protein stability and promote ibrutinib resistance in mantle cell lymphoma.CCND1突变增加蛋白质稳定性并促进套细胞淋巴瘤对依鲁替尼的耐药性。
Oncotarget. 2016 Nov 8;7(45):73558-73572. doi: 10.18632/oncotarget.12434.