Suppr超能文献

用于拉曼光谱的可扩展微型片上傅里叶变换光谱仪。

Scalable miniature on-chip Fourier transform spectrometer for Raman spectroscopy.

作者信息

Kerman Sarp, Luo Xiao, Ding Zuoqin, Zhang Zhewei, Deng Zhuo, Qin Xiaofei, Xu Yuran, Zhai Shuhua, Chen Chang

机构信息

Institute of Medical Chip, Ruijin Hospital, Shanghai Jiao Tong University School of Medicine, Shanghai, China.

Shanghai Photonic View Technology Co., Ltd., Shanghai, China.

出版信息

Light Sci Appl. 2025 May 30;14(1):208. doi: 10.1038/s41377-025-01861-7.

Abstract

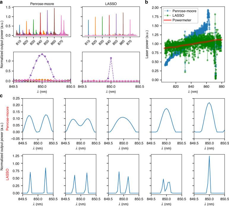
Miniaturized spectrometers for Raman spectroscopy have the potential to open up a new chapter in sensing. Raman spectroscopy is essential for material characterization and biomedical diagnostics, however, its weak signal and the need for sub-nanometer resolution pose challenges. Conventional spectrometers, with footprints proportional to optical throughput and resolution, are difficult to integrate into compact devices such as wearables. Waveguide-based Fourier Transform Spectrometers (FTS) enable compact spectrometers, and multi-aperture designs can achieve high throughput for applications such as Raman spectroscopy; however, experimental research in this domain remains limited. In this work, we present a multi-aperture SiN waveguide-based FTS overcoming these limitations and enabling Raman spectroscopy of isopropyl alcohol, glucose, Paracetamol, and Ibuprofen with enhanced throughput. Our spectrometer chip, fabricated on a 200 mm SiN wafer, with 160 edge-coupled waveguide apertures connected to an array of ultra-compact interferometers and a small footprint of just 1.6 mm × 3.2 mm, achieves a spectral range of 40 nm and a resolution of 0.5 nm. Experimental results demonstrate that the least absolute shrinkage and selection operator (LASSO) regression significantly enhances Raman spectrum reconstruction. Our work on waveguide-based spectrometry paves the way for integrating accurate and compact Raman sensors into consumer electronics and space exploration instruments.

摘要

用于拉曼光谱的微型光谱仪有潜力开启传感领域的新篇章。拉曼光谱对于材料表征和生物医学诊断至关重要,然而,其微弱的信号以及对亚纳米分辨率的需求带来了挑战。传统光谱仪的占地面积与光学通量和分辨率成正比,难以集成到诸如可穿戴设备等紧凑型设备中。基于波导的傅里叶变换光谱仪(FTS)能够实现紧凑型光谱仪,多孔径设计可为拉曼光谱等应用实现高通量;然而,该领域的实验研究仍然有限。在这项工作中,我们展示了一种基于多孔径氮化硅波导的FTS,它克服了这些限制,并能够以更高的通量对异丙醇、葡萄糖、扑热息痛和布洛芬进行拉曼光谱分析。我们的光谱仪芯片在200毫米氮化硅晶圆上制造,有160个边缘耦合波导孔径连接到一系列超紧凑型干涉仪,占地面积仅为1.6毫米×3.2毫米,实现了40纳米的光谱范围和0.5纳米的分辨率。实验结果表明,最小绝对收缩和选择算子(LASSO)回归显著增强了拉曼光谱重建。我们基于波导光谱学的工作为将精确且紧凑的拉曼传感器集成到消费电子产品和太空探索仪器中铺平了道路。

https://cdn.ncbi.nlm.nih.gov/pmc/blobs/ff35/12122837/1537fecfc871/41377_2025_1861_Fig1_HTML.jpg

文献检索

告别复杂PubMed语法,用中文像聊天一样搜索,搜遍4000万医学文献。AI智能推荐,让科研检索更轻松。

立即免费搜索

文件翻译

保留排版,准确专业,支持PDF/Word/PPT等文件格式,支持 12+语言互译。

免费翻译文档

深度研究

AI帮你快速写综述,25分钟生成高质量综述,智能提取关键信息,辅助科研写作。

立即免费体验