Suppr超能文献

膳食油改变驴乳的脂质和挥发性化合物谱:一项综合分析。

Dietary Oils Alter Lipid and Volatile Compound Profiles of Donkey Milk: A Comprehensive Analysis.

作者信息

Ren Wei, Sun Lingyun, Du Xinyi, Chen Yile, Chen Yinghui, Liang Huili, Kou Xiyan, Khan Muhammad Zahoor, Wang Changfa, Li Mengmeng

机构信息

School of Agriculture and Biology Liaocheng Research Institute of Donkey High-Efficiency Breeding and Ecological Feeding, Liaocheng University Liaocheng China.

出版信息

Food Sci Nutr. 2025 May 20;13(5):e70291. doi: 10.1002/fsn3.70291. eCollection 2025 May.

Abstract

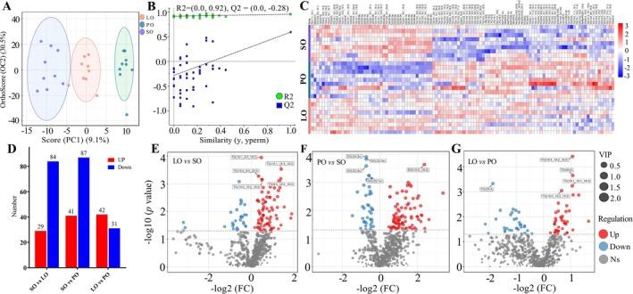
Milk lipids and volatile compounds (VOCs) are critical parameters for evaluating milk quality. Through lipidomics and flavoromics assays, this study investigates the molecular characteristics of milk lipids and VOCs in donkeys fed with different oils. The results showed that 725 lipids from 21 subclasses were identified, including 57% triglyceride and 12% diglyceride. Furthermore, 110 differential lipids were detected, 90% of which contained unsaturated fatty acids. TG (18:2_13:0_18:2) was considered a potential marker to distinguish different donkey milk. These different lipids are involved in 20 metabolic pathways, with glycerophospholipid metabolism and glycerolipid metabolism being the most relevant. Additionally, 391 VOCs were identified, with heterocyclic compounds, terpenoids, and alcohols being the most prevalent. Seventy VOCs were differentially regulated in donkey milk, predominantly consisting of aldehydes, heterocyclic compounds, and terpenoids, which were more abundant in the palm oil group. Altogether, our study provides novel insights into how dietary oil supplementation alters the quality of donkey milk.

摘要

乳脂和挥发性化合物(VOCs)是评估牛奶质量的关键参数。通过脂质组学和风味组学分析,本研究调查了饲喂不同油脂的驴乳中乳脂和VOCs的分子特征。结果表明,共鉴定出来自21个亚类的725种脂质,其中甘油三酯占57%,甘油二酯占12%。此外,检测到110种差异脂质,其中90%含有不饱和脂肪酸。TG(18:2_13:0_18:2)被认为是区分不同驴乳的潜在标志物。这些不同的脂质参与20条代谢途径,其中甘油磷脂代谢和甘油酯代谢最为相关。此外,鉴定出391种VOCs,其中杂环化合物、萜类化合物和醇类最为普遍。驴乳中有70种VOCs存在差异调节,主要由醛类、杂环化合物和萜类化合物组成,在棕榈油组中含量更高。总之,我们的研究为日粮添加油脂如何改变驴乳质量提供了新的见解。

https://cdn.ncbi.nlm.nih.gov/pmc/blobs/f933/12121528/b1df63524e00/FSN3-13-e70291-g006.jpg

文献检索

告别复杂PubMed语法,用中文像聊天一样搜索,搜遍4000万医学文献。AI智能推荐,让科研检索更轻松。

立即免费搜索

文件翻译

保留排版,准确专业,支持PDF/Word/PPT等文件格式,支持 12+语言互译。

免费翻译文档

深度研究

AI帮你快速写综述,25分钟生成高质量综述,智能提取关键信息,辅助科研写作。

立即免费体验