Li Mengmeng, Zhu Mingxia, Chai Wenqiong, Wang Yonghui, Song Yinghua, Liu Baoxiu, Cai Changyun, Song Yingzi, Sun Xue, Xue Peng, Wang Changfa
Liaocheng Research Institute of Donkey High-Efficiency Breeding and Ecological Feeding, College of Agronomy, Liaocheng University, Liaocheng, China.
Front Nutr. 2021 Sep 28;8:746684. doi: 10.3389/fnut.2021.746684. eCollection 2021.
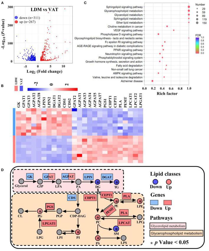
Intramuscular fat (IMF) and visceral adipose tissue (VAT) are both lipids, but have significantly different deposition processes. Furthermore, the heterogeneity of lipid molecular characteristics and mechanisms is unclear. Accordingly, this study used non-targeted lipidomics and transcriptomics to analyze the lipid profiles and metabolism of longissimus dorsi muscle (LDM) and VAT from donkeys. A total of 1,146 and 1,134 lipids belonging to 18 subclasses were identified in LDM and VAT, respectively, with LDM having higher glycerophospholipid (GP) and lower glycerolipid (GL) contents. Polyunsaturated fatty acids (PUFAs) were distributed preferentially at the sn-1 positions in triglycerides (TGs), and sn-2 positions in phosphatidylcholine (PC) and phosphatidylethanolamine (PE). The percentage PUFA content in TGs was significantly lower in LDM than in VAT, while the opposite trend was observed for PUFAs in PC and PE. A total of 110 different lipid molecules (72 downregulated and 38 upregulated) were identified in LDM compared with VAT, of which 11 were considered potential lipid markers. These different lipids were involved in 17 metabolic pathways, including GL and GP metabolisms. Of the 578 differentially expressed genes screened, 311 were downregulated and 267 were upregulated in LDM compared with VAT. Enriched ontology analysis of the differentially expressed genes mainly involved sphingolipid signaling pathways, and GP, GL, and sphingolipid metabolisms. Overall, lipidomics and transcriptomics indicated differences in lipid profiles and metabolism in LDM and VAT, providing new perspectives for the study of heterogeneity in IMF and VAT.
肌内脂肪(IMF)和内脏脂肪组织(VAT)均为脂质,但它们的沉积过程存在显著差异。此外,脂质分子特征和机制的异质性尚不清楚。因此,本研究采用非靶向脂质组学和转录组学分析了驴的背最长肌(LDM)和VAT的脂质谱及代谢情况。在LDM和VAT中分别鉴定出属于18个亚类的1146种和1134种脂质,LDM中甘油磷脂(GP)含量较高,甘油三酯(GL)含量较低。多不饱和脂肪酸(PUFA)优先分布于甘油三酯(TG)的sn-1位、磷脂酰胆碱(PC)和磷脂酰乙醇胺(PE)的sn-2位。LDM中TGs的PUFA含量百分比显著低于VAT,而PC和PE中的PUFA则呈现相反趋势。与VAT相比,LDM中总共鉴定出110种不同的脂质分子(72种下调和38种上调),其中11种被认为是潜在的脂质标志物。这些不同的脂质参与了17种代谢途径,包括GL和GP代谢。在筛选出的578个差异表达基因中,与VAT相比,LDM中有311个下调,267个上调。差异表达基因的富集本体分析主要涉及鞘脂信号通路以及GP、GL和鞘脂代谢。总体而言,脂质组学和转录组学表明LDM和VAT在脂质谱和代谢方面存在差异,为研究IMF和VAT的异质性提供了新的视角。